JSX语法的代码生成一个AST,并支持遍历和修改这个AST,将AST重新生成JS语法的代码JSX代码
<h1 id="title"><span>hello</span>world</h1>
JS代码
React.createElement("h1", {
id: "title"
},React.createElement("span", null, "hello"), "world");
词法分析 接收原始代码,然后把它分割成一些被称为 token 的东西,这个过程是在词法分析器(Tokenizer或者Lexer)中完成的语法分析 接收之前生成的 token,把它们转换成一种抽象的表示,这种抽象的表示描述了代码语句中的每一个片段以及它们之间的关系。这被称为中间表示(intermediate representation)或抽象语法树(Abstract Syntax Tree, 缩写为AST)原始jsx代码
<h1 id="title"><span>hello</span>world</h1>
tokens
[
{ type: 'Punctuator', value: '<' },
{ type: 'JSXIdentifier', value: 'h1' },
{ type: 'JSXIdentifier', value: 'id' },
{ type: 'Punctuator', value: '=' },
{ type: 'String', value: '"title"' },
{ type: 'Punctuator', value: '>' },
{ type: 'Punctuator', value: '<' },
{ type: 'JSXIdentifier', value: 'span' },
{ type: 'Punctuator', value: '>' },
{ type: 'JSXText', value: 'hello' },
{ type: 'Punctuator', value: '<' },
{ type: 'Punctuator', value: '/' },
{ type: 'JSXIdentifier', value: 'span' },
{ type: 'Punctuator', value: '>' },
{ type: 'JSXText', value: 'world' },
{ type: 'Punctuator', value: '<' },
{ type: 'Punctuator', value: '/' },
{ type: 'JSXIdentifier', value: 'h1' },
{ type: 'Punctuator', value: '>' }
]
抽象语法树(AST)
{
"type": "Program",
"body": [
{
"type": "ExpressionStatement",
"expression": {
"type": "JSXElement",
"openingElement": {
"type": "JSXOpeningElement",
"name": {
"type": "JSXIdentifier",
"name": "h1"
},
"attributes": [
{
"type": "JSXAttribute",
"name": {
"type": "JSXIdentifier",
"name": "id"
},
"value": {
"type": "Literal",
"value": "title"
}
}
]
},
"children": [
{
"type": "JSXElement",
"openingElement": {
"type": "JSXOpeningElement",
"name": {
"type": "JSXIdentifier",
"name": "span"
}
"attributes": []
},
"children": [
{
"type": "JSXText",
"value": "hello"
}
],
"closingElement": {
"type": "JSXClosingElement",
"name": {
"type": "JSXIdentifier",
"name": "span"
}
}
},
{
"type": "JSXText",
"value": "world"
}
],
"closingElement": {
"type": "JSXClosingElement",
"name": {
"type": "JSXIdentifier",
"name": "h1"
}
}
}
}
]
}
AST 的遍历流程是这样的let esprima = require('esprima');//把JS源代码转成AST语法树
let code = `<h1 id="title"><span>hello</span>world</h1>`;
let estraverse = require('estraverse-fb');///遍历语法树,修改树上的节点
let ast = esprima.parseScript(code, { tokens: true,jsx: true });
let indent = 0;
function padding(){
return " ".repeat(indent);
}
estraverse.traverse(ast,{
enter(node){
console.log(padding()+node.type+'进入');
indent+=2;
},
leave(node){
indent-=2;
console.log(padding()+node.type+'离开');
}
});
Program进入
ExpressionStatement进入
JSXElement进入
JSXOpeningElement进入
JSXIdentifier进入
JSXIdentifier离开
JSXAttribute进入
JSXIdentifier进入
JSXIdentifier离开
Literal进入
Literal离开
JSXAttribute离开
JSXOpeningElement离开
JSXClosingElement进入
JSXIdentifier进入
JSXIdentifier离开
JSXClosingElement离开
JSXElement进入
JSXOpeningElement进入
JSXIdentifier进入
JSXIdentifier离开
JSXOpeningElement离开
JSXClosingElement进入
JSXIdentifier进入
JSXIdentifier离开
JSXClosingElement离开
JSXText进入
JSXText离开
JSXElement离开
JSXText进入
JSXText离开
JSXElement离开
ExpressionStatement离开
Program离开
AST 中有很多相似的元素,这些元素都有type 属性,它们被称为 AST结点。这些结点含有若干属性,可以用于描述 AST 的部分信息AST打印AST 中所有类型的结点,然后它会递归地调用自身,直到所有代码都被打印到一个很长的字符串中let WHITESPACE = /\s/;
let NUMBERS = /[0-9]/;
const Number = 'Number';
const Plus = 'Plus';
let currentToken;
let tokens = [];
function emit(token){
currentToken = { type: "", value: "" };
tokens.push(token);
}
function start(char){
if(NUMBERS.test(char)){
currentToken = {
type:Number,
value:''
}
return number(char);
}
throw new TypeError('函数名必须是字符 '+ char);
}
function number(char){
if(NUMBERS.test(char)){
currentToken.value += char;
return number;
}else if(char == "+"){
emit(currentToken);
emit({ type: Plus, value: '+'});
currentToken = {
type:Number,
value:''
}
return number;
}
}
function tokenizer(input){
let state = start;
for(let char of input){
state = state(char);
}
emit(currentToken);
}
tokenizer('10+20')
console.log(tokens);
[
{ type: 'Number', value: '10' },
{ type: 'Plus', value: '+' },
{ type: 'Number', value: '20' }
]
token 组成的数组src\tokenTypes.js
exports.LeftParentheses = 'LeftParentheses';// <
exports.RightParentheses = 'RightParentheses';// <
exports.JSXIdentifier = 'JSXIdentifier';//标识符
exports.AttributeKey = 'AttributeKey';//属性的key
exports.AttributeStringValue = 'AttributeStringValue';//字符串格式的属性值
exports.JSXText = 'JSXText';//文本
exports.BackSlash = 'BackSlash';//反斜杠
src\tokenizer.js
const LETTERS = /[a-z0-9]/;
const tokenTypes = require('./tokenTypes');
let currentToken = {type:'',value:''};
let tokens = [];
function emit(token){//一旦发射了一个token之后,就可以清空currentToken,然后放入数组
currentToken = {type:'',value:''};
tokens.push(token);
}
function start(char){
if(char === '<'){
emit({type:tokenTypes.LeftParentheses,value:'<'});
return foundLeftParentheses;//找到了<
}
throw new Error('第一个字符必须是<');
}
/* function eof(){
if(currentToken.value.length>0)
emit(currentToken);
} */
function foundLeftParentheses(char){//char=h1
if(LETTERS.test(char)){//如果char是一个小写字母的话
currentToken.type = tokenTypes.JSXIdentifier;
currentToken.value += char;//h
return jsxIdentifier;//继续收集标识符
}else if(char === '/'){
emit({type:tokenTypes.BackSlash,value:'/'});
return foundLeftParentheses;
}
throw new Error('第一个字符必须是<');
}
function jsxIdentifier(char){
if(LETTERS.test(char)){//如果是小写字母或者是数字的话
currentToken.value+=char;
return jsxIdentifier;
}else if(char === ' '){//如果收集标识符的过程中遇到了空格了,说明标识符结束
emit(currentToken);
return attribute;
}else if(char == '>'){//说明此标签没有属性,直接结束了
emit(currentToken);
emit({type:tokenTypes.RightParentheses,value:'>'});
return foundRightParentheses;
}
throw new Error('第一个字符必须是<');
}
function attribute(char){//char=i
if(LETTERS.test(char)){
currentToken.type = tokenTypes.AttributeKey;//属性的key
currentToken.value += char;//属性key的名字
return attributeKey;
}
throw new TypeError('Error');
}
function attributeKey(char){
if(LETTERS.test(char)){//d
currentToken.value += char;
return attributeKey;
}else if(char === '='){//说明属性的key的名字已经结束了
emit(currentToken);// { type: 'JSXIdentifier', value: 'h1' },
return attributeValue;
}
throw new TypeError('Error');
}
function attributeValue(char){//char="
if(char === '"'){
currentToken.type = tokenTypes.AttributeStringValue;
currentToken.value = '';
return attributeStringValue;//开始读字符串属性值
}
throw new TypeError('Error');
}
function attributeStringValue(char){//title
if(LETTERS.test(char)){
currentToken.value+=char;
return attributeStringValue;
}else if(char === '"'){//说明字符串的值结束了
emit(currentToken);//{ type: 'AttributeStringValue', value: '"title"' },
return tryLeaveAttribute;
}
throw new TypeError('Error');
}
//因为后面可以是一个新属性,也可以是开始标签的结束
function tryLeaveAttribute(char){
if(char === ' '){
return attribute;//如果后面是空格的话,说明后面是一个新的属性
}else if(char === '>'){//说明开始标签结束了
emit({type:tokenTypes.RightParentheses,value:'>'});
return foundRightParentheses;
}
throw new TypeError('Error');
}
function foundRightParentheses(char){
if(char === '<'){
emit({type:tokenTypes.LeftParentheses,value:'<'});
return foundLeftParentheses;//找到了<
}else{
currentToken.type = tokenTypes.JSXText;
currentToken.value += char;
return jsxText;
}
}
function jsxText(char){
if(char === '<'){
emit(currentToken);//{ type: 'JSXText', value: 'hello' },
emit({type:tokenTypes.LeftParentheses,value:'<'});
return foundLeftParentheses;
}else{
currentToken.value += char;
return jsxText;
}
}
function tokenizer(input){
let state = start;//刚开始处于开始状态
debugger
for(let char of input){//遍历或者说循环所有的字符
if(state) state = state(char);
}
return tokens;
}
/* let sourceCode = '<h1 id="title" name={name}><span>hello</span>world</h1>';
console.log(tokenizer(sourceCode));
*/
module.exports = {
tokenizer
}
/**
[ <h1 id="title"><span>hello</span>world</h1>
{ type: 'LeftParentheses', value: '<' },
{ type: 'JSXIdentifier', value: 'h1' },
{ type: 'AttributeKey', value: 'id' },
{ type: 'AttributeStringValue', value: '"title"' },
{ type: 'RightParentheses', value: '>' },
{ type: 'LeftParentheses', value: '<' },
{ type: 'JSXIdentifier', value: 'span' },
{ type: 'RightParentheses', value: '>' },
{ type: 'JSXText', value: 'hello' },
{ type: 'LeftParentheses', value: '<' },
{ type: 'BackSlash', value: '/' },
{ type: 'JSXIdentifier', value: 'span' },
{ type: 'RightParentheses', value: '>' },
{ type: 'JSXText', value: 'world' },
{ type: 'LeftParentheses', value: '<' },
{ type: 'BackSlash', value: '/' },
{ type: 'JSXIdentifier', value: 'h1' },
{ type: 'RightParentheses', value: '>' }
]
*/
分词结果
[
{ type: 'LeftParentheses', value: '<' },
{ type: 'JSXIdentifier', value: 'h1' },
{ type: 'AttributeKey', value: 'id' },
{ type: 'AttributeStringValue', value: 'title' },
{ type: 'RightParentheses', value: '>' },
{ type: 'LeftParentheses', value: '<' },
{ type: 'JSXIdentifier', value: 'span' },
{ type: 'RightParentheses', value: '>' },
{ type: 'JSXText', value: 'hello' },
{ type: 'LeftParentheses', value: '<' },
{ type: 'BackSlash', value: '/' },
{ type: 'JSXIdentifier', value: 'span' },
{ type: 'RightParentheses', value: '>' },
{ type: 'JSXText', value: 'world' },
{ type: 'LeftParentheses', value: '<' },
{ type: 'BackSlash', value: '/' },
{ type: 'JSXIdentifier', value: 'h1' },
{ type: 'RightParentheses', value: '>' }
]
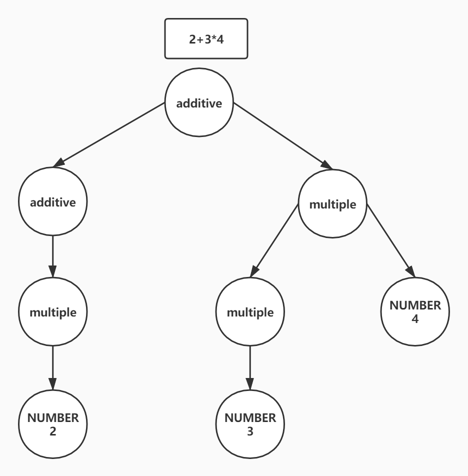
TokenAST 的叶子节点。这个过程,也叫做推导(Derivation)过程下降的含义递归地又引用了加法规则算术表达式
2+3*4
语法规则
add -> multiple|multiple + add
multiple -> NUMBER | NUMBER * multiple
tokens
[
{ type: 'NUMBER', value: '2' },
{ type: 'PLUS', value: '+' },
{ type: 'NUMBER', value: '3' },
{ type: 'MULTIPLY', value: '*' },
{ type: 'NUMBER', value: '4' }
]


ast
{
"type": "Program",
"children": [
{
"type": "Additive",
"children": [
{
"type": "Numeric",
"value": "2"
},
{
"type": "Multiplicative",
"children": [
{
"type": "Numeric",
"value": "3"
},
{
"type": "Numeric",
"value": "4"
}
]
}
]
}
]
}
index.js
let parse = require('./parse');
let evaluate = require('./evaluate');
let sourceCode = "2+3*4";
let ast = parse(sourceCode);
console.log(JSON.stringify(ast, null, 2));
let result = evaluate(ast);
console.log(result);
parse.js
let tokenize = require('./tokenize');
let toAst = require('./toAst');
function parse(script) {
let tokens = tokenize(script);
console.log(tokens);
let ast = toAst(tokens);
return ast;
}
module.exports = parse;
tokenTypes.js
exports.Program = 'Program';
exports.Numeric = 'Numeric';
exports.Additive = 'Additive';
exports.Multiplicative = 'Multiplicative';
tokenize.js
let RegExpObject = /([0-9]+)|(\+)|(\*)/g;
let tokenTypes = require('./tokenTypes');
let tokenArray = [tokenTypes.NUMBER,tokenTypes.PLUS,tokenTypes.MULTIPLY];
function* tokenizer(source){
let result = null;
while(true){
result = RegExpObject.exec(source);
if(!result) break;
let token = {type:null,value:null};
let index = result.findIndex((item,index)=>index>0&&!!item);//获取匹配的分组的索引
token.type = tokenArray[index-1];
token.value = result[0];
yield token;
}
}
function tokenize(script){
let tokens = [];
for(let token of tokenizer(script)){
tokens.push(token);
}
return new TokenReader(tokens);
}
class TokenReader{
constructor(tokens){
this.tokens = tokens;
this.pos = 0;
}
read() {
if (this.pos < this.tokens.length) {
return this.tokens[this.pos++];
}
return null;
}
peek() {
if (this.pos < this.tokens.length) {
return this.tokens[this.pos];
}
return null;
}
unread() {
if (this.pos > 0) {
this.pos--;
}
}
getPosition() {
return this.pos;
}
setPosition(position) {
if (position >=0 && position < tokens.length){
this.pos = position;
}
}
}
module.exports = tokenize;
/* let tokens = tokenize('2+3*4');
console.log(tokens); */
nodeTypes.js
exports.Program = 'Program';
exports.Numeric = 'Numeric';
exports.Additive = 'Additive';
exports.Multiplicative = 'Multiplicative';
ASTNode.js
class ASTNode{
constructor(type,value){
this.type = type;
if(value)this.value = value;
}
addChild(child) {
if(!this.children) this.children=[];
this.children.push(child);
}
}
module.exports = ASTNode;
toAst.js
let ASTNode = require('./ASTNode');
let tokenTypes = require('./tokenTypes');
let nodeTypes = require('./nodeTypes');
function toAst(tokenReader){
let node = new ASTNode('Program');
let child = additive(tokenReader);
if (child != null) {
node.addChild(child);
}
return node;
}
function additive(tokenReader){
let child1 = multiplicative(tokenReader);
let node = child1;
let token = tokenReader.peek();
if (child1 != null && token != null) {
if (token.type == tokenTypes.PLUS) {
token = tokenReader.read();
let child2 = additive(tokenReader);
if (child2 != null) {
node = new ASTNode(nodeTypes.Additive);
node.addChild(child1);
node.addChild(child2);
} else {
throw new Exception("非法的加法表达式,需要右半部分");
}
}
}
return node;
}
function multiplicative(tokenReader){
let child1 = primary(tokenReader);
let node = child1;
let token = tokenReader.peek();
if (child1 != null && token != null) {
if (token.type == tokenTypes.MULTIPLY) {
token = tokenReader.read();
let child2 = primary(tokenReader);
if (child2 != null) {
node = new ASTNode(nodeTypes.Multiplicative);
node.addChild(child1);
node.addChild(child2);
} else {
throw new Exception("非法的乘法表达式,需要右半部分");
}
}
}
return node;
}
function primary(tokenReader){
let node = null;
let token = tokenReader.peek();
if (token != null) {
if (token.type == tokenTypes.NUMBER) {
token = tokenReader.read();
node = new ASTNode(nodeTypes.Numeric, token.value);
}
}
return node;
}
module.exports = toAst;
evaluate.js
let nodeTypes = require('./nodeTypes');
function evaluate(node) {
let result = 0;
switch (node.type) {
case nodeTypes.Program:
for (let child of node.children) {
result = evaluate(child);
}
break;
case nodeTypes.Additive:
result = evaluate(node.children[0]) + evaluate(node.children[1]);
break;
case nodeTypes.Multiplicative:
result = evaluate(node.children[0]) * evaluate(node.children[1]);
break;
case nodeTypes.Numeric:
result = parseFloat(node.value);
break;
}
return result;
}
module.exports = evaluate;
-let sourceCode = '2+2*2+4';
+let sourceCode = '6+1-3*4/2';
+exports.MINUS = 'MINUS';
+exports.MULTIPLY = 'MULTIPLY';//乘号
+exports.DIVIDE = 'DIVIDE';
+let RegExpObject = /([0-9]+)|(\+)|(\-)|(\*)|(\/)/g;
+let tokenNames = [tokenTypes.NUMBER,tokenTypes.PLUS,tokenTypes.MINUS,tokenTypes.MULTIPLY,tokenTypes.DIVIDE];
+exports.Minus = 'Minus';//加法运算
+exports.Multiplicative = 'Multiplicative';//乘法运算
+exports.Divide = 'Divide';//加法运算
function additive(tokenReader){
let child1 = multiple(tokenReader);
let node = child1;
let token = tokenReader.peek();//看看一下符号是不是加号
if(child1 != null && token != null){
+ if(token.type === tokenTypes.PLUS||token.type === tokenTypes.MINUS){//如果后面是加号的话
token = tokenReader.read();//把+读出来并且消耗掉
let child2 = additive(tokenReader);
if(child2 != null){
+ node = new ASTNode(token.type === tokenTypes.PLUS?nodeTypes.Additive:nodeTypes.Minus);
node.appendChild(child1);
node.appendChild(child2);
}
}
}
return node;
}
//multiple -> NUMBER | NUMBER * multiple
function multiple(tokenReader){
let child1 = number(tokenReader);//先配置出来NUMBER,但是这个乘法规则并没有匹配结束
let node = child1; //node=3
let token = tokenReader.peek();//*
if(child1 != null && token != null){
+ if(token.type === tokenTypes.MULTIPLY||token.type === tokenTypes.DIVIDE){
token = tokenReader.read();//读取下一个token *
let child2 = multiple(tokenReader);//4
if(child2 != null){
+ node = new ASTNode(token.type === tokenTypes.MULTIPLY?nodeTypes.Multiplicative:nodeTypes.Divide);
node.appendChild(child1);
node.appendChild(child2);
}
}
}
return node;
}
switch(node.type){
case nodeTypes.Program:
for(let child of node.children){
result = evaluate(child);//child Additive
}
break;
case nodeTypes.Additive://如果是一个加法节点的话,如何计算结果
result = evaluate(node.children[0])+evaluate(node.children[1]);
break;
+ case nodeTypes.Minus://如果是一个加法节点的话,如何计算结果
+ result = evaluate(node.children[0]) - evaluate(node.children[1]);
+ break;
case nodeTypes.Multiplicative://如果是一个加法节点的话,如何计算结果
result = evaluate(node.children[0]) * evaluate(node.children[1]);
break;
+ case nodeTypes.Divide://如果是一个加法节点的话,如何计算结果
+ result = evaluate(node.children[0]) / evaluate(node.children[1]);
+ break;
case nodeTypes.Numeric:
result = parseFloat(node.value);
default:
break;
}
+ let sourceCode = '(1+2)*3*(2+2)';
+ exports.LEFT_PARA = 'LEFT_PARA';
+ exports.RIGHT_PARA = 'RIGHT_PARA';
+let RegExpObject = /([0-9]+)|(\+)|(\-)|(\*)|(\/)|(\()|(\))/g;
let tokenTypes = require('./tokenTypes');
+let tokenNames = [tokenTypes.NUMBER,tokenTypes.PLUS,tokenTypes.MINUS,tokenTypes.MULTIPLY,tokenTypes.DIVIDE,tokenTypes.LEFT_PARA,tokenTypes.RIGHT_PARA];
additive -> multiple|multiple + additive
multiple -> primary | primary * multiple
primary -> NUMBER | (add)
function multiple(tokenReader){
+ let child1 = primary(tokenReader);//先配置出来NUMBER,但是这个乘法规则并没有匹配结束
let node = child1; //node=3
let token = tokenReader.peek();//*
if(child1 != null && token != null){
if(token.type === tokenTypes.MULTIPLY||token.type === tokenTypes.DIVIDE){
token = tokenReader.read();//读取下一个token *
let child2 = multiple(tokenReader);//4
if(child2 != null){
node = new ASTNode(token.type === tokenTypes.MULTIPLY?nodeTypes.Multiplicative:nodeTypes.Divide);
node.appendChild(child1);
node.appendChild(child2);
}
}
}
return node;
}
+function primary(tokenReader){ //(1+2)*3
+ let node = number(tokenReader);
+ if(!node){
+ let token = tokenReader.peek();
+ if(token != null && token.type === tokenTypes.LEFT_PARA){
+ tokenReader.read();
+ node = additive(tokenReader);
+ tokenReader.read();
+ }
+ }
+ return node;
+}
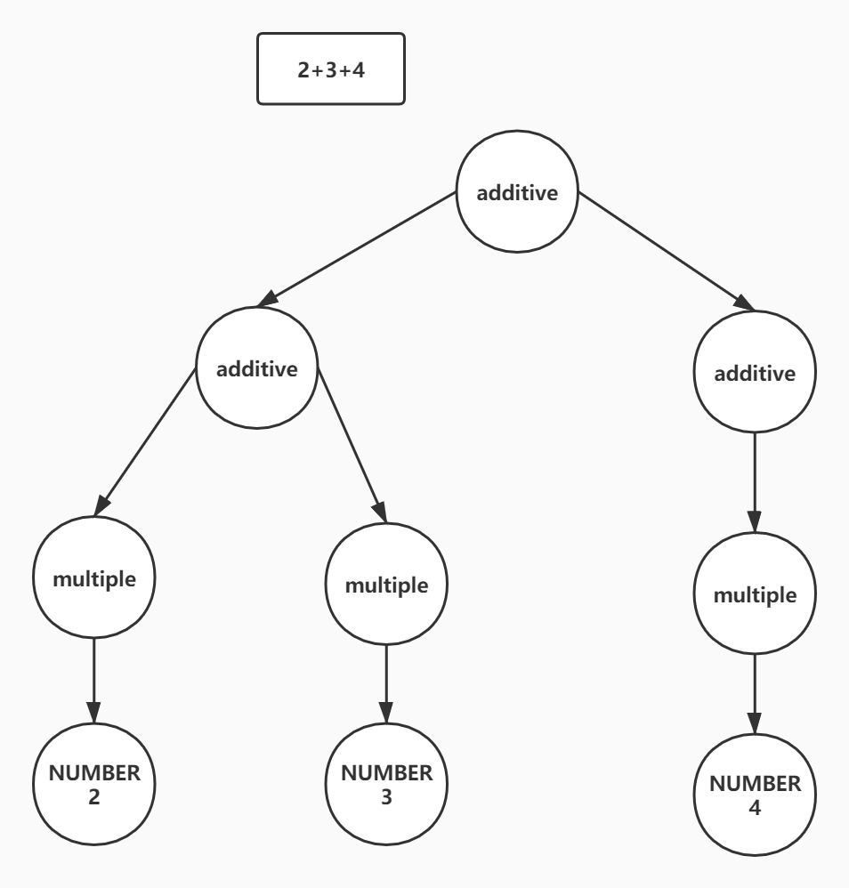
2+3*4
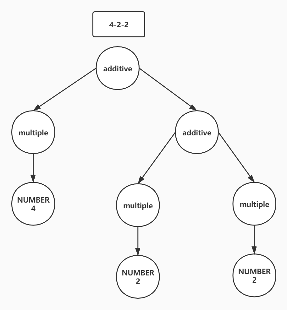
.符号也是左结合的。4+3-2-2
8/2/2
additive : multiple|additive+multiple
multiple : NUMBER|multiple*NUMBER


function add(){
add();
multiply();
}
additive : multiple|multiple+additive
multiple : NUMBER|NUMBER*multiple

正则表达式的一些写法循环additive -> multiple (+ multiple)*
multiple -> NUMBER (* NUMBER)*
toAST.js
const ASTNode = require('./ASTNode');
let nodeTypes = require('./nodeTypes');
let tokenTypes = require('./tokenTypes');
/**
4+3-2-2
+additive -> multiple|multiple [+-] additive 包括+-
+multiple -> primary|primary [星/] multiple 包括星/
+primary -> NUMBER | (additive) 基础规则
*/
function toAST(tokenReader) {
let rootNode = new ASTNode(nodeTypes.Program);
//开始推导了 加法 乘法 先推导加法
//实现的时候,每一个规则都是一个函数additive对应加法规则
let child = additive(tokenReader);
if (child)
rootNode.appendChild(child);
return rootNode;
}
//additive -> multiple|multiple [+-] additive
function additive(tokenReader) {
+ let child1 = multiple(tokenReader);
+ let node = child1;
+ if (child1 != null) {
+ while (true) {
+ let token = tokenReader.peek();//看看一下符号是不是加号
+ if (token != null && (token.type === tokenTypes.PLUS || token.type === tokenTypes.MINUS)) {
+ token = tokenReader.read();//把+-读出来并且消耗掉
+ let child2 = multiple(tokenReader);
+ node = new ASTNode(token.type === tokenTypes.PLUS ? nodeTypes.Additive : nodeTypes.Minus);
+ node.appendChild(child1);
+ node.appendChild(child2);
+ child1 = node;
+ } else {
+ break;
+ }
+ }
+ }
return node;
}
//multiple -> primary|primary [星/] multiple
function multiple(tokenReader) {
+ let child1 = primary(tokenReader);//先配置出来NUMBER,但是这个乘法规则并没有匹配结束
+ let node = child1; //node=3
+ if (child1 != null) {
+ while (true) {
+ let token = tokenReader.peek();//*/
+ if (token != null && (token.type === tokenTypes.MULTIPLY || token.type === tokenTypes.DIVIDE)) {
+ token = tokenReader.read();//把*/读出来并且消耗掉
+ let child2 = primary(tokenReader);
+ node = new ASTNode(token.type === tokenTypes.MULTIPLY ? nodeTypes.Multiplicative : nodeTypes.Divide);
+ node.appendChild(child1);
+ node.appendChild(child2);
+ child1 = node;
+ } else {
+ break;
+ }
+ }
+ }
return node;
}
//primary -> NUMBER | (additive) 基础规则
function primary(tokenReader) {
let node = number(tokenReader);
if (!node) {
let token = tokenReader.peek();
if (token != null && token.type === tokenTypes.LEFT_PARA) {
tokenReader.read();
node = additive(tokenReader);
tokenReader.read();
}
}
return node;
}
function number(tokenReader) {
let node = null;
let token = tokenReader.peek();//看看当前的这个token
//如果能取出 token,并且token的类型是数字的话 匹配上了
if (token != null && token.type === tokenTypes.NUMBER) {
token = tokenReader.read();//读取并消耗掉这个Token
//创建一个新的语法树节点,类型是Numeric,值是2
node = new ASTNode(nodeTypes.Numeric, token.value);
}
return node;
}
module.exports = toAST;
ASTsrc\nodeTypes.js
exports.Program = 'Program';
exports.ExpressionStatement = 'ExpressionStatement';
//JSX元素
exports.JSXElement = 'JSXElement';
//开始标签
exports.JSXOpeningElement = 'JSXOpeningElement';
//属性
exports.JSXAttribute = 'JSXAttribute';
//标签名
exports.JSXIdentifier = 'JSXIdentifier';
//元素属性
exports.AttributeKey='AttributeKey';
//结束标签
exports.JSXClosingElement='JSXClosingElement';
//字符串字面量
exports.StringLiteral = 'StringLiteral';
//JSX文本
exports.JSXText = 'JSXText';
exports.MemberExpression = 'MemberExpression';
exports.ObjectExpression = 'ObjectExpression';
exports.ObjectProperty = 'ObjectProperty';
exports.CallExpression = 'CallExpression';
exports.Identifier = 'Identifier';
exports.NumberLiteral = 'NumberLiteral';
exports.StringLiteral = 'StringLiteral';
exports.NullLiteral = 'NullLiteral';
src\parser.js
const { tokenizer } = require('./tokenizer');
const tokenTypes = require('./tokenTypes');
const nodeTypes = require('./nodeTypes');
function parser(code) {
let tokens = tokenizer(code);
let current = 0;
function walk(parent) {
let token = tokens[current]; //当前token
let next = tokens[current + 1];
// 下一个单词,因为这里需要预判一下当前<是属于开始的括号还是闭合的括号
// 这个是处理开始标签
if (token.type === tokenTypes.LeftParentheses && next.type === tokenTypes.JSXIdentifier) {
let node = {
type: nodeTypes.JSXElement,
openingElement: null,
closingElement: null,
children: []
}
token = tokens[++current]; // 标签
node.openingElement = {
type: nodeTypes.JSXOpeningElement,
name: {
type: nodeTypes.JSXIdentifier,
name: token.value
},
attributes: []
}
token = tokens[++current]; // 取下一个标签
//获取所有的属性
while (token.type === tokenTypes.AttributeKey) {
node.openingElement.attributes.push(walk());
token = tokens[current];
}
token = tokens[++current]; // 跳过>,token=<
next = tokens[current+1]; // 下一个token span
// 根据结束标签的标签名一致,中间的内容都是孩子节点
while (
token.type !== tokenTypes.LeftParentheses //字面量子节点
||( token.type === tokenTypes.LeftParentheses
&& next.type !== tokenTypes.BackSlash)) { // walk所有孩子
node.children.push(walk());
token = tokens[current];
next = tokens[current+1]; // 下一个token
}
node.closingElement = walk(node); // walk闭合标签
return node;
}
//处理结束标签
else if(parent && token.type === tokenTypes.LeftParentheses && next.type === tokenTypes.BackSlash){
current++; // 跳过<单词
token = tokens[++current]; // 闭合标签,跳过反斜杠
current++; // 跳过标签
current++; // 跳过>单词
return parent.closingElement = {
type: nodeTypes.JSXClosingElement,
name: {
type: nodeTypes.JSXIdentifier,
name: token.value
}
}
}//处理属性
else if(token.type === tokenTypes.AttributeKey){
let next = tokens[++current]; // attributeValue
let node = {
type: nodeTypes.JSXAttribute,
name: {
type: nodeTypes.JSXIdentifier,
name: token.value
},
value: {
type: nodeTypes.StringLiteral,
value: next.value
}
}
current++; // 跳过attributeValue
return node;
}//处理文本
else if(token.type === tokenTypes.JSXText){
current++; // 跳过>
return {
type: nodeTypes.JSXText,
value: token.value
}
}
throw new TypeError(token.type);
}
var ast = {
type: nodeTypes.Program,
body: [
{
type: nodeTypes.ExpressionStatement,
expression: walk()
}
]
};
return ast;
}
module.exports = {
parser
}
/*
let code = '<h1 id="title"><span>hello</span>world</h1>';
console.log(JSON.stringify(parser(code), null, 2));
*/
{
"type": "Program",
"body": [
{
"type": "ExpressionStatement",
"expression": {
"type": "JSXElement",
"openingElement": {
"type": "JSXOpeningElement",
"name": {
"type": "JSXIdentifier",
"name": "h1"
},
"attributes": [
{
"name": {
"type": "JSXIdentifier",
"name": "id"
},
"value": {
"type": "StringLiteral",
"value": "title"
}
}
]
},
"closingElement": {
"type": "JSXClosingElement",
"name": {
"type": "JSXIdentifier",
"name": "h1"
}
},
"children": [
{
"type": "JSXElement",
"openingElement": {
"type": "JSXOpeningElement",
"name": {
"type": "JSXIdentifier",
"name": "span"
},
"attributes": []
},
"closingElement": {
"type": "JSXClosingElement",
"name": {
"type": "JSXIdentifier",
"name": "span"
}
},
"children": [
{
"type": "JSXText",
"value": "hello"
}
]
},
{
"type": "JSXText",
"value": "world"
}
]
}
}
]
}
src\traverse.js
const { parser } = require('./parser');
const replace = (parent,oldNode,newNode)=>{
if(parent){
for (const key in parent) {
if (parent.hasOwnProperty(key)) {
if(parent[key] === oldNode){
parent[key] = newNode;
}
}
}
}
}
function traverse(ast, visitor) {
function traverseArray(array, parent) {
array.forEach(function (child) {
traverseNode(child, parent);
});
}
function traverseNode(node, parent) {
let replaceWith = replace.bind(node,parent,node);
var method = visitor[node.type];
if (method) {
if (typeof method === 'function') {
method({node,replaceWith}, parent)
} else if (method.enter) {
method.enter({node,replaceWith}, parent);
}
}
switch (node.type) {
case 'Program':
traverseArray(node.body, node);
break;
case 'ExpressionStatement': // 表达式
traverseNode(node.expression, node);
break;
// JSX标签的遍历
case 'JSXElement': // JSX标签
traverseNode(node.openingElement, node);
traverseNode(node.closingElement, node);
traverseArray(node.children, node);
break;
case 'JSXOpeningElement': // 开标签
traverseNode(node.name, node); // 标签名
traverseArray(node.attributes, node);
break;
case 'JSXAttribute': // 属性
traverseNode(node.name, node); // 属性名
traverseNode(node.value, node); // 属性值
break;
case 'JSXClosingElement': // 闭合标签
traverseNode(node.name, node); // 标签名
break;
case 'JSXIdentifier': // 属性名
break;
case 'StringLiteral': // 字符串属性值,字符串参数
break;
case 'JSXText': // 文本
break;
// ============React.createElement的遍历================
case 'CallExpression':
traverseNode(node.callee, node); // 成员表达式
traverseArray(node.arguments, node); // 参数列表
break;
case 'MemberExpression':
traverseNode(node.object, node); // (成员)对象
traverseNode(node.property, node); // (成员)对象属性
break;
case 'Identifier': // "变量"名
break;
case 'ObjectExpression': // 对象数组
traverseArray(node.properties, node); // 对象
break;
case 'ObjectProperty': // 对象属性
traverseNode(node.key, node); // 对象属性名
traverseNode(node.value, node); // 对象属性值
break;
case 'NullLiteral':
break;
default:
throw new TypeError(node.type);
}
if (method && method.exit) {
method.exit({node,replaceWith}, parent);
}
}
// 开始遍历ast
traverseNode(ast, null);
}
module.exports = {
traverse
};
/* let code = '<h1 id="title"><span>hello</span>world</h1>';
let ast = parser(code);
traverse(ast, {
JSXOpeningElement: {
enter: function (node, parent) {
console.log('进入开标签', node);
},
exit: function (node, parent) {
console.log('退出开标签', node);
}
}
}) */
src\transformer.js
const { traverse } = require('./traverse');
const { parser } = require('./parser');
const nodeTypes = require('./nodeTypes');
class t {
static nullLiteral() {
return {
type: nodeTypes.NullLiteral
}
}
static memberExpression(object, property) {
return {
type: nodeTypes.MemberExpression,
object,
property
}
}
static identifier(name) {
return {
type: nodeTypes.Identifier,
name
}
}
static stringLiteral(value) {
return {
type: nodeTypes.StringLiteral,
value
}
}
static objectExpression(properties) {
return {
type: nodeTypes.ObjectExpression,
properties
}
}
static objectProperty(key, value) {
return {
type: nodeTypes.ObjectProperty,
key,
value
}
}
static callExpression(callee, _arguments) {
return {
type: nodeTypes.CallExpression,
callee,
arguments: _arguments
}
}
static isJSXText(node) {
return node.type ===nodeTypes.JSXText
}
static isJSXElement(node) {
return node.type === nodeTypes.JSXElement;
}
}
function transformer(ast) {
traverse(ast, {
JSXElement(nodePath) {
const transform = (node) => {debugger
if (!node) return t.nullLiteral();
// JSX 标签节点
if (t.isJSXElement(node)) {
// React.createElement函数
let memberExpression = t.memberExpression(
t.identifier("React"),
t.identifier("createElement")
);
// 函数参数列表
let _arguments = [];
// 标签
let stringLiteral = t.stringLiteral(node.openingElement.name.name);
// 属性
let objectExpression = node.openingElement.attributes.length
? t.objectExpression(
node.openingElement.attributes.map((attr) =>
t.objectProperty(t.identifier(attr.name.name), attr.value)
)
)
: t.nullLiteral();
_arguments = [stringLiteral, objectExpression];
// 递归处理子节点
_arguments.push(...node.children.map((item) => transform(item)));
return t.callExpression(memberExpression, _arguments);
} else if (t.isJSXText(node)) {
// JSX 文本节点
return t.stringLiteral(node.value);
}
};
let targetNode = transform(nodePath.node);
nodePath.replaceWith(targetNode);
},
});
}
module.exports = {
transformer
}
/* let code = '<h1 id="title"><span>hello</span>world</h1>';
let ast = parser(code);
transformer(ast);
console.log(JSON.stringify(ast, null, 2)); */
{
"type": "Program",
"body": [
{
"type": "ExpressionStatement",
"expression": {
"type": "CallExpression",
"callee": {
"type": "MemberExpression",
"object": {
"type": "Identifier",
"name": "React"
},
"property": {
"type": "Identifier",
"name": "createElement"
}
},
"arguments": [
{
"type": "StringLiteral",
"value": "h1"
},
{
"type": "ObjectExpression",
"properties": [
{
"type": "ObjectProperty",
"key": {
"type": "Identifier",
"name": "id"
},
"value": {
"type": "StringLiteral",
"value": "title"
}
}
]
},
{
"type": "CallExpression",
"callee": {
"type": "MemberExpression",
"object": {
"type": "Identifier",
"name": "React"
},
"property": {
"type": "Identifier",
"name": "createElement"
}
},
"arguments": [
{
"type": "StringLiteral",
"value": "span"
},
{
"type": "NullLiteral"
},
{
"type": "StringLiteral",
"value": "hello"
}
]
},
{
"type": "StringLiteral",
"value": "world"
}
]
}
}
]
}
src\codeGenerator.js
const nodeTypes = require('./nodeTypes');
function codeGenerator(node) {
switch (node.type) {
case nodeTypes.Program:
return node.body.map(codeGenerator).join('\n');
case nodeTypes.ExpressionStatement:
return (
codeGenerator(node.expression) + ';'
);
case nodeTypes.MemberExpression:
return (
codeGenerator(node.object) +
'.' +
codeGenerator(node.property)
)
case nodeTypes.ObjectExpression:
return (
'{' +
node.properties.map(codeGenerator).join(', ') +
'}'
)
case nodeTypes.ObjectProperty:
return (
codeGenerator(node.key) +
':' +
codeGenerator(node.value)
)
case nodeTypes.CallExpression:
return (
codeGenerator(node.callee) +
'(' +
node.arguments.map(codeGenerator).join(', ') +
')'
);
case nodeTypes.Identifier:
return node.name;
case nodeTypes.NumberLiteral:
return node.value;
case nodeTypes.StringLiteral:
return '"' + node.value + '"';
case nodeTypes.NullLiteral:
return 'null'
default:
throw new TypeError(node.type);
}
}
module.exports = {
codeGenerator
}
src\index.js
const { parser } = require('./parser');
const { transformer } = require('./transformer');
const { codeGenerator } = require('./codeGenerator');
let code = '<h1 id="title"><span>hello</span>world</h1>';
let ast = parser(code);
transformer(ast);
console.log(JSON.stringify(ast, null, 2));
let result = codeGenerator(ast);
console.log(result);