var a = 1;
function one() {
var b = 2;
console.log(a, b);
}
one();

src\index.js
const ObjectEnvironmentRecords = require('./ObjectEnvironmentRecords');
const LexicalEnvironment = require('./LexicalEnvironment');
const ExecutionContext = require('./ExecutionContext');
const ExecutionContexts = require('./ExecutionContexts');
const FunctionInstance = require('./FunctionInstance');
//创建执行上下文栈
const ECStack = new ExecutionContexts();
//创建全局环境记录对象
const globalEnvironmentRecord = new ObjectEnvironmentRecords(global);
//创建全局环境
const globalLexicalEnvironment = new LexicalEnvironment(globalEnvironmentRecord, null);
//创建全局执行上下文
let globalExecutionContext = new ExecutionContext(globalLexicalEnvironment, global);
//把全局执行上下文放入执行上下文栈
ECStack.push(globalExecutionContext);
//创建a变量并初始化为undefined
ECStack.current.lexicalEnvironment.createBinding('a');
ECStack.current.lexicalEnvironment.setBinding('a', undefined);
//创建fn变量并赋值为函数
let oneFn = new FunctionInstance('one', 'var b = 2;\nconsole.log(a, b);',
ECStack.current.lexicalEnvironment);
ECStack.current.lexicalEnvironment.createBinding('one');
ECStack.current.lexicalEnvironment.setBinding('one', oneFn);
//开始执行代码,给a变量赋值为1
ECStack.current.lexicalEnvironment.setBinding('a', 1);
//遇到函数则创建一个新的词法环境
let oneLexicalEnvironment = LexicalEnvironment.NewDeclarativeEnvironment(oneFn.scope);
//创建one函数执行上下文
let oneExecutionContext = new ExecutionContext(oneLexicalEnvironment, global);
//把one函数执行上下文推入执行上下文栈并成为最新的执行上下文
ECStack.push(oneExecutionContext);
//创建并绑定变量b,执行变量提升
ECStack.current.lexicalEnvironment.createBinding('b');
ECStack.current.lexicalEnvironment.setBinding('b', undefined);
//开始执行函数代码,给变量b赋值为2
ECStack.current.lexicalEnvironment.setBinding('b', 2);
//按作用域链查找a和b变量的值并打印
console.log(ECStack.current.lexicalEnvironment.getIdentifierReference('a')
, ECStack.current.lexicalEnvironment.getIdentifierReference('b'));
//弹出one执行上下文,回到全局执行上下文,one执行上下文销毁
ECStack.pop();
src\ObjectEnvironmentRecords.js
const EnvironmentRecord = require('./EnvironmentRecord');
class ObjectEnvironmentRecords extends EnvironmentRecord {
}
module.exports = ObjectEnvironmentRecords;
src\DeclarativeEnvironmentRecords.js
const EnvironmentRecord = require('./EnvironmentRecord');
class DeclarativeEnvironmentRecords extends EnvironmentRecord {
}
module.exports = DeclarativeEnvironmentRecords;
src\EnvironmentRecord.js
class EnvironmentRecord {
constructor(bindings) {
this.bindings = bindings || {};
}
/**
* 创建变量
* @param {*} N 名称
*/
createBinding(N) {
this.bindings[N] = undefined;
}
/**
* 给N设置值V
* @param {*} N 名称
* @param {*} V 值
*/
setBinding(N, V) {
this.bindings[N] = V;
}
/**
* 是否绑定一个变量
* @param {*} N 名称
*/
hasBinding(N) {
return N in this.bindings;
}
/**
* 获取N的值
* @param {*} N 名称
*/
getBindingValue(N) {
return this.bindings[N];
}
}
module.exports = EnvironmentRecord;
src\LexicalEnvironment.js
const DeclarativeEnvironmentRecords = require("./DeclarativeEnvironmentRecords");
const ObjectEnvironmentRecords = require("./ObjectEnvironmentRecords");
class LexicalEnvironment {
constructor(environmentRecord, outer) {
this.environmentRecord = environmentRecord;
this.outer = outer;
}
/**
* 创建变量
* @param {*} N 名称
*/
createBinding(N) {
return this.environmentRecord.createBinding(N);
}
/**
* 给N设置值V
* @param {*} N 名称
* @param {*} V 值
*/
setBinding(N, V) {
return this.environmentRecord.setBinding(N, V);
}
/**
* 是否绑定一个变量
* @param {*} N 名称
*/
hasBinding(N) {
return this.environmentRecord.hasBinding(N);
}
/**
* 获取N的值
* @param {*} N 名称
*/
getBindingValue(N) {
return this.environmentRecord.getBindingValue(N);
}
/**
* 返回此词法环境下name的值
* @param {*} name
*/
getIdentifierReference(name) {
let lexicalEnvironment = this;
do {
let exists = lexicalEnvironment.hasBinding(name);
if (exists) {
return lexicalEnvironment.getBindingValue(name);
} else {
lexicalEnvironment = lexicalEnvironment.outer;
}
} while (lexicalEnvironment);
}
/**
* 创建新的声明式词法环境
* @param {*} lexicalEnvironment 父词法环境
* @returns
*/
static NewDeclarativeEnvironment(lexicalEnvironment) {
let envRec = new DeclarativeEnvironmentRecords();
let env = new LexicalEnvironment(envRec, lexicalEnvironment);
return env;
}
/**
* 创建新的对象式词法环境
* @param {*} lexicalEnvironment 父词法环境
* @returns
*/
static NewObjectEnvironment(object, lexicalEnvironment) {
let envRec = new ObjectEnvironmentRecords(object);
let env = new LexicalEnvironment(envRec, lexicalEnvironment);
return env;
}
}
module.exports = LexicalEnvironment;
src\ExecutionContexts.js
class ExecutionContexts {
constructor() {
this.executionContexts = [];
}
push(executionContext) {
this.executionContexts.push(executionContext);
}
get current() {
return this.executionContexts[this.executionContexts.length - 1];
}
pop() {
this.executionContexts.pop();
}
}
module.exports = ExecutionContexts;
src\ExecutionContext.js
class ExecutionContext {
constructor(lexicalEnvironment, thisBinding) {
this.lexicalEnvironment = lexicalEnvironment;
this.thisBinding = thisBinding;
}
}
module.exports = ExecutionContext;
src\FunctionInstance.js
class FunctionInstance {
constructor(name, code, scope) {
this.name = name;
this.code = code;
this.scope = scope;
}
}
module.exports = FunctionInstance;

var a = 1;
function one() {
var b = 2;
+ {
+ let c = 3;
+ console.log(a, b, c);
+ }
+ {
+ let c = 4;
+ console.log(a, b, c);
+ }
}
one();
src\EnvironmentRecord.js
class EnvironmentRecord {
constructor(bindings) {
this.bindings = bindings || {};
}
/**
* 创建变量
* @param {*} N 名称
*/
createBinding(N) {
this.bindings[N] = undefined;
}
/**
* 给N设置值V
* @param {*} N 名称
* @param {*} V 值
*/
setBinding(N, V) {
this.bindings[N] = V;
}
/**
* 是否绑定一个变量
* @param {*} N 名称
*/
hasBinding(N) {
return N in this.bindings;
}
/**
* 获取N的值
* @param {*} N 名称
*/
getBindingValue(N) {
+ let value = this.bindings[N];
+ if (value.type === 'let' && value.uninitialized) {
+ throw new Error(`ReferenceError: Cannot access '${N}' before initialization`);
+ }
+ return value;
}
}
module.exports = EnvironmentRecord;
src\ExecutionContext.js
class ExecutionContext {
constructor(lexicalEnvironment, thisBinding) {
+ this.variableEnvironment = this.lexicalEnvironment = lexicalEnvironment;
this.thisBinding = thisBinding;
}
}
module.exports = ExecutionContext;
src\index.js
const ObjectEnvironmentRecords = require('./ObjectEnvironmentRecords');
const LexicalEnvironment = require('./LexicalEnvironment');
const ExecutionContext = require('./ExecutionContext');
const ExecutionContexts = require('./ExecutionContexts');
const FunctionInstance = require('./FunctionInstance');
//创建执行上下文栈
const ECStack = new ExecutionContexts();
//创建全局环境记录对象
const globalEnvironmentRecord = new ObjectEnvironmentRecords(global);
//创建全局环境
const globalLexicalEnvironment = new LexicalEnvironment(globalEnvironmentRecord, null);
//创建全局执行上下文
let globalExecutionContext = new ExecutionContext(globalLexicalEnvironment, global);
//把全局执行上下文放入执行上下文栈
ECStack.push(globalExecutionContext);
//创建a变量并初始化为undefined
+ECStack.current.variableEnvironment.createBinding('a');
+ECStack.current.variableEnvironment.setBinding('a', undefined);
//创建fn变量并赋值为函数
let oneFn = new FunctionInstance('one', 'var b = 2;\nconsole.log(a, b);',
ECStack.current.lexicalEnvironment);
+ECStack.current.variableEnvironment.createBinding('one');
+ECStack.current.variableEnvironment.setBinding('one', oneFn);
//开始执行代码,给a变量赋值为1
+ECStack.current.variableEnvironment.setBinding('a', 1);
//遇到函数则创建一个新的词法环境
let oneLexicalEnvironment = LexicalEnvironment.NewDeclarativeEnvironment(oneFn.scope);
//创建one函数执行上下文
let oneExecutionContext = new ExecutionContext(oneLexicalEnvironment, global);
//把one函数执行上下文推入执行上下文栈并成为最新的执行上下文
ECStack.push(oneExecutionContext);
//创建并绑定变量b,执行变量提升
+ECStack.current.variableEnvironment.createBinding('b');
+ECStack.current.variableEnvironment.setBinding('b', undefined);
//开始执行函数代码,给变量b赋值为2
+ECStack.current.variableEnvironment.setBinding('b', 2);
+//备份当前的词法作用域
+let oldEnv = ECStack.current.lexicalEnvironment;
+//创建新的词法环境
+let blockEnv = LexicalEnvironment.NewDeclarativeEnvironment(oldEnv);
+blockEnv.createBinding('c');
+blockEnv.setBinding('c', { type: 'let', uninitialized: true });
+//让blockEnv成为当前执行上下文的词法环境
+ECStack.current.lexicalEnvironment = blockEnv;
+//开始执行块级作用域中的代码
+ECStack.current.lexicalEnvironment.setBinding('c', 3);
+console.log(
+ ECStack.current.lexicalEnvironment.getIdentifierReference('a')
+ , ECStack.current.lexicalEnvironment.getIdentifierReference('b')
+ , ECStack.current.lexicalEnvironment.getIdentifierReference('c'));
+ECStack.current.lexicalEnvironment = oldEnv;
+//备份当前的词法作用域
+oldEnv = ECStack.current.lexicalEnvironment;
+//创建新的词法环境
+blockEnv = LexicalEnvironment.NewDeclarativeEnvironment(oldEnv);
+blockEnv.createBinding('c');
+blockEnv.setBinding('c', { type: 'let', uninitialized: true });
+//让blockEnv成为当前执行上下文的词法环境
+ECStack.current.lexicalEnvironment = blockEnv;
+//开始执行块级作用域中的代码
+ECStack.current.lexicalEnvironment.setBinding('c', 4);
+console.log(
+ ECStack.current.lexicalEnvironment.getIdentifierReference('a')
+ , ECStack.current.lexicalEnvironment.getIdentifierReference('b')
+ , ECStack.current.lexicalEnvironment.getIdentifierReference('c'));
+ECStack.current.lexicalEnvironment = oldEnv;
ECStack.pop();

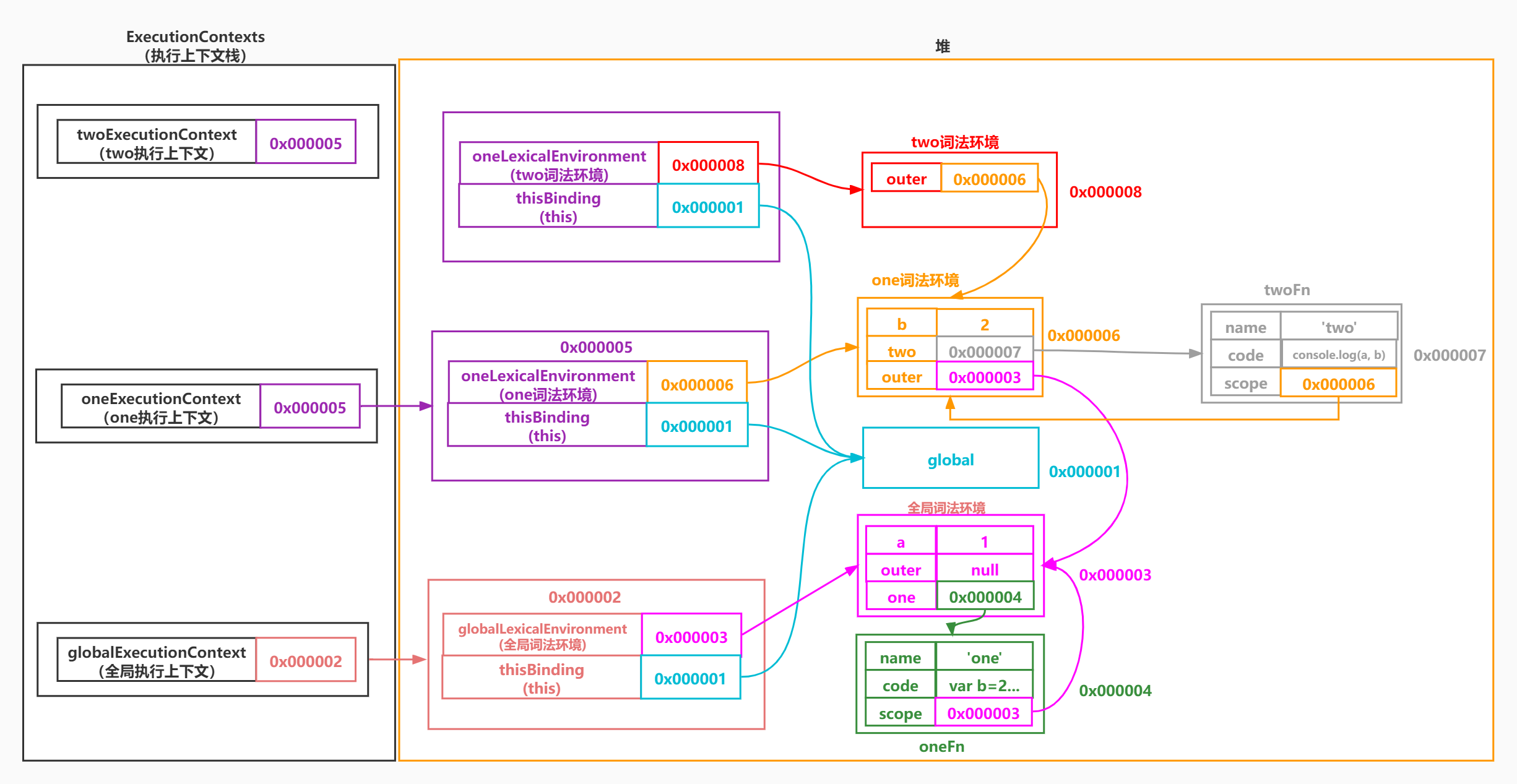
var a = 1;
function one() {
var b = 2;
+ return function two() {
+ console.log(a, b);
+ }
}
+let two = one();
+two();
src\index.js
const ObjectEnvironmentRecords = require('./ObjectEnvironmentRecords');
const LexicalEnvironment = require('./LexicalEnvironment');
const ExecutionContext = require('./ExecutionContext');
const ExecutionContexts = require('./ExecutionContexts');
const FunctionInstance = require('./FunctionInstance');
//创建执行上下文栈
const ECStack = new ExecutionContexts();
//创建全局环境记录对象
const globalEnvironmentRecord = new ObjectEnvironmentRecords(global);
//创建全局环境
const globalLexicalEnvironment = new LexicalEnvironment(globalEnvironmentRecord, null);
//创建全局执行上下文
let globalExecutionContext = new ExecutionContext(globalLexicalEnvironment, global);
//把全局执行上下文放入执行上下文栈
ECStack.push(globalExecutionContext);
//创建a变量并初始化为undefined
ECStack.current.variableEnvironment.createBinding('a');
ECStack.current.variableEnvironment.setBinding('a', undefined);
//创建fn变量并赋值为函数
let oneFn = new FunctionInstance('one', 'var b = 2;\nconsole.log(a, b);',
ECStack.current.lexicalEnvironment);
ECStack.current.variableEnvironment.createBinding('one');
ECStack.current.variableEnvironment.setBinding('one', oneFn);
//开始执行代码,给a变量赋值为1
ECStack.current.variableEnvironment.setBinding('a', 1);
//遇到函数则创建一个新的词法环境
let oneLexicalEnvironment = LexicalEnvironment.NewDeclarativeEnvironment(oneFn.scope);
//创建one函数执行上下文
let oneExecutionContext = new ExecutionContext(oneLexicalEnvironment, global);
//把one函数执行上下文推入执行上下文栈并成为最新的执行上下文
ECStack.push(oneExecutionContext);
//创建并绑定变量b,执行变量提升
ECStack.current.variableEnvironment.createBinding('b');
ECStack.current.variableEnvironment.setBinding('b', undefined);
+ECStack.current.variableEnvironment.createBinding('two');
+let twoFn = new FunctionInstance('two', 'console.log(a, b);', ECStack.current.lexicalEnvironment);
+ECStack.current.variableEnvironment.setBinding('two', twoFn);
//开始执行函数代码,给变量b赋值为2
ECStack.current.variableEnvironment.setBinding('b', 2);
+//退出one的执行上下文
+ECStack.pop();
+//回到全局执行上下文下执行two函数
+let twoVariableEnvironment = LexicalEnvironment.NewDeclarativeEnvironment(twoFn.scope);
+//创建one函数执行上下文并设置词法环境为 localEnv
+let twoExecutionContext = new ExecutionContext(twoVariableEnvironment, global);
+//把one执行上下语言推入执行上下文栈并成为最新的执行上下文
+ECStack.push(twoExecutionContext);
+console.log(
+ ECStack.current.lexicalEnvironment.getIdentifierReference('a')
+ , ECStack.current.lexicalEnvironment.getIdentifierReference('b'))
+//退出two的执行上下文
+ECStack.pop();
<!DOCTYPE html>
<html lang="en">
<head>
<meta charset="UTF-8">
<meta http-equiv="X-UA-Compatible" content="IE=edge">
<meta name="viewport" content="width=device-width, initial-scale=1.0">
<title>Document</title>
</head>
<body>
<script>
function A1() {
var a1 = { name: 'a1' };
var a2 = { name: 'a2' };
return function A2() {
console.log(a1);
}
}
debugger
let A2 = A1();
A2();
</script>
</body>
</html>