

AES和DESabc
let secretKey = 3;
function encrypt(str) {
let buffer = Buffer.from(str);
for (let i = 0; i < buffer.length; i++) {
buffer[i] = buffer[i] + secretKey;
}
return buffer.toString();
}
function decrypt(str) {
let buffer = Buffer.from(str);
for (let i = 0; i < buffer.length; i++) {
buffer[i] = buffer[i] - secretKey;
}
return buffer.toString();
}
let message = 'abc';
let secret = encrypt(message);
console.log(secret);
let value = decrypt(secret);
console.log(value);

const crypto = require('crypto');
function encrypt(data, key, iv) {
let decipher = crypto.createCipheriv('aes-128-cbc', key, iv);
decipher.update(data);
return decipher.final('hex');
}
function decrypt(data, key, iv) {
let decipher = crypto.createDecipheriv('aes-128-cbc', key, iv);
decipher.update(data, 'hex');
return decipher.final('utf8');
}
let key = '1234567890123456';
let iv = '1234567890123456';
let data = "hello";
let encrypted = encrypt(data, key, iv);
console.log("数据加密后:", encrypted);
let decrypted = decrypt(encrypted, key, iv);
console.log("数据解密后:", decrypted);
45这个数,它可以分解成 9×5,这样的分解结果应该是独一无二的
let p = 3, q = 11;//计算完立刻销毁
let N = p * q;
let fN = (p - 1) * (q - 1);//欧拉函数
let e = 7;
for (var d = 1; e * d % fN !== 1; d++) {//拓展欧几里得算法
d++;
}
//d=3
let publicKey = { e, N };
let privateKey = { d, N };
function encrypt(data) {
return Math.pow(data, publicKey.e) % publicKey.N;
}
function decrypt(data) {
return Math.pow(data, privateKey.d) % privateKey.N;
}
let data = 5;
let secret = encrypt(data);
console.log(secret);//14
let _data = decrypt(secret);
console.log(_data);//5
// 1024位二进制数分解
/**
公开 N e c
私密 d
e * d % fN == 1
(p - 1) * (q - 1)
N = p * q
*/
let { generateKeyPairSync, privateEncrypt, publicDecrypt } = require('crypto');
let rsa = generateKeyPairSync('rsa', {
modulusLength: 1024,
publicKeyEncoding: {
type: 'spki',
format: 'pem'
},
privateKeyEncoding: {
type: 'pkcs8',
format: 'pem',
cipher: 'aes-256-cbc',
passphrase: 'server_passphrase'
}
});
let message = 'hello';
let enc_by_prv = privateEncrypt({
key: rsa.privateKey, passphrase: 'server_passphrase'
}, Buffer.from(message, 'utf8'));
console.log('encrypted by private key: ' + enc_by_prv.toString('hex'));
let dec_by_pub = publicDecrypt(rsa.publicKey, enc_by_prv);
console.log('decrypted by public key: ' + dec_by_pub.toString('utf8'));

4,294,967,296 分之一console.log(Math.pow(2, 16));//65536
console.log(Math.pow(2, 32));//42亿
function hash(input) {
return input % 1024;
}
let r1 = hash(100);
let r2 = hash(1124);
console.log(r1, r2);
var crypto = require('crypto');
var content = '123456';
var result = crypto.createHash('md5').update(content).digest("hex")
console.log(result);//32位十六进制 = 128位二进制
const salt = '123456';
const sha256 = str => crypto.createHmac('sha256', salt)
.update(str, 'utf8')
.digest('hex')
let ret = sha256(content);
console.log(ret);//64位十六进制 = 256位二进制


let { generateKeyPairSync, createSign, createVerify } = require('crypto');
let passphrase = 'zhufeng';
let rsa = generateKeyPairSync('rsa', {
modulusLength: 1024,
publicKeyEncoding: {
type: 'spki',
format: 'pem'
},
privateKeyEncoding: {
type: 'pkcs8',
format: 'pem',
cipher: 'aes-256-cbc',
passphrase
}
});
let content = 'hello';
const sign = getSign(content, rsa.privateKey, passphrase);
let serverCertIsValid = verifySign(content, sign, rsa.publicKey);
console.log('serverCertIsValid', serverCertIsValid);
function getSign(content, privateKey, passphrase) {
var sign = createSign('RSA-SHA256');
sign.update(content);
return sign.sign({ key: privateKey, format: 'pem', passphrase }, 'hex');
}
function verifySign(content, sign, publicKey) {
var verify = createVerify('RSA-SHA256');
verify.update(content);
return verify.verify(publicKey, sign, 'hex');
}

let { generateKeyPairSync, createSign, createVerify, createHash } = require('crypto');
let passphrase = 'zhufeng';
let rsa = generateKeyPairSync('rsa', {
modulusLength: 1024,
publicKeyEncoding: {
type: 'spki',
format: 'pem'
},
privateKeyEncoding: {
type: 'pkcs8',
format: 'pem',
cipher: 'aes-256-cbc',
passphrase
}
});
const info = {
domain: "http://127.0.0.1:8080",
publicKey: rsa.publicKey
};
const hash = createHash('sha256').update(JSON.stringify(info)).digest('hex');
const sign = getSign(hash, rsa.privateKey, passphrase);
const cert = { info, sign };
let certIsValid = verifySign(hash, cert.sign, rsa.publicKey);
console.log('certIsValid', certIsValid);
function getSign(content, privateKey, passphrase) {
var sign = createSign('RSA-SHA256');
sign.update(content);
return sign.sign({ key: privateKey, format: 'pem', passphrase }, 'hex');
}
function verifySign(content, sign, publicKey) {
var verify = createVerify('RSA-SHA256');
verify.update(content);
return verify.verify(publicKey, sign, 'hex');
}

let N = 23;
let p = 5;
let secret1 = 6;//这是密钥
let A = Math.pow(p, secret1) % N;//8
console.log('p=', p, 'N=', N, 'A=', A);
let secret2 = 15;
let B = Math.pow(p, secret2) % N;//19
console.log('p=', p, 'N=', N, 'B=', B);
console.log(Math.pow(B, secret1) % N);
console.log(Math.pow(A, secret2) % N);
const { createDiffieHellman } = require('crypto');
var client = createDiffieHellman(512);
var client_keys = client.generateKeys();
var prime = client.getPrime();
var generator = client.getGenerator();
var server = createDiffieHellman(prime, generator);
var server_keys = server.generateKeys();
var client_secret = client.computeSecret(server_keys);
var server_secret = server.computeSecret(client_keys);
console.log('client_secret: ' + client_secret.toString('hex'));
console.log('server_secret: ' + server_secret.toString('hex'));

let G = 3;
let a = 5;
let A = G * a;
let b = 7;
let B = G * b;
console.log(a * B);
console.log(b * A);
let { createECDH } = require('crypto');
const clientDH = createECDH('secp521r1');
const clientDHParams = clientDH.generateKeys();
const serverDH = createECDH('secp521r1');
const serverDHParams = serverDH.generateKeys();
const clientKey = clientDH.computeSecret(serverDHParams);
const serverKey = serverDH.computeSecret(clientDHParams);
console.log('clientKey', clientKey.toString('hex'));
console.log('serverKey', serverKey.toString('hex'));



wireshark
tls and (ip.src == 47.111.100.159 or ip.dst == 47.111.100.159)
const ca_passphrase = 'ca';
let CA = generateKeyPairSync('rsa', {
modulusLength: 1024,
publicKeyEncoding: {
type: 'spki',
format: 'pem'
},
privateKeyEncoding: {
type: 'pkcs8',
format: 'pem',
cipher: 'aes-256-cbc',
passphrase: ca_passphrase
}
});
let fs = require('fs');
let path = require('path');
fs.writeFileSync(path.resolve(__dirname, 'CA.publicKey'), CA.publicKey);
fs.writeFileSync(path.resolve(__dirname, 'CA.privateKey'), CA.privateKey);
const { createHash } = require('crypto');
const { getSign } = require('./utils');
const ca_passphrase = 'ca';
const fs = require('fs');
const path = require('path');
let cAPrivateKey = fs.readFileSync(path.resolve(__dirname, 'CA.privateKey'), 'utf8');
function requestCert(info) {
const infoHash = createHash('sha256').update(JSON.stringify(info)).digest('hex');
const sign = getSign(infoHash, cAPrivateKey, ca_passphrase);
return { info, sign };
}
exports.requestCert = requestCert;
const { createCipheriv, createDecipheriv, createSign, createVerify } = require('crypto');
function encrypt(data, key) {
let decipher = createCipheriv('aes-256-cbc', key, '1234567890123456');
decipher.update(data);
return decipher.final('hex');
}
function decrypt(data, key) {
let decipher = createDecipheriv('aes-256-cbc', key, '1234567890123456');
decipher.update(data, 'hex');
return decipher.final('utf8');
}
function getSign(content, privateKey, passphrase) {
var sign = createSign('RSA-SHA256');
sign.update(content);
return sign.sign({ key: privateKey, format: 'pem', passphrase }, 'hex');
}
function verifySign(content, sign, publicKey) {
var verify = createVerify('RSA-SHA256');
verify.update(content);
return verify.verify(publicKey, sign, 'hex');
}
module.exports = {
encrypt, decrypt, getSign, verifySign
}
const dgram = require('dgram')
const udp_server = dgram.createSocket('udp4')
const protocol = require('./protocol');
const { generateKeyPairSync, randomBytes, createHash, createECDH } = require('crypto');
const server_passphrase = 'server';
const { getSign, decrypt, encrypt } = require('./utils');
const { requestCert } = require('./ca');
let serverRSA = generateKeyPairSync('rsa', {
modulusLength: 1024,
publicKeyEncoding: {
type: 'spki',
format: 'pem'
},
privateKeyEncoding: {
type: 'pkcs8',
format: 'pem',
cipher: 'aes-256-cbc',
passphrase: server_passphrase
}
});
let serverRandom = randomBytes(8).toString('hex');
const serverInfo = {
domain: "http://127.0.0.1:20000",
publicKey: serverRSA.publicKey
};
let serverCert = requestCert(serverInfo);
let clientRandom;
const serverDH = createECDH('secp521r1');
const ecDHServerParams = serverDH.generateKeys().toString('hex');
const ecDHServerParamsSign = getSign(ecDHServerParams, serverRSA.privateKey, server_passphrase);
let masterKey;
let sessionKey;
udp_server.on('listening', () => {
const address = udp_server.address();
console.log(`client running ${address.address}: ${address.port}`)
})
udp_server.on('message', (data, remote) => {
let message = JSON.parse(data);
switch (message.type) {
case protocol.ClientHello:
//2.在服务器生成随机数,通过ServerHello发送给客户端
clientRandom = message.clientRandom;
udp_server.send(JSON.stringify({
type: protocol.ServerHello,
serverRandom,//服务器端随机数
cipherSuite: 'TLS_ECDHE_RSA_WITH_AES_256_CBC_SHA'//约定的加密套件
}), remote.port, remote.address);
//3.Certificate 服务器把包含自己公钥的证书发送给客户端进行验证
udp_server.send(JSON.stringify({
type: protocol.Certificate,
serverCert,//服务器公钥证书
}), remote.port, remote.address);
//4.ServerKeyExchange 服务器端生成DH参数,并用服务器私钥进行签名发给客户端
udp_server.send(JSON.stringify({
type: protocol.ServerKeyExchange,
ecDHServerParams,
ecDHServerParamsSign
}), remote.port, remote.address);
//5.Server Hello Done 服务器发送完成
udp_server.send(JSON.stringify({
type: protocol.ServerHelloDone
}), remote.port, remote.address);
break;
case protocol.ClientKeyExchange:
//6.ClientKeyExchange 服务器收到客户端DH参数后加上服务器DH参数生成pre-master-key
//再由pre-master-key生成masterKey和sessionKey
let { ecDHClientParams } = message;
preMasterKey = serverDH.computeSecret(Buffer.from(ecDHClientParams, 'hex')).toString('hex');
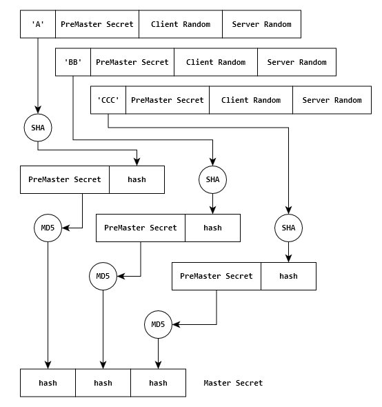
masterKey = createHash('md5').update(preMasterKey + clientRandom + serverRandom).digest('hex');
sessionKey = createHash('md5').update(masterKey + clientRandom + serverRandom).digest('hex');
break;
case protocol.ChangeCipherSpec:
//9.服务器通知客户端服务器也已经准备好切换加密套件了
udp_server.send(JSON.stringify({
type: protocol.ChangeCipherSpec
}), remote.port, remote.address);
break;
case protocol.EncryptedHandshakeMessage:
console.log("服务器收到解密后的数据:", decrypt(message.data, sessionKey));
//10.服务器收到客户端的加密数据后向客户端回复加密数据
udp_server.send(JSON.stringify({
type: protocol.EncryptedHandshakeMessage,
data: encrypt("i am server", sessionKey)
}), remote.port, remote.address);
break;
default:
break;
}
})
udp_server.on('error', (error) => {
console.log(error);
});
udp_server.bind(20000, '127.0.0.1');
const dgram = require('dgram')
const udp_client = dgram.createSocket('udp4')
const { randomBytes, createHash, createECDH } = require('crypto');
const { verifySign, encrypt, decrypt } = require('./utils');
const url = require('url');
const protocol = require('./protocol');
const fs = require('fs');
const path = require('path');
const cAPublicKey = fs.readFileSync(path.resolve(__dirname, 'CA.publicKey'), 'utf8');
const clientRandom = randomBytes(8).toString('hex');
let serverRandom;
let serverPublicKey;
let ecDHServerParams;
let clientDH = createECDH('secp521r1');
let ecDHClientParams = clientDH.generateKeys();
let masterKey;
let sessionKey;
udp_client.on('listening', () => {
const address = udp_client.address();
console.log(`client running ${address.address}: ${address.port}`)
})
udp_client.on('message', (data, remote) => {
let message = JSON.parse(data.toString('utf8'));
switch (message.type) {
case protocol.ServerHello:
serverRandom = message.serverRandom;
break;
case protocol.Certificate:
//3.Certificate 客户收到服务器证书后会用CA的公钥进行验证证书是否合法
let { serverCert } = message;
let { info, sign } = serverCert;
serverPublicKey = info.publicKey;
const serverInfoHash = createHash('sha256').update(JSON.stringify(info)).digest('hex');
let serverCertIsValid = verifySign(serverInfoHash, sign, cAPublicKey);
console.log('验证服务器端证书是否正确?', serverCertIsValid);
let urlObj = url.parse(info.domain);
let serverDomainIsValid = urlObj.hostname === remote.address && urlObj.port == remote.port;
console.log('验证服务器端域名正确?', serverDomainIsValid);
break;
case protocol.ServerKeyExchange:
//4.ServerKeyExchange 客户端收到服务器的DH参数和参数签名后会用服务器的公钥进行签名,验证服务器拥有私钥
ecDHServerParams = message.ecDHServerParams;
ecDHServerParamsSign = message.ecDHServerParamsSign;
let serverDHParamIsValid = verifySign(ecDHServerParams, ecDHServerParamsSign, serverPublicKey);
console.log('验证服务器端证书DH参数是否正确?', serverDHParamIsValid);
break;
case protocol.ServerHelloDone:
//6.ClientKeyExchange 客户端生成DH参数并且发给服务器
udp_client.send(JSON.stringify({
type: protocol.ClientKeyExchange,
ecDHClientParams
}), remote.port, remote.address);
//6.ClientKeyExchange 服务器收到客户端DH参数后加上服务器DH参数生成pre-master-key
//再由pre-master-key生成masterKey和sessionKey
preMasterKey = clientDH.computeSecret(Buffer.from(ecDHServerParams, 'hex')).toString('hex');
masterKey = createHash('md5').update(preMasterKey + clientRandom + serverRandom).digest('hex');
sessionKey = createHash('md5').update(masterKey + clientRandom + serverRandom).digest('hex');
//7.Change Cipher Spec 通知服务器客户端已经准备好切换成加密通信了
udp_client.send(JSON.stringify({
type: protocol.ChangeCipherSpec
}), remote.port, remote.address);
//8.加密握手信息并传送给服务器端
udp_client.send(JSON.stringify({
type: protocol.EncryptedHandshakeMessage,
data: encrypt("i am client", sessionKey)
}), remote.port, remote.address);
break;
case protocol.EncryptedHandshakeMessage:
//10.客户端你好到服务器的加密握手数据
//这个报文的目的就是告诉对端自己在整个握手过程中收到了什么数据,发送了什么数据。来保证中间没人篡改报文
console.log("客户端收到解密后的数据:", decrypt(message.data, sessionKey));
break;
default:
break;
}
})
udp_client.on('error', (error) => {
console.log(error);
});
//1.ClientHello 客户端向服务器发送客户端随机数,服务器需要保存在服务器端
udp_client.send(JSON.stringify({
type: protocol.ClientHello,
clientRandom
}), 20000, '127.0.0.1');
C:\Program Files\OpenSSL-Win64\bin// 1.生成CA私匙
openssl genrsa -des3 -out ca.private.pem 1024
// 2.生成CA证书请求
openssl req -new -key ca.private.pem -out ca.csr
// 3.生成CA根证书
openssl x509 -req -in ca.csr -extensions v3_ca -signkey ca.private.pem -out ca.crt
// 1.生成server私匙
openssl genrsa -out server.private.pem 1024
// 2.生成server证书请求
openssl req -new -key server.private.pem -out server.csr
// 3.生成server证书
openssl x509 -days 365 -req -in server.csr -extensions v3_req -CAkey ca.private.pem -CA ca.crt -CAcreateserial -out server.crt -extfile openssl.cnf
openssl.cnf
[req]
distinguished_name = req_distinguished_name
req_extensions = v3_req
[req_distinguished_name]
countryName = CN
countryName_default = CN
stateOrProvinceName = Beijing
stateOrProvinceName_default = Beijing
localityName = Beijing
localityName_default = Beijing
organizationalUnitName = HD
organizationalUnitName_default = HD
commonName = localhost
commonName_max = 64
[ v3_req ]
# Extensions to add to a certificate request
basicConstraints = CA:FALSE
keyUsage = nonRepudiation, digitalSignature, keyEncipherment
subjectAltName = @alt_names
[alt_names]
#注意这个IP.1的设置,IP地址需要和你的服务器的监听地址一样 DNS为server网址,可设置多个ip和dns
IP.1 = 127.0.0.1
DNS.1 = localhost
const https = require('https');
const fs = require('fs');
const path = require('path');
const options = {
key: fs.readFileSync(path.resolve(__dirname, 'ssl/server.private.pem')),
cert: fs.readFileSync(path.resolve(__dirname, 'ssl/server.crt'))
};
https.createServer(options, (req, res) => {
res.end('hello world\n');
}).listen(9000);
console.log("server https is running 9000");
const https = require('https');
const options = {
hostname: '127.0.0.1',
port: 9000,
path: '/',
method: 'GET',
requestCert: true, //请求客户端证书
rejectUnauthorized: false, //不拒绝不受信任的证书
};
const req = https.request(options, (res) => {
let buffers = [];
res.on('data', (chunk) => {
buffers.push(chunk);
});
res.on('end', () => {
console.log(buffers.toString());
});
});
req.end();