class Animal{
constructor(name) {
this.name=name;
}
eat() {
console.log(`${this.name} eat`)
}
}
let animal=new Person('动物');
animal.eat();
class Animal{
constructor(name) {
this.name=name;
}
eat() {
console.log(`${this.name} eat`)
}
speak() {
}
}
let animal=new Animal('动物');
animal.eat();
class Dog extends Animal{
constructor(name,age) {
super(name);
this.age=age;
}
speak() {
console.log(`${this.name} is barking!`);
}
}
let dog=new Dog('🐶',5);
dog.eat();
dog.bark();
class Animal {
public name;
protected age;
private weight;
constructor(name,age,weight) {
this.name=name;
this.age=age;
this.weight=weight;
}
}
class Person extends Animal {
private money;
constructor(name,age,weight,money) {
super(name,age,weight);
this.money=money;
}
getName() {
console.log(this.name);
}
getAge() {
console.log(this.age);
}
getWeight() {
console.log(this.weight);
}
}
let p=new Person('zfpx',9,100,100);
console.log(p.name);
console.log(p.age);
console.log(p.weight);
module: {
rules: [
{
test: /\.js$/,
use: {
loader: 'babel-loader',
options: {
presets:["@babel/preset-env"]
}
}
},
{
test: /\.ts$/,
use: {
loader: 'ts-loader'
}
}
]
}
class Animal {
public name;
protected age;
private weight;
constructor(name,age,weight) {
this.name=name;
this.age=age;
this.weight=weight;
}
}
class Person extends Animal {
private money;
constructor(name,age,weight,money) {
super(name,age,weight);
this.money=money;
}
speak() {
console.log('你好!');
}
}
class Dog extends Animal {
private money;
constructor(name,age,weight) {
super(name,age,weight);
}
speak() {
console.log('汪汪汪!');
}
}
let p=new Person('zfpx',10,10,10);
p.speak();
let d=new Dog('zfpx',10,10);
d.speak();
| 首字母 | 指代 | 概念 |
|---|---|---|
| S | 单一职责原则 | 单一功能原则认为对象应该仅具有一种单一功能的概念。 |
| O | 开放封闭原则 | 开闭原则认为“软件体应该是对于扩展开放的,但是对于修改封闭的”的概念。 |
| L | 里氏替换原则 | 里氏替换原则认为“程序中的对象应该是可以在不改变程序正确性的前提下被它的子类所替换的”的概念。参考 契约式设计。 |
| I | 接口隔离原则 | 接口隔离原则认为“多个特定客户端接口要好于一个宽泛用途的接口”[5] 的概念。 |
| D | 依赖反转原则 | 依赖反转原则认为一个方法应该遵从“依赖于抽象而不是一个实例”[5] 的概念。依赖注入是该原则的一种实现方式。 |
src/utils/request.js
function parseJSON(response) {
return response.json();
}
function checkStatus(response) {
if (response.status >= 200 && response.status < 300) {
return response;
}
const error = new Error(response.statusText);
error.response = response;
throw error;
}
export default function request(url, options) {
return fetch(url, options)
.then(checkStatus)
.then(parseJSON)
.then(data=>{data})
.catch(err => ({ err }));
}

class Plant{
constructor(name) {
this.name=name;
}
grow() {
console.log('growing~~~~~~');
}
}
class Apple extends Plant{
constructor(name) {
super(name);
this.taste='甜';
}
}
class Orange extends Plant{
constructor(name) {
super(name);
this.taste='酸';
}
}
class Factory{
static create(name) {
switch (name) {
case 'apple':
return new Apple('苹果');
case 'orange':
return new Orange('橘子');
}
}
}
let apple=Factory.create('apple');
console.log(apple);
let orange=Factory.create('orange');
console.log(orange);
class jQuery{
constructor(selector){
let elements = Array.from(document.querySelectorAll(selector));
let length = elements?elements.length:0;
for(let i=0;i<length;i++){
this[i]=elements[i];
}
this.length = length;
}
html(){
}
}
window.$ = function(selector){
return new jQuery(selector);
}
class Vnode{
constructor(tag,attrs,children){
this.tag = tag;
this.attrs = attrs;
this.children = children;
}
}
React.createElement = function(tag,attrs,children){
return new Vnode(tag,attr,children);
}

class Plant{
constructor(name) {
this.name=name;
}
grow() {
console.log('growing~~~~~~');
}
}
class Apple extends Plant{
constructor(name) {
super(name);
this.taste='甜';
}
}
class Orange extends Plant{
constructor(name) {
super(name);
this.taste='酸';
}
}
class AppleFactory{
create() {
return new Apple();
}
}
class OrangeFactory{
create() {
return new Orange();
}
}
const settings={
'apple': AppleFactory,
'orange':OrangeFactory
}
let apple=new settings['apple']().create();
console.log(apple);
let orange=new settings['orange']().create();
console.log(orange);

class Button{
render() {
}
}
class AppleButton{
render() {
console.log('苹果按钮');
}
}
class WindowButton{
render() {
console.log('Windows按钮');
}
}
class Icon{
render() {
}
}
class AppleIcon{
render() {
console.log('苹果图标');
}
}
class WindowIcon{
render() {
console.log('Windows图标');
}
}
class Factory{
createButton() {}
createIcon() {}
}
class AppleFactory{
createButton() {
return new AppleButton();
}
createIcon() {
return new AppleButton();
}
}
class WindowsFactory{
createButton() {
return new WindowButton();
}
createIcon() {
return new WindowIcon();
}
}
const settings={
'apple': AppleFactory,
'windows':WindowsFactory
}
let appleFactory=new settings['apple']();
appleFactory.createButton().render();
appleFactory.createIcon().render();
let windowsFactory=new settings['windows']();
windowsFactory.createButton().render();
windowsFactory.createIcon().render();
class Window {
constructor(name) {
this.name = name;
}
static getInstance(name) {
if (!this.instance) {
this.instance = new Window(name);
}
return this.instance;
}
}
var w1 = Window.getInstance();
var w2 = Window.getInstance();
console.log(w1 === w2);
let Window = function(name) {
this.name=name;
}
Window.prototype.getName=function () {
console.log(this.name);
}
Window.getInstance=(function () {
let window=null;
return function (name) {
if (!window)
window=new Window(name);
return window;
}
})();
let window=Window.getInstance('zfpx');
window.getName();
let Window=(function () {
let window;
let Window=function (name) {
if (window) {
return window;
} else {
this.name=name;
return (window=this);
}
}
Window.prototype.getName=function () {
console.log(this.name);
}
return Window;
})();
let window1=new Window('zfpx');
let window2=new Window('zfpx');
window1.getName();
console.log(window1 === window2)
function Window(name) {
this.name=name;
}
Window.prototype.getName=function () {
console.log(this.name);
}
let createSingle=(function () {
let instance;
return function (name) {
if (!instance) {
instance=new Window();
}
return instance;
}
})();
let window1=new createSingle('zfpx');
let window2=new createSingle('zfpx');
window1.getName();
console.log(window1 === window2)
function Window(name) {
this.name=name;
}
Window.prototype.getName=function () {
console.log(this.name);
}
let createSingle=function (Constructor) {
let instance;
return function () {
if (!instance) {
Constructor.apply(this,arguments);
Object.setPrototypeOf(this,Constructor.prototype)
instance=this;
}
return instance;
}
};
let CreateWindow=createSingle(Window);
let window1=new CreateWindow('zfpx');
let window2=new CreateWindow('zfpx');
window1.getName();
console.log(window1 === window2)
let $ = {
ajax(){},
get(){},
post(){}
}
let utils={};
utils.def=function (namespace,fn) {
let namespaces=namespace.split('.');
let fnName=namespaces.pop();
let current=utils;
for (let i=0;i<namespaces.length;i++){
let namespace=namespaces[i];
if (!current[namespace]) {
current[namespace]={};
}
current=current[namespace];
}
current[fnName]=fn;
}
utils.def('dom.attr',function (key) {
console.log('dom.attr');
});
utils.def('dom.html',function (html) {
console.log('dom.html');
});
utils.def('string.trim',function () {
console.log('string.trim');
});
utils.dom.attr('src');
utils.string.trim(' aaa ');
if(window.jQuery!=null){
return window.jQuery;
}else{
//init~~~~~~~
}
class Login{
constructor() {
this.element=document.createElement('div');
this.element.innerHTML=(
`
用户名 <input type="text"/>
<button>登录</button>
`
);
this.element.style.cssText='width: 100px; height: 100px; position: absolute; left: 50%; top: 50%; display: block;';
/* this.element.style.width='100px';
this.element.style.height='100px';
this.element.style.position='absolute';
this.element.style.left='50%';
this.element.style.top='50%'; */
document.body.appendChild(this.element);
}
show() {
this.element.style.display='block';
}
hide() {
this.element.style.display='none';
}
}
Login.getInstance=(function () {
let instance;
return function () {
if (!instance) {
instance=new Login();
}
return instance;
}
})();
document.getElementById('showBtn').addEventListener('click',function (event) {
Login.getInstance().show();
});
document.getElementById('hideBtn').addEventListener('click',function (event) {
Login.getInstance().hide();
});
function createStore(reducer) {
let state;
let listeners=[];
function getState() {
return state;
}
function dispatch(action) {
state=reducer(state,action);
listeners.forEach(l=>l());
}
function subscribe(listener) {
listeners.push(listener);
return () => {
listeners = listeners.filter(item => item!=listener);
console.log(listeners);
}
}
dispatch({});
return {
getState,
dispatch,
subscribe
}
}
let store = createStore();
let express=require('express');
let fs=require('fs');
let cache={};
let app=express();
app.get('/user/:id',function (req,res) {
let id=req.params.id;
let user=cache.get(id);
if (user) {
res.json(user);
} else {
fs.readFile(`./users/${id}.json`,'utf8',function (err,data) {
let user=JSON.parse(data);
cache.put(id,user);
res.json(user);
});
}
});
app.get('/user',function (req,res) {
let user=req.query;
fs.writeFile(`./users/${user.id}.json`,JSON.stringify(user),(err) => {
console.log(err);
res.json({code: 0,data: '写入成功'});
});
});
app.listen(3000);
/**
- 用一个数组来存储数据,给每一个数据项标记一个访问时间戳
- 每次插入新数据项的时候,先把数组中存在的数据项的时间戳自增,并将新数据项的时间戳置为0并插入到数组中
- 每次访问数组中的数据项的时候,将被访问的数据项的时间戳置为0。
- 当数组空间已满时,将时间戳最大的数据项淘汰。
*/
class LRUCache{
constructor(capacity) {
this.capacity=capacity;
this.members=[];
}
put(key,value) {
let found=false;
let oldestIndex=-1;
let oldestAge=-1;
for (let i=0;i<this.members.length;i++){
let member=this.members[i];
if (member.age > oldestAge) {
oldestIndex=i;
oldestAge=member.age;
}
if (member.key==key) {
this.members[i]={key,value,age: 0};
found=true;
} else {
member++;
}
}
if (!found) {
if (this.members.length>=this.capacity) {
this.members.splice(oldestIndex,1);
}
this.members[this.members.length]={
key,
value,
age:0
}
}
}
get(key) {
for (let i=0;i<this.members.length;i++){
let member=this.members[i];
if (member.key==key) {
member.age=0;
return member.value;
}
}
return -1;
}
}
let cache=new LRUCache(3);
cache.put('1',1);
cache.put('2',2);
cache.put('3',3);
console.log(cache.get('1'));
console.log(cache.get('2'));
console.log(cache.get('3'));
cache.put('4',4);
console.log(cache.get('1'));
console.log(cache.get('4'));
console.log(cache);


class Power{
charge() {
return '220V';
}
}
class Adapter{
constructor() {
this.power=new Power();
}
charge() {
let power=this.power.charge();
return `${power} => 12V`;
}
}
class Client{
constructor() {
this.adapter=new Adapter();
}
use() {
console.log(this.adapter.charge());
}
}
new Client().use();
function ajax(options){
let _default = {
method:'GET',
dataType:'json'
}
for(let attr in options){
_default[attr] = options[attr]||_default[attr];
}
}
function get(url){
let options = {method:'GET',url};
ajax(options);
}
let fs=require('fs');
function promisify(readFile) {
return function (filename,encoding) {
return new Promise(function (resolve,reject) {
readFile(filename,encoding,function (err,data) {
if (err)
reject(err);
else
resolve(data);
})
});
}
}
let readFile=promisify(fs.readFile);
readFile('./1.txt','utf8').then(data => console.log(data));
let $=require('jquery');
$.ajax({
url,
type: 'POST',
dataType: 'json',
data:{id:1}
});
let $={
ajax(options) {
fetch(options.url,{
method: options.type,
body:JSON.stringify(options.data)
})
}
}
<!DOCTYPE html>
<html lang="en">
<head>
<meta charset="UTF-8">
<meta name="viewport" content="width=device-width, initial-scale=1.0">
<meta http-equiv="X-UA-Compatible" content="ie=edge">
<script src="https://cdn.bootcss.com/vue/2.5.17/vue.js"></script>
<title>vue</title>
</head>
<body>
<div id="root">
<p>{{name}}</p>
<p>{{upperName}}</p>
</div>
<script>
let vm=new Vue({
el: '#root',
data: {
name:'zfpx'
},
computed: {
upperName() {
return this.name.toUpperCase();
}
}
});
</script>
</body>
</html>

class Duck{
eat(food) {
console.log('吃${food}');
}
}
class TangDuck{
constructor() {
this.duck=new Duck();
}
eat() {
this.duck.eat();
console.log('谢谢');
}
}
装饰器模式是将一个对象嵌入另一个对象之中,实际上相当于这个对象被另一个对象包装起来,形成一条包装链。请求随着这条链条依次传递到所有的对象,每个对象有处理这个请求的机会。
class Coffee{
make(water){
return `${water}+咖啡`;
}
cost(){
return 10;
}
}
class MilkCoffee{
constructor(parent){
this.parent = parent;
}
make(water){
return `${this.parent.make(water)}+牛奶`;
}
cost(){
return this.parent.cost()+1;
}
}
class SugerCoffee{
constructor(parent){
this.parent = parent;
}
make(water){
return `${this.parent.make(water)}+糖`;
}
cost(){
return this.parent.cost()+2;
}
}
let coffee = new Coffee();
let milkCoffee = new MilkCoffee(coffee);
let milksugerCoffee = new SugerCoffee(milkCoffee);
console.log(milksugerCoffee.make('水')+'='+milksugerCoffee.cost());

Function.prototype.before = function(beforeFn){
let _this = this;
return function(){
beforeFn.apply(this,arguments);
return _this.apply(this,arguments);
}
}
Function.prototype.after = function(afterFn){
let _this = this;
return function(){
_this.apply(this,arguments);
afterFn.apply(this,arguments);
}
}
function buy(money,goods){
console.log(`花${money}买${goods}`);
}
buy = buy.before(function(){
console.log(`向媳妇申请1块钱.`);
});
buy = buy.after(function(){
console.log(`把剩下的2毛钱还给媳妇.`);
});
buy(.8,'盐');
埋点分析,是网站分析的一种常用的数据采集方法
<body>
<button data-name="西瓜" id="watermelon">西瓜</button>
<button data-name="苹果" id="apple">苹果</button>
<script>
let watermelon = document.getElementById('watermelon');
let apple = document.getElementById('apple');
Function.prototype.after = function(afterFn){
let _this = this;
return function(){
_this.apply(this,arguments);
afterFn.apply(this,arguments);
}
}
function click(){
console.log('点击'+this.dataset.name);
}
click = click.after(function(){
let img = new Image();
img.src = `http://localhost:3000?name=${this.dataset.name}`;
});
Array.from(document.querySelectorAll('button')).forEach(function(button){
button.addEventListener('click',click);
});
let express = require('express');
let app = express();
app.get('/',function(req,res){
console.log('name',req.query.name);
res.end('ok');
});
app.listen(3000);
<body>
<form action="">
用户名<input type="text" name="username" id="username">
密码<input type="text" name="password" id="password">
<button id="submit-btn" >提交</button>
</form>
<script>
Function.prototype.before = function(beforeFn){
let _this = this;
return function(){
let ret = beforeFn.apply(this,arguments);
if(ret)
_this.apply(this,arguments);
}
}
function submit(){
alert('提交表单');
}
submit= submit.before(function(){
let username = document.getElementById('username').value;
if(username.length<6){
return alert('用户名不能少于6位');
}
return true;
});
submit = submit.before(function(){
let username = document.getElementById('username').value;
if(!username){
return alert('用户名不能为空');
}
return true;
});
document.getElementById('submit-btn').addEventListener('click',submit);

let express = require('express');
let bodyParser = require('body-parser');
let session = require('express-session');
let path = require('path');
let app = express();
app.use(bodyParser.json());
app.use(bodyParser.urlencoded({extended:true}));
app.use(session({
resave:true,
secret:'zfpx',
saveUninitialized:true
}));
app.set('view engine','ejs');
app.set('views',path.resolve('views'));
app.engine('html',require('ejs').__express);
let users = {};
app.get('/login',function(req,res){
res.render('login.html');
});
app.post('/login',function(req,res){
let body = req.body;
users[body.username] = 100;
req.session.username = body.username;
res.json({code:0,data:'登录成功'});
});
app.get('/money',function(req,res){
res.send(users[req.session.username]+"元");
});
app.get('/withdraw',function(req,res){
let token = req.session.token = Math.random()+'';
res.cookie('token',token);
res.render('withdraw.html');
});
app.post('/withdraw',function(req,res){
//users[req.session.username] -= (req.body.money?Number(req.body.money):10);
//res.json({code:0,data:'取款成功'});
console.log(req.body.token, req.session.token)
if(req.body.token== req.session.token){
users[req.session.username] -= (req.body.money?parseInt(req.body.money):10);
res.json({code:0,data:'取款成功'});
}else{
res.json({code:1,data:'取款失败'});
}
});
app.listen(3000);
<body>
<a href="http://localhost:3000/money">查看余额</a>
<a href="http://localhost:3000/withdraw">取款</a>
用户名 <input type="text" name="username" id="username">
<button onclick="login()">提交</button>
<script>
function ajax(method,url,data){
let xhr = new XMLHttpRequest;
xhr.open(method,url,true);
xhr.setRequestHeader('Content-Type','application/json');
xhr.onreadystatechange = function(){
if(xhr.readyState == 4 && xhr.status == 200){
console.log(xhr.responseText);
}
}
xhr.send(JSON.stringify(data));
}
function login(){
let username = document.getElementById('username').value;
ajax('POST','/login',{username});
}
</script>
</body>
<body>
金额 <input type="text" name="money" id="money">
<button onclick="login()">提交</button>
<script>
Function.prototype.before = function(beforeFn){
let _this = this;
return function(){
beforeFn.apply(this,arguments);
return _this.apply(this,arguments);
}
}
function ajax(method,url,data){
let xhr = new XMLHttpRequest;
xhr.open(method,url,true);
xhr.setRequestHeader('Content-Type','application/json');
xhr.onreadystatechange = function(){
if(xhr.readyState == 4 && xhr.status == 200){
console.log(xhr.responseText);
}
}
xhr.send(JSON.stringify(data));
}
ajax = ajax.before(function(method,url,data){
let result = document.cookie.match(/(^|; )token=(.+?)($|; )/);
console.log(result,result);
data.token = result[2];
});
function login(){
let money = document.getElementById('money').value;
ajax('POST','/withdraw',{money});
}
</script>
</body>
let express = require('express');
let path = require('path');
let app = express();
app.set('view engine','ejs');
app.set('views',path.resolve('views'));
app.engine('html',require('ejs').__express);
app.get('/',function(req,res){
res.render('csrf.html');
});
app.get('/form',function(req,res){
res.render('form.html');
});
app.listen(4000);
<body>
<img src="https://www.baidu.com/img/bd_logo1.png"/>
<iframe src="/form" frameborder="0" style="width:0;height:0"></iframe>
</body>
<body>
<form id="myform" action="http://localhost:3000/withdraw" method="POST">
<input type="text" name="money" id="money" value="10">
</form>
<script>
setTimeout(function(){
document.getElementById('myform').submit();
},100);
</script>
</body>
"plugins": [
["@babel/plugin-proposal-decorators", { "legacy": true }],
["@babel/plugin-proposal-class-properties", { "loose" : true }]
]
`js
@testable
class Person{} function testable(target) { target.testable=true; } console.log(Person.testable);
```js
let Hooks={
componentWillMount() {
console.log('componentWillMount');
},
componentDidMount() {
console.log('componentDidMount');
}
}
function mixins(...others) {
return function (target) {
Object.assign(target.prototype,...others);
}
}
@mixins(Hooks)
class Component{
}
let c=new Component();
console.log(c);
function readonly(target,attr,descriptor) {
descriptor.writable=false;
}
class Circle{
@readonly
PI=3.14;
}
let c=new Circle();
c.PI=100;
console.log(c.PI)
function logger(target,attr,descriptor) {
let oldVal=descriptor.value;
descriptor.value=function (...args) {
console.log(`参数:${args}`);
return oldVal(...args);
}
}
class Caculator{
@logger
sum(a,b) {
return a+b;
}
}
let c=new Caculator();
let ret=c.sum(1,2);
console.log(ret);
let {readonly}=require('core-decorators');
function deprecate(msg,options) {
return function (target,attr,descriptor) {
//DEPRECATION Caculator#sum: This function will be removed in future versions.
let oldVal=descriptor.value;
descriptor.value=function (...args) {
let message=msg? msg:`DEPRECATION ${target.constructor.name}#${attr}: This function will be removed in future versions.`;
let see=options&&options.url? `see ${options.url}`:``;
console.warn(message+'\r\n'+see);
return oldVal(...args);
}
}
}
class Caculator{
@readonly PI=3.14;
@deprecate
sum(a,b) {
return a+b;
}
@deprecate('stop using this')
minus(a,b) {
return a-b;
}
@deprecate('stop using this',{url:'http://www.baidu.com'})
multiply(a,b) {
return a*b;
}
}
let c=new Caculator();
c.PI=5;
console.log(c.PI);
let ret=c.sum(1,2);
console.log(ret);
let ret2=c.minus(2,1);
console.log(ret2);
let ret3=c.multiply(2,1);
console.log(ret3);

class Goole{
constructor() { }
get() {
return 'google';
}
}
class Proxy {
constructor() {
this.google=new Goole();
}
get() {
return this.google.get();
}
}
let proxy = new Proxy();
let ret = proxy.get();
console.log(ret);
<body>
<ul id="list">
<li>1</li>
<li>2</li>
<li>3</li>
</ul>
<script>
let list = document.querySelector('#list');
list.addEventListener('click',event=>{
alert(event.target.innerHTML);
});
</script>
</body>
let express=require('express');
let path=require('path')
let app=express();
app.get('/images/loading.gif',function (req,res) {
res.sendFile(path.join(__dirname,req.path));
});
app.get('/images/:name',function (req,res) {
setTimeout(() => {
res.sendFile(path.join(__dirname,req.path));
}, 2000);
});
app.get('/',function (req,res) {
res.sendFile(path.resolve('index.html'));
});
app.listen(8080);
<!DOCTYPE html>
<html lang="en">
<head>
<meta charset="UTF-8">
<meta name="viewport" content="width=device-width, initial-scale=1.0">
<meta http-equiv="X-UA-Compatible" content="ie=edge">
<title>Document</title>
<style>
*{
padding:0;
margin:0;
}
ul,li{
list-style:none;
}
#background{
position:absolute;
border:1px solid green;
right:10px;
top:10px;
}
#background li{
float:left;
margin-left:10px;
text-align:center;
border:1px solid red;
border-radius:5px;
}
#myImage{
width:600px;
height:400px;
margin:100px auto;
}
#myImage img{
width:100%;
height:100%;
}
</style>
</head>
<body>
<ul id="background">
<li data-src="/images/bg1.jpg">图片1</li>
<li data-src="/images/bg2.jpg">图片2</li>
</ul>
<div id="myImage">
</div>
<script>
let container = document.querySelector('#background');
let myImage = document.querySelector('#myImage');
let Background = (function(){
let img = new Image();
myImage.appendChild(img);
return {
set(src){
img.src = src;
}
}
})();
let LoadingBackground = (function(){
let img = new Image();
img.onload = function(){
Background.set(this.src);
}
return {
set(src){
Background.set(`/images/loading.gif`);
img.src = src;
}
}
})();
container.addEventListener('click',function(event){
let src = event.target.dataset.src;
LoadingBackground.set(src+'?ts='+Date.now());
});
</script>
</body>
</html>
<body>
<ul id="todos">
</ul>
<script>
let todos = document.querySelector('#todos');
window.onload = function(){
fetch('/todos').then(res=>res.json()).then(response=>{
todos.innerHTML = response.map(item=>`<li "><input value="${item.id}" type="checkbox" ${item.completed?"checked":""}/>${item.text}</li>`).join('');
});
}
function toggle(id){
fetch(`/toggle/${id}`).then(res=>res.json()).then(response=>{
console.log('response',response);
});
}
todos.addEventListener('click',function(event){
let checkbox = event.target;
let id = checkbox.value;
toggle(id);
});
</script>
</body>
<body>
<ul id="todos">
</ul>
<script>
let todos = document.querySelector('#todos');
window.onload = function(){
fetch('/todos').then(res=>res.json()).then(response=>{
todos.innerHTML = response.map(item=>`<li "><input value="${item.id}" type="checkbox" ${item.completed?"checked":""}/>${item.text}</li>`).join('');
});
}
function toggle(id){
fetch(`/toggle/${id}`).then(res=>res.json()).then(response=>{
console.log('response',response);
});
}
let LazyToggle = (function(id){
let ids = [];
let timer;
return function(id){
ids.push(id);
if(!timer){
timer = setTimeout(function(){
toggle(ids.join(','));
ids = null;
clearTimeout(timer);
timer = null;
},2000);
}
}
})();
todos.addEventListener('click',function(event){
let checkbox = event.target;
let id = checkbox.value;
LazyToggle(id);
});
</script>
let express=require('express');
let app=express();
app.use(express.static(__dirname));
let todos=[
{id: 1,text: 'a',completed: false},
{id: 2,text: 'b',completed: false},
{id: 3,text: 'c',completed: false},
];
app.get('/todos',function (req,res) {
res.json(todos);
});
app.get('/toggle/:id',function (req,res) {
let id=req.params.id;
todos = todos.map(item => {
if (item.id==id) {
item.completed=!item.completed;
}
return item;
});
res.json({code:0});
});
app.listen(8080);
app.get('/toggle/:ids',function (req,res) {
let ids=req.params.ids;
ids=ids.split(',').map(item=>parseInt(item));
todos = todos.map(item => {
if (ids.includes(item.id)) {
item.completed=!item.completed;
}
return item;
});
res.json({code:0});
});
let express=require('express');
let app=express();
app.use(express.static(__dirname));
app.listen(3000);
let express=require('express');
let app=express();
let bodyParser=require('body-parser');
app.use(bodyParser.urlencoded({extended:true}));
app.use(express.static(__dirname));
let users=[];
app.post('/register',function(req,res){
let body=req.body;
let target=body.target;
let callback=body.callback;
let username=body.username;
let password=body.password;
let user={username,password};
let id=users.length==0? 1:users[users.length-1].id+1;
user.id=id;
users.push(user);
res.status(302);
res.header('Location',`${target}?callback=${callback}&args=${id}`);
res.end();
});
app.listen(4000);
<script type="text/javascript">
function receiveId(data){
alert('用户ID='+data);
}
</script>
<iframe name="proxyIframe" id="proxyIframe" frameborder="0" ></iframe>
<form action="http://localhost:4000/register" method="POST" target="proxyIframe">
<input type="hidden" name="callback" value="receiveId">
<input type="hidden" name="target" value="http://localhost:3000/target.html">
用户名<input type="text" name="username"/>
密码<input type="text" name="password"/>
<input type="submit" value="提交">
</form>
window.onload = function(){
var query = location.search.substr(1).split('&');
let fn,args;
for(let i=0,len=query.length;i<len;i++){
let item = query[i].split('=');
if(item[0]=='callback'){
fn = item[1];
}else if(item[0] == 'args'){
args = item[1];
}
}
try{
eval(`top.${fn}('${args}')`);
}catch(e){}
}
缓存代理可以为开销大的计算结果提供暂时的存储
0!=1,n!=(n-1)!×n
let m = function (n) {
if (n<=1) {
return 1;
} else {
return n*m(n-1);
}
}
function sum(n) {
let result=0;
for (let i=1;i<=n;i++){
result+=m(i);
}
return result;
}
console.log(sum(4));
let m = function (n) {
if (n<=1) {
return 1;
} else {
return n*m(n-1);
}
}
let sum=(function () {
let cache={};
return function sum(n) {
let result=0;
for (let i=1;i<=n;i++){
let r=cache[i];
if (r) {
result+=r;
} else {
r=m(i);
cache[i]=r;
result+=r;
}
}
return result;
}
})()
console.log(sum(4));
<script src="http://libs.baidu.com/jquery/2.0.0/jquery.min.js"></script>
<script>
let btn = document.getElementById('btn');
btn.addEventListener('click',function(){
setTimeout($.proxy((function(){
$(this).css('color','red');
}),this),1000);
});
</script>
let wang={
name: 'wangy',
age: 29,
height:165
}
let wangMama=new Proxy(wang,{
get(target,key) {
if (key == 'age') {
return wang.age-1;
} else if (key == 'height') {
return wang.height+5;
}
return target[key];
},
set(target,key,val) {
if (key == 'boyfriend') {
let boyfriend=val;
if (boyfriend.age>40) {
throw new Error('太老');
} else if (boyfriend.salary<20000) {
throw new Error('太穷');
} else {
target[key]=val;
return true;
}
}
}
});
console.log(wangMama.age);
console.log(wangMama.height);
wangMama.boyfriend={
age: 41,
salary:3000
}
该模式就是把一些复杂的流程封装成一个接口供给外部用户更简单的使用


class Sum{
sum(a,b) {
return a+b;
}
}
class Minus{
minus(a,b) {
return a-b;
}
}
class Multiply{
multiply(a,b) {
return a * b;
}
}
class Calculator{
constructor() {
this.sumObj=new Sum();
this.minusObj=new Minus();
this.multiplyObj=new Multiply();
}
sum(...args) {
this.sumObj.sum(...args);
}
minus(...args) {
this.minusObj.minus(...args);
}
multiply(...args) {
this.multiplyObj.multiply(...args);
}
}
let calculator=new Calculator();
calculator.sum(1,2);
calculator.minus(1,2);
calculator.multiply(1,2);
class CPU{
start() {console.log('打开CPU');}
}
class Memory{
start() {console.log('打开内存');}
}
class Disk{
start() {console.log('打开硬盘');}
}
class Computer{
constructor() {
this.cpu=new CPU();
this.memory=new Memory();
this.disk=new Disk();
}
start() {
this.cpu.start();
this.memory.start();
this.disk.start();
}
}
new Computer().start();

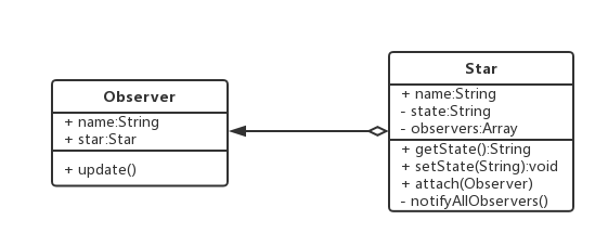
class Star{
constructor(name) {
this.name=name;
this.state='';
this.observers=[];
}
getState() {
return this.state;
}
setState(state) {
this.state=state;
this.notifyAllObservers();
}
attach(observer) {
this.observers.push(observer);
}
notifyAllObservers() {
this.observers.forEach(observer=>observer.update());
}
}
class Fan{
constructor(name,subject) {
this.name=name;
this.subject=subject;
this.subject.attach(this);
}
update() {
console.log(`${this.subject.name}有新的状态-${this.subject.getState()},${this.name}正在更新`);
}
}
let star=new Star('赵丽颖');
let fan1=new Fan('姜老师',star);
star.setState('结婚');
<button id="btn">click</button>
<script>
let btn = document.getElementById('btn');
btn.addEventListener('click',()=>{alert(1)});
btn.addEventListener('click',()=>{alert(2)});
btn.addEventListener('click',()=>{alert(3)});
</script>
class Promise{
constructor(fn) {
this.callbacks=[];
let resolve=() => {
this.callbacks.forEach(callback => callback())
};
fn(resolve);
}
then(callback) {
this.callbacks.push(callback);
}
}
let promise=new Promise(function (resolve,reject) {
setTimeout(function () {
resolve(100);
},1000);
});
promise.then(() => console.log(1));
promise.then(() => console.log(2));
<script src="http://libs.baidu.com/jquery/2.0.0/jquery.min.js"></script>
<script>
function Callbacks(){
let observers = [];
function add(observer){
observers.push(observer);
}
function remove(observer){
let index = observers.indexOf(observer);
if(index != -1)
observers.splice(index,1);
}
function fire(){
observers.forEach(item=>item());
}
return {
add,
remove,
fire
}
}
let callbacks = Callbacks();
let a1= ()=>alert(1);
let a2= ()=>alert(2);
let a3= ()=>alert(13);
callbacks.add(a1);
callbacks.add(a2);
callbacks.add(a3);
callbacks.remove(a3);
callbacks.fire();
</script>
自定义事件
const EventEmitter=require('./events');
let subject=new EventEmitter();
subject.on('click',function (name) {
console.log(1,name);
});
subject.on('click',function (name) {
console.log(2,name);
});
subject.emit('click','zfpx');
events.js
class EventEmitter{
constructor() {
this._events={};
}
on(type,listener) {
let listeners=this._events[type];
if (listeners) {
listeners.push(listener);
} else {
this._events[type]=[listener];
}
}
emit(type) {
let listeners=this._events[type];
let args=Array.from(arguments).slice(1);
listeners.forEach(listener => listener(...args));
}
}
module.exports = EventEmitter;
let fs=require('fs');
let rs=fs.createReadStream('./1.txt');
rs.on('data',function (data) {
console.log(data)
});
rs.on('end',function () {
console.log('end')
});
let http=require('http');
let server = http.createServer();
server.on('request',(req,res)=>{
req.on('data',function(data){
console.log(data)
});
}));


<body>
<div id="root">
<p>FullName: {{fullName}}</p>
<p>FirstName: <input type="text" v-model="firstName"/></p>
<p>LastName: <input type="text" v-model="lastName"/></p>
</div>
<script src="https://cdn.bootcss.com/vue/2.5.17-beta.0/vue.min.js"></script>
<script>
new Vue({
el:'#root',
data: {
firstName:'张',
lastName: '三',
fullName:'张三'
},
watch: {
firstName(newName, oldName) {
this.fullName = newName + ' ' + this.lastName;
}
}
})
</script>
`js
/**export default function createStore(reducer,preloadedState,enhancer) { if (enhancer) { return enhancer(createStore)(reducer,preloadedState); } let state=preloadedState; let listeners=[]; /**
* 读取仓库管理的状态树
* @returns {any} 应用当前的状态树
*/
function getState() {
return state;
}
/**
* 增加一个变化监听函数。它将在任何派发动作的时候被调用
* 状态树的部分数据可能会发生潜在的变化。你可能在那个时候在回调函数中调用getState方法以获取最新的状态。
* 你可能会在监听函数里调用dispatch方法,它会具备以下注意事项
* 1. 订阅仅仅在每一次调用每一个dispatch方法时被记录快照
* 如果你在监听函数被触发的时候订阅或取消订阅的话,这对当前正在处理中的dispatch没有任何效果
* 尽管如此,在下一次dispatch方法的调用中,不管是不是内嵌,都将使用一个最新的订阅列表
*
* 2.监听函数不应该预期所有的状态变化,因为状态可能在dispatch中被更新多次。 尽管如此,在 dispatch之前注册的订阅者将会以最新的状态调用
*
* @param {*} listener 每一次dispatch时被调用的监听函数
* @returns {Function} 返回一个可以移除此监听函数的函数
*/
function subscribe(listener) {
listeners.push(listener);
return function () {
const index=listeners.indexOf(listener);
listeners.splice(inddx,1);
}
}
/**
* 派发一个动作,这是触发状态改变的唯一方式
* 用来创建仓库的reducer函数将会被调用,参数是当前的状态树和给定的动作。它的返回值将会被当作下一个状态树,所有的监听函数也会被通知
*
* 基本实现中只支持简单动作对象。如果你想要派发一个Promise、一个Observerable、一个thunk或者其它的任何懂爱,你需要把你创建仓库的函数包裹到对应的中间件里。
* 比如,你可以看一下redux-thunk包。甚至中间件最后通过这个方法将会派发简单对象。
*
*
* @param {*} action 一个表示发生了什么的简单对象。保持动作序列化将会是一个好主意,以方便你进行记录和回放用户会话。或者使用时间旅行工具redux-devtools.一个动作必须有一个type属性而且不能是undefine.使用字符串常量表示动作类型将会是个好主意。
* @returns {object} 为了方便,你派发的相同的动作对象
* 请注意,如果你使用一个自定义中间件,你可能需要包裹 dispatch去返回别的东西(比如你等待的Promise)
*/
function dispatch(action) {
state=reducer(state,action);
listeners.forEach(listener=>listener())
}
dispatch({type:'@@redux/INIT'});
return {
dispatch,
subscribe,
getState
}
}
#### 10.4 观察者模式和发布订阅模式
##### 10.4.1 观察者模式(Observer)
- 订阅者把自己想订阅的事件注册到调度中心
- 当该事件触发时候,发布者发布该事件到调度中心,由调度中心统一调度订阅者注册到调度中心的处理代码。
```js
class Agency{
constructor() {
this._topics={};
}
subscribe(topic,listener) {
let listeners=this._topics[topic];
if (listeners) {
listeners.push(listener);
} else {
this._topics[topic]=[listener];
}
}
publish(topic) {
let listeners=this._topics[topic];
let args=Array.from(arguments).slice(1);
listeners.forEach(listener => listener(...args));
}
}
let agent=new Agency();
class Landlord{
constructor(name) {
this.name=name;
}
lend(agent,area,money) {
agent.publish('house',area,money);
}
}
class Tenant{
constructor(name) {
this.name=name;
}
rent(agent) {
agent.subscribe('house', (area,money)=> {
console.log(`有新房源了, ${area}平米, ${money}元`);
});
}
}
let t1=new Tenant('房客1');
let t2=new Tenant('房客2');
let l1=new Landlord('房东1');
t1.rent(agent);
t2.rent(agent);
l1.lend(agent,30,2000);

function createIterator(arr) {
let index=0;
return {
next() {
return index<arr.length?
{value: arr[index++],done: false}:
{done:true}
}
}
}
let it=createIterator([1,2]);
console.log(it.next());
console.log(it.next());
console.log(it.next());
Array.prototype[Symbol.iterator]=function () {
let index=0;
return {
next:()=> {
return index<this.length?
{value: this[index++],done: false}:
{done:true}
}
}
}
let arr=[1,2];
let it=arr[Symbol.iterator]();
console.log(it.next());
console.log(it.next());
console.log(it.next());
let result={};
while (!result.done) {
result=it.next();
console.log(result);
}
for (let item of arr) {
console.log(item);
}
解构赋值
let arr = [1,2];
let [x,y] = arr;
let arr2 = [1, ...arr];
yield*后面跟的是一个可遍历的结构,它会调用该结构的遍历器接口。
let generator = function* () {
yield 1;
yield* [2,3,4];
yield 5;
};
var iterator = generator();
console.log(iterator.next()); // { value: 1, done: false }
console.log(iterator.next()); // { value: 2, done: false }
console.log(iterator.next());// { value: 3, done: false }
console.log(iterator.next()); // { value: 4, done: false }
console.log(iterator.next()); // { value: 5, done: false }
console.log(iterator.next()); // { value: undefined, done: true }
if...else子句
class Battery{
constructor() {
this.amount='high';
}
show() {
if (this.amount == 'high') {
console.log('绿色');
this.amount='middle';
}else if (this.amount == 'middle') {
console.log('黄色');
this.amount='low';
}else{
console.log('红色');
}
}
}
let battery=new Battery();
battery.show();
battery.show();
battery.show();
show违反开放-封闭原则show方法逻辑太多太复杂if/else 让代码不可维护class Battery {
constructor(state) {
this.amount = 'high';
this.state = new SuccessState();
}
show() {
this.state.show();
if (this.amount == 'high') {
this.amount='middle';
this.setState(new WarningState());
} else if(this.amount=='middle'){
this.amount='low';
this.setState(new DangerState());
}
}
setState(state) {
this.state = state;
}
}
class SuccessState {
constructor(battery){
this.battery = battery;
}
show() {
console.log(`绿色 ${battery.amount}`);
}
}
class WarningState {
constructor(battery){
this.battery = battery;
}
show() {
console.log(`黄色 ${battery.amount}`);
}
}
class DangerState {
constructor(battery){
this.battery = battery;
}
show() {
console.log(`红色 ${battery.amount}`);
}
}
let battery=new Battery();
battery.show();
battery.show();
battery.show();
let likeState={
render(element) {
element.innerHTML='赞👍';
}
}
let likedState={
render(element) {
element.innerHTML='取消';
}
}
class Button{
constructor(container) {
this.liked=false;
this.state = likeState;
this.element=document.createElement('button');
container.appendChild(this.element);
this.render();
}
setState(state) {
this.state=state;
this.render();
}
render() {
this.state.render(this.element);
}
}
let button=new Button(document.body);
button.element.addEventListener('click',() => {
button.setState(button.liked? likeState:likedState);
button.liked=!button.liked;
});
class Promise{
constructor(fn) {
this.state='initial';
this.successes=[];
this.fails=[];
let resolve=(data) => {
this.state='fulfilled';
this.successes.forEach(item=>item(data));
}
let reject=(error) => {
this.state='failed';
this.fails.forEach(item=>item(error));
}
fn(resolve,reject);
}
then(success,fail) {
this.successes.push(success);
this.fails.push(fail);
}
}
let p=new Promise(function (resolve,reject) {
setTimeout(function () {
resolve(1);
},1000);
});
p.then((data)=>console.log('成功'),error=>console.error('失败'));
const States = {
'show':function(){
console.log("banner显示,点击可以关闭");
this.setState({
currentState: "hide"
})
},
'hide':function(){
console.log("banner隐藏,点击可以打开");
this.setState({
currentState: "show"
})
}
}
class Banner extends React.Component{
state={currentState:'show'}
toggle = ()=>{
let s = this.state.currentState;
States[s] && States[s].apply(this);
}
render(){
return (
<div>
{this.state.currentState=='show'&&<nav>导航</nav>}
<button onClick={this.toggle}>隐藏</button>
</div>
)
}
}
ReactDOM.render(<Banner/>,document.getElementById('root'));
//有限状态机 Finite-state machine
var StateMachine = require('javascript-state-machine');
//有限状态机 Finite-state machine
//var StateMachine=require('javascript-state-machine');
class StateMachine {
constructor(options) {
let {init,transitions,methods} =options;
this.state=init;
transitions.forEach(transition => {
let {from,to,name}=transition;
this[name]=function () {
if (this.state == from) {
this.state=to;
let onMethod='on'+name.slice(0,1).toUpperCase()+name.slice(1);
methods[onMethod]&&methods[onMethod]();
}
}
});
}
}
var fsm = new StateMachine({
init: 'solid',
transitions: [{
name: 'melt',
from: 'solid',
to: 'liquid'
},
{
name: 'freeze',
from: 'liquid',
to: 'solid'
},
{
name: 'vaporize',
from: 'liquid',
to: 'gas'
},
{
name: 'condense',
from: 'gas',
to: 'liquid'
}
],
methods: {
onMelt: function () {
console.log('I melted')
},
onFreeze: function () {
console.log('I froze')
},
onVaporize: function () {
console.log('I vaporized')
},
onCondense: function () {
console.log('I condensed')
}
}
});
fsm.melt();

class Customer{
constructor(type) {
this.type=type;
}
pay(amount) {
if (this.type == '会员顾客') {
return amount*.9;
}else if (this.type == 'VIP顾客') {
return amount*.8;
}
return amount;
}
}
let c1=new Customer('普通顾客');
console.log(c1.pay(100));
let c2=new Customer('会员顾客');
console.log(c2.pay(100));
let c3=new Customer('VIP顾客');
console.log(c3.pay(100));
class Customer{
constructor(kind) {
this.kind=kind;
}
cost(amount) {
return this.kind.discount(amount);
}
}
class Kind{
}
class Normal extends Kind{
discount(amount) {
return amount;
}
}
class Member extends Kind{
discount(amount) {
return amount*.9;
}
}
class VIP extends Kind{
discount(amount) {
return amount*.8;
}
}
let c1=new Customer(new Normal());
console.log(c1.cost(100));
c1.kind=new Member();
console.log(c1.cost(100));
c1.kind=new VIP();
console.log(c1.cost(100));
把算法封装在策略对象中,指定算法调用即可
class Customer{
constructor() {
this.kinds={
normal: function (price) {
return price;
},
member: function (price) {
return price*.9;
},
vip: function (price) {
return price*.8;
}
}
}
cost(kind,amount) {
return this.kinds[kind](amount);
}
}
let c=new Customer();
console.log(c.cost('normal',100));
console.log(c.cost('member',100));
console.log(c.cost('vip',100));
$(selector).animate(styles,speed,easing,callback)<!DOCTYPE html>
<html lang="en">
<head>
<meta charset="UTF-8">
<meta name="viewport" content="width=device-width, initial-scale=1.0">
<meta http-equiv="X-UA-Compatible" content="ie=edge">
<title>Document</title>
<style>
#content{
width:100px;
height:100px;
background-color:green;
}
</style>
</head>
<body>
<div id="content"></div>
<button id="bigger">变大</button>
<script src="http://libs.baidu.com/jquery/2.0.0/jquery.min.js"></script>
<script>
$('#bigger').click(function(){
$('#content').animate({width:'200px',height:'200px'},1000,'linear');
});
</script>
</body>
</html>
<!DOCTYPE html>
<html lang="en">
<head>
<meta charset="UTF-8">
<meta name="viewport" content="width=device-width, initial-scale=1.0">
<meta http-equiv="X-UA-Compatible" content="ie=edge">
<title>Document</title>
</head>
<body>
<form id="userform">
用户名 <input type="text" name="username"/>
密码 <input type="text" name="password"/>
手机号 <input type="text" name="mobile"/>
<input type="submit">
</form>
<script>
let Validator = (function(){
let rules = {
notEmpty(val,msg){
if(val == ''){
return msg;
}
},
minLength(val,length,msg){
if(val==''||val.length <length){
return msg;
}
},
maxLength(val,length,msg){
if(val==''||val.length > length){
return msg;
}
},
isMobile(val,msg){
if(!/^1\d{10}/.test(val)){
return msg;
}
}
}
function addRule(name,rule){
rules[name] = rule;
}
let checks = [];
function add(element,rule){
checks.push(function(){
let name = rule.shift();
rule.unshift(element.value);
return rules[name]&&rules[name].apply(element,rule);
});
}
function start(){
for(let i=0;i<checks.length;i++){
let check = checks[i];
let msg = check();
if(msg){
return msg;
}
}
}
return {
add,
start,
addRule
}
})();
let form = document.getElementById('userform');
form.onsubmit = function(){
Validator.add(form.username,['notEmpty','用户名不能为空']);
Validator.add(form.password,['minLength',6,'密码小于6位最少长度']);
Validator.add(form.password,['maxLength',8,'密码大于8位最大长度']);
Validator.add(form.mobile,['isMobile','手机号不合法']);
let msg = Validator.start();
if(msg) {
alert(msg);
return false;
}
alert('校验通过');
return true;
}
</script>
</body>
</html>

function Person(name) {
this.name=name;
this.getName=function () {
console.log(this.name);
}
}
let p1 = new Person('张三');
let p2=new Person('李四');
console.log(p1.getName===p2.getName);
function Person(name) {
this.name=name;
}
Person.prototype.getName = function () {
console.log(this.name);
}
let p1 = new Person('张三');
let p2=new Person('李四');
console.log(p1.getName===p2.getName);
//函数是一种对象
function Person() {}
console.log(Person instanceof Object);
//对象都是通过函数创建的
let p1=new Person();
let obj1={name: 'zfpx'}
let obj=new Object();
obj2.name='zfpx';
prototypeprototype的属性值是一个对象,默认的只有一个叫做constructor的属性,指向这个函数本身__proto__,这个属性引用了创建这个对象的函数的prototype

Foo.__proto__指向Function.prototypeObject.__proto__指向Function.prototypeFunction.__proto__指向Function.prototypelet sum = new Function('a','b','return a+b');


__proto__这条线来找,同时沿着B的prototype这条线来找,如果两条线能找到同一个引用,即同一个对象,那么就返回true。如果找到终点还未重合,则返回false。console.log(Object instanceof Function);
console.log(Function instanceof Object);
console.log(Function instanceof Function);

hasOwnProperty可以区分一个属性到底是自己的还是从原型中找到function Foo(){
this.a = 10;
}
Foo.prototype.b = 20;
let f1 = new Foo();
console.log(f1.a);
console.log(f1.b);
let obj = {};
console.log(obj.toString());
let arr = [1,2,3];
console.log(arr.toString());
<!DOCTYPE html>
<html lang="en">
<head>
<meta charset="UTF-8">
<meta name="viewport" content="width=device-width, initial-scale=1.0">
<meta http-equiv="X-UA-Compatible" content="ie=edge">
<title>Document</title>
<style>
* {
margin:0;
padding:0;
}
canvas{
border:1px solid #000;
}
</style>
</head>
<body>
<canvas id="canvas" width="1000" height="600"></canvas>
<script>
//随机颜色,十六进制方法;
function getRandomColor( ) {
var rand = Math.floor(Math.random( ) * 0xFFFFFF).toString(16);
if(rand.length == 6){
return '#'+rand;
}else{
return getRandomColor();
}
}
let canvas = document.getElementById('canvas');
let ctx = canvas.getContext('2d');
let circles = [];
function Circle(x,y,radius){
this.x=x;
this.y=y;
this.radius= radius;
circles.push(this);
}
Circle.prototype.update = function() {
this.radius--;
if(this.radius>0){
return true;
}
}
Circle.prototype.render = function(){
ctx.beginPath();
ctx.arc(this.x,this.y,this.radius,0,2*Math.PI);
ctx.fillStyle = getRandomColor();
ctx.fill();
}
let circle = new Circle(0,0,30);
canvas.onmousemove = function(event){
circles.push(new Circle(event.clientX,event.clientY,30));
}
setInterval(function(){
ctx.clearRect(0,0,1000,600);
circles.forEach(item=>{
item.update()&&item.render();
});
circles = circles.filter(item=>item.radius>0);
},20);
</script>
</body>
</html>

class A {
constructor(bridge) {
this.bridge=bridge;
}
go() {
console.log(`从${this.from()}到${this.bridge.to()}`);
}
}
class A1 extends A {
from() {
return 'A1';
}
}
class A2 extends A {
from() {
return 'A2';
}
}
class A3 extends A {
from() {
return 'A3';
}
}
class B {
to() {}
}
class B1 extends B {
to() {
return 'B1';
}
}
class B2 extends B {
to() {
return 'B2';
}
}
class B3 extends B {
to() {
return 'B3';
}
}
let b=new B3();
let a=new A2(b);
a.go();
let express=require('express');
let path=require('path');
let app=express();
app.get('/',(req,res) => {
res.sendFile(path.join(__dirname,'4.html'));
});
app.get('/user/:id',function (req,res) {
let id = req.params.id;
res.json({id,name:`${id}_name`});
});
app.listen(8888);
<!DOCTYPE html>
<html lang="en">
<head>
<meta charset="UTF-8">
<meta name="viewport" content="width=device-width, initial-scale=1.0">
<meta http-equiv="X-UA-Compatible" content="ie=edge">
<title>bridage</title>
</head>
<body>
<ul>
<li data-id="1" >1</li>
<li data-id="2" >2</li>
</ul>
<p id="content">
</p>
<script>
let lis = document.querySelectorAll('li');
for(let i=0;i<lis.length;i++){
lis[i].addEventListener('click',getUserById);
}
function getUserById(event){
let id = this.dataset.id;
let xhr = new XMLHttpRequest;
xhr.open('GET',`/user/${id}`,true);
xhr.responseType = 'json';
xhr.onreadystatechange = function(){
if(xhr.readyState ===4 && xhr.status == 200){
let user = xhr.response;
document.getElementById('content').innerHTML = user.name;
}
}
xhr.send();
}
function getUserById(id,callback){
let id = this.dataset.id;
let xhr = new XMLHttpRequest;
xhr.open('GET',`/user/${id}`,true);
xhr.responseType = 'json';
xhr.onreadystatechange = function(){
if(xhr.readyState ===4 && xhr.status == 200){
let user = xhr.response;
document.getElementById('content').innerHTML = user.name;
}
}
xhr.send();
}
</script>
</body>
</html>
<!DOCTYPE html>
<html lang="en">
<head>
<meta charset="UTF-8">
<meta name="viewport" content="width=device-width, initial-scale=1.0">
<meta http-equiv="X-UA-Compatible" content="ie=edge">
<title>Document</title>
</head>
<body>
<ul>
<li data-id="1" >1</li>
<li data-id="2" >2</li>
</ul>
<p id="content">
</p>
<script>
let lis = document.querySelectorAll('li');
for(let i=0;i<lis.length;i++){
lis[i].addEventListener('click',addBridage);
}
function getUserById(event){
let id = this.dataset.id;
let xhr = new XMLHttpRequest;
xhr.open('GET',`/user/${id}`,true);
xhr.responseType = 'json';
xhr.onreadystatechange = function(){
if(xhr.readyState ===4 && xhr.status == 200){
let user = xhr.response;
document.getElementById('content').innerHTML = user.name;
}
}
xhr.send();
}
function addBridage(){
let id = this.dataset.id;
getUserById(id,function(user){
document.getElementById('content').innerHTML = user.name;
});
}
function getUserById(id,callback){
let xhr = new XMLHttpRequest;
xhr.open('GET',`/user/${id}`,true);
xhr.responseType = 'json';
xhr.onreadystatechange = function(){
if(xhr.readyState ===4 && xhr.status == 200){
let user = xhr.response;
callback(user);
}
}
xhr.send();
}
</script>
</body>
</html>
<!DOCTYPE html>
<html lang="en">
<head>
<meta charset="UTF-8">
<meta name="viewport" content="width=device-width, initial-scale=1.0">
<meta http-equiv="X-UA-Compatible" content="ie=edge">
<title>html</title>
<style>
* {
margin:0;
padding:0;
}
canvas{
border:1px solid #000;
}
</style>
</head>
<body>
<canvas id="canvas" width="600" height="600"></canvas>
<script>
//形状 颜色 坐标
function Position(x,y) {
this.x=x;
this.y=y;
}
function Color(color) {
this.color=color;
}
function Ball(x,y,color) {
this.position=new Position(x,y);
this.color=new Color(color);
}
Ball.prototype.draw=function () {
let canvas = document.getElementById('canvas');
let ctx = canvas.getContext('2d');
ctx.beginPath();
ctx.arc(this.position.x,this.position.y,100,0,2*Math.PI);
ctx.fillStyle = this.color.color;
ctx.fill();
}
new Ball(300,300,'red').draw();
</script>
</body>
</html>

<!DOCTYPE html>
<html lang="en">
<head>
<meta charset="UTF-8">
<meta name="viewport" content="width=device-width, initial-scale=1.0">
<meta http-equiv="X-UA-Compatible" content="ie=edge">
<title></title>
<style>
.red{
color:red;
}
</style>
</head>
<body>
<div id="root"></div>
<script>
function ReactElement(type,props) {
this.type = type;
this.props = props;
}
let React = {
createElement(type,props={},...childrens){
childrens.length===1?childrens = childrens[0]:void 0
return new ReactElement(type,{...props,children:childrens})
}
};
let render = (eleObj,container)=>{
// 先取出第一层 进行创建真实dom
let {type,props} = eleObj;
let elementNode = document.createElement(type); // 创建第一个元素
for(let attr in props){ // 循环所有属性
if(attr === 'children'){ // 如果是children表示有嵌套关系
if(typeof props[attr] == 'object'){ // 看是否是只有一个文本节点
props[attr].forEach(item=>{ // 多个的话循环判断 如果是对象再次调用render方法
if(typeof item === 'object'){
render(item,elementNode)
}else{ //是文本节点 直接创建即可
elementNode.appendChild(document.createTextNode(item));
}
})
}else{ // 只有一个文本节点直接创建即可
elementNode.appendChild(document.createTextNode(props[attr]));
}
}else if(attr === 'className'){ // 是不是class属性 class 属性特殊处理
elementNode.setAttribute('class',props[attr]);
}else{
elementNode.setAttribute(attr,props[attr]);
}
}
container.appendChild(elementNode)
};
//ReactDOM.render(<div>hello<span>world</span></div>);
//ReactDOM.render(React.createElement("div",null,"hello,",React.createElement("span",null,"world")));
render(React.createElement("div",null,"hello,",React.createElement("span",{class:"red"},"world")),document.getElementById('root'));
</script>
</body>
</html>
function Folder(name) {
this.name=name;
this.children=[];
this.parent=null;
this.level=0;
}
Folder.prototype.add=function (child) {
child.level=this.level+1;
child.parent=this;
this.children.push(child);
}
Folder.prototype.show=function () {
console.log(' '.repeat(this.level)+'文件夹'+this.name);
for (let i=0;i<this.children.length;i++){
this.children[i].show();
}
}
Folder.prototype.remove=function () {
if (!this.parent) return;
for (let i=0;i<this.parent.children.length;i++){
let current=this.parent.children[i];
if (current === this) {
return this.parent.children.splice(i,1);
}
}
}
function File(name) {
this.name=name;
}
File.prototype.add=function () {
throw new Error(`文件下面不能再添加文件`);
}
File.prototype.show=function () {
console.log(' '.repeat(this.level)+'文件'+this.name);
}
let folder=new Folder('视频');
let vueFolder=new Folder('Vue视频');
let reactFolder=new Folder('React视频');
let vueFile=new File('Vue从入门到精通');
let reactFile=new File('React从入门到精通');
folder.add(vueFolder);
folder.add(reactFolder);
vueFolder.add(vueFile);
reactFolder.add(reactFile);
folder.show();
vueFolder.remove();
folder.show();
class FormContainer {
constructor(type) {
this.element = document.createElement(type);
this.children = [];
}
add(child) {
this.children.push(child);
this.element.appendChild(child.element);
return this;
}
}
class FieldContainer {
constructor(type) {
this.element = document.createElement(type);
this.children = [];
}
add(child) {
this.children.push(child);
this.element.appendChild(child.element);
return this;
}
}
class LabelItem {
constructor(title) {
this.element = document.createElement('label');
this.element.innerHTML = title;
}
}
class InputItem {
constructor(title) {
this.element = document.createElement('input');
this.element.name = title;
}
}
class TipItem {
constructor(title) {
this.element = document.createElement('span');
this.element.innerHTML = title;
}
}
let userform = new FormContainer('form').add(
new FieldContainer('p').add(
new LabelItem('用户名')
).add(
new InputItem('username')
).add(
new TipItem('用户名长度为6-8位')
)
).add(new FieldContainer('p').add(
new LabelItem('密码')
).add(
new InputItem('password')
).add(
new TipItem('确认密码')
));
document.body.appendChild(userform.element);
三种角色
Receiver接受者角色:该角色就是干活的角色,命令传递到这里是应该被执行的Command命令角色:需要执行的所有命令都在这里声明Invoker调用者角色:接收到命令,并执行命令
class Cooker{
cook() {
console.log(`做饭`);
}
}
class Cleaner{
clean() {
console.log(`清洁`);
}
}
class CookCommand{
constructor(cooker) {
this.cooker=cooker;
}
execute() {
this.cooker.cook();
}
}
class CleanCommand{
constructor(cleaner) {
this.cleaner=cleaner;
}
execute() {
this.cleaner.clean();
}
}
class Customer{
constructor(command) {
this.command=command;
}
cook() {
this.command.execute();
}
clean() {
this.command.execute();
}
}
let cooker=new Cooker();
let command=new CookCommand(cooker);
let c=new Customer(command);
c.cook();
let cleaner=new Cleaner();
c.command = new CleanCommand(cleaner);
c.clean();
<!DOCTYPE html>
<html lang="en">
<head>
<meta charset="UTF-8">
<meta name="viewport" content="width=device-width, initial-scale=1.0">
<meta http-equiv="X-UA-Compatible" content="ie=edge">
<title>计数器</title>
</head>
<body>
<p id="number">0</p>
<button id="addBtn">点击按钮</button>
<script>
let addBtn = document.getElementById('addBtn');
let number = document.getElementById('number');
let worker = {
add(){
number.innerHTML = parseInt(number.innerHTML)+1;
}
}
class AddCommand{
constructor(receiver){
this.receiver = receiver;
}
execute(){
this.receiver.add();
}
}
let addCommand = new AddCommand(worker);
addBtn.onclick = ()=>addCommand.execute();
</script>
</body>
</html>
<!DOCTYPE html>
<html lang="en">
<head>
<meta charset="UTF-8">
<meta name="viewport" content="width=device-width, initial-scale=1.0">
<meta http-equiv="X-UA-Compatible" content="ie=edge">
<title>弹出菜单</title>
</head>
<body>
<p id="number">0</p>
<button id="addBtn">+</button>
<button id="undoBtn">undo</button>
<script>
let addBtn = document.getElementById('addBtn');
let undoBtn = document.getElementById('undoBtn');
let number = document.getElementById('number');
let worker = {
lastVal:-1,
add(){
let oldVal = parseInt(number.innerHTML);
worker.lastVal = oldVal;
number.innerHTML = oldVal+1;
},
undo(){
number.innerHTML = worker.lastVal;
}
}
class AddCommand{
constructor(receiver){
this.receiver = receiver;
}
execute(){
this.receiver.add();
}
}
let addCommand = new AddCommand(worker);
class UndoCommand{
constructor(receiver){
this.receiver = receiver;
}
execute(){
this.receiver.undo();
}
}
let undoCommand = new UndoCommand(worker);
addBtn.onclick = ()=>addCommand.execute();
undoBtn.onclick = ()=>undoCommand.execute();
</script>
</body>
</html>
<!DOCTYPE html>
<html lang="en">
<head>
<meta charset="UTF-8">
<meta name="viewport" content="width=device-width, initial-scale=1.0">
<meta http-equiv="X-UA-Compatible" content="ie=edge">
<title>弹出菜单</title>
</head>
<body>
<p id="number">0</p>
<button id="addBtn">+</button>
<button id="undoBtn">undo</button>
<button id="redoBtn">undo</button>
<script>
let addBtn = document.getElementById('addBtn');
let undoBtn = document.getElementById('undoBtn');
let redoBtn = document.getElementById('redoBtn');
let number = document.getElementById('number');
let worker = {
history:[],
index:-1,
add(){
let oldVal = parseInt(number.innerHTML);
let newVal = oldVal + 1;
worker.history.push(newVal);
worker.index = worker.history.length-1;
number.innerHTML = newVal;
console.log(worker);
},
undo(){
if(worker.index-1>=0){
worker.index--;
number.innerHTML = worker.history[worker.index];
console.log(worker);
}
},
redo(){
if(worker.index+1<worker.history.length){
worker.index++;
number.innerHTML = worker.history[worker.index];
console.log(worker);
}
}
}
class AddCommand{
constructor(receiver){
this.receiver = receiver;
}
execute(){
this.receiver.add();
}
}
let addCommand = new AddCommand(worker);
class UndoCommand{
constructor(receiver){
this.receiver = receiver;
}
execute(){
this.receiver.undo();
}
}
let undoCommand = new UndoCommand(worker);
class RedoCommand{
constructor(receiver){
this.receiver = receiver;
}
execute(){
this.receiver.redo();
}
}
let redoCommand = new RedoCommand(worker);
addBtn.onclick = ()=>addCommand.execute();
undoBtn.onclick = ()=>undoCommand.execute();
redoBtn.onclick = ()=>redoCommand.execute();
</script>
</body>
</html>

function Person(name,age) {
this.name=name;
this.age=age;
}
Person.prototype.getAge=function () {
console.log(this.age)
}
Person.prototype.getName=function () {
console.log(this.name)
}
<!DOCTYPE html>
<html lang="en">
<head>
<meta charset="UTF-8">
<meta name="viewport" content="width=device-width, initial-scale=1.0">
<meta http-equiv="X-UA-Compatible" content="ie=edge">
<title>Document</title>
</head>
<body>
<input type="radio" value="red" name="color" checked/>红
<input type="radio" value="yellow" name="color"/>黄
<input type="radio" value="blue" name="color"/>蓝
<button onclick="draw()">绘制</button>
<div id="container">
</div>
<script>
let container = document.getElementById('container');
class MyDiv{
constructor(){
this.element = document.createElement('div');
}
setColor(color){
this.element.style = `width:100px;height:100px;background-color:${color}`;
}
}
let div = new MyDiv();
function draw(){
let color = Array.from(document.getElementsByName('color')).find(item=>item.checked).value||'red';
div.setColor(color);
container.appendChild(div.element);
}
</script>
</body>
</html>
<!DOCTYPE html>
<html lang="en">
<head>
<meta charset="UTF-8">
<meta name="viewport" content="width=device-width, initial-scale=1.0">
<meta http-equiv="X-UA-Compatible" content="ie=edge">
<title>Document</title>
</head>
<body>
<ul id="news">
</ul>
<button id="nextPage" onclick="goNext()">下一页</button>
<script>
let list = [];
for(let i=0;i<20;i++){
list[i]=`新闻${i+1}`
}
let pageNum = 0;
let pageSize = 5;
let news = document.getElementById('news');
for(let i=0;i<list.length;i++){
let li = document.createElement('li');
li.innerHTML = `新闻${i+1}`;
li.style.display = 'none';
news.appendChild(li);
}
function goNext(){
pageNum++;
let start = (pageNum -1)*pageSize;
let lis = document.getElementsByTagName('li');
for(let i=0;i<=lis.length;i++){
let li = lis[i];
if(i>=start && i<start+pageSize){
li.style.display = 'block';
}else{
li.style.display = 'none';
}
}
}
goNext();
</script>
</body>
</html>
<!DOCTYPE html>
<html lang="en">
<head>
<meta charset="UTF-8">
<meta name="viewport" content="width=device-width, initial-scale=1.0">
<meta http-equiv="X-UA-Compatible" content="ie=edge">
<title>Document</title>
</head>
<body>
<ul id="news">
</ul>
<button id="nextPage" onclick="goNext()">下一页</button>
<script>
let list = [];
for(let i=0;i<20;i++){
list[i]=`新闻${i+1}`
}
let getLi = (function(){
let lis = [];
return function(){
let element;
if(lis.length<5){
element = document.createElement('li');
lis.push(element);
}else{
element = lis.shift();
lis.push(element);
}
return element;
}
})();
let pageNum = 0;
let pageSize = 5;
let news = document.getElementById('news');
function goNext(){
pageNum++;
let start = (pageNum -1)*pageSize;
for(let i=1;i<=5;i++){
let element = getLi();
element.innerHTML = `新闻${start+i}`;
news.appendChild(element);
}
}
goNext();
</script>
</body>
</html>

class Person{
dinner() {
this.buy();
this.cook();
this.eat();
}
buy() {}
cook() {}
eat() {}
}
class Jiangwen extends Person{
buy() {console.log('买黄瓜');}
cook() {console.log('拍黄瓜');}
eat() {console.log('吃黄瓜');}
}
let j=new Jiangwen();
j.dinner();
<!DOCTYPE html>
<html lang="en">
<head>
<meta charset="UTF-8">
<meta name="viewport" content="width=device-width, initial-scale=1.0">
<meta http-equiv="X-UA-Compatible" content="ie=edge">
<title>Document</title>
<link rel="stylesheet" href="3.css">
</head>
<body>
<script src="3.js"></script>
<script>
let dialog = new ConfirmDialog({
title:'标题',
content:'内容'
});
</script>
</body>
</html>
class Dialog{
constructor(options) {
this.title = options.title||'标题';
this.content = options.content||'内容';
this.onConfirm = options.onConfirm||this.hide;
this.onCancel = options.onCancel||this.hide;
this.init();
this.initEventHandler();
}
init() {
this.panel=document.createElement('div');
this.panel.className='dialog';
this.titleP=document.createElement('p');
this.titleP.innerHTML=this.title;
this.panel.appendChild(this.titleP);
this.contentP=document.createElement('p');
this.contentP.innerHTML=this.content;
this.panel.appendChild(this.contentP);
this.confirmBtn=document.createElement('button');
this.confirmBtn.className='button confirm-button';
this.confirmBtn.innerHTML='确定';
this.panel.appendChild(this.confirmBtn);
this.cancelBtn=document.createElement('button');
this.cancelBtn.className='button cancel-button';
this.cancelBtn.innerHTML='取消';
this.panel.appendChild(this.cancelBtn);
document.body.appendChild(this.panel);
}
inithttp://image.bubuko.com/info/201807/20180712173511381297.pngntListener('click',() => {
this.onConfirm();
this.hide();
});
this.cancelBtn.addEventListener('click',() => {
this.onCancel();
this.hide();
});
}
show() {
this.panel.style.display='block';
}
hide() {
this.panel.style.display='none';
}
}
class ContentDialog extends Dialog{
init() {
super.init();
this.titleP.parentNode.removeChild(this.titleP);
}
}
class ConfirmDialog extends Dialog{
init() {
super.init();
this.cancelBtn.parentNode.removeChild(this.cancelBtn);
}
}
.dialog{
width:400px;
height:300px;
position: absolute;
padding:20px;
top:50%;
left:50%;
margin-left:-200px;
margin-top:-150px;
border:1px solid#000;
background-color: #EEE;
border-radius: 5px;
display: flex;
flex-direction: column;
align-items: center;
justify-content: center;
}
.dialog button{
width:100px;
height:30px;
position: absolute;
border: none;
outline: none;
}
.dialog .confirm-button {
right:140px;
bottom:20px;
}
.dialog .cancel-button {
right:20px;
bottom:20px;
}


class Employee{
constructor(next) {
this.next=next;
}
}
class GroupLeader extends Employee{
audit() {
console.log(`组长已经审批!`);
this.next&&this.next.audit();
}
}
class Manager extends Employee{
audit() {
console.log(`经理已经审批!`);
this.next&&this.next.audit();
}
}
class Boss extends Employee{
audit() {
console.log(`老板已经审批!`);
this.next&&this.next.audit();
}
}
let boss=new Boss();
let manager=new Manager(boss);
let groupLeader=new GroupLeader(manager);
groupLeader.audit();

<input type="text" id="content">
<button id="save-btn">保存</button>
<button id="prev-btn">上一步</button>
<button id="next-btn">下一步</button>
<script>
let content = document.getElementById('content');
let saveBtn = document.getElementById('save-btn');
let prevBtn = document.getElementById('prev-btn');
let nextBtn = document.getElementById('next-btn');
class Memo{
constructor(content){
this.content = content;
}
}
class Memos {
constructor(){
this.index = 0;
this.list = [new Memo('')];
}
add(content){
this.list[++this.index] = new Memo(content);
}
get(){
return this.list[this.index];
}
prev(){
if(this.index ==0) return alert('没有上一步');
return this.list[--this.index];
}
next(){
if(this.index ==this.list.length-1) return alert('没有下一步');
return this.list[++this.index];
}
}
let memos = new Memos();
saveBtn.addEventListener('click',function(){
memos.add(content.value);
});
prevBtn.addEventListener('click',function(){
let memo = memos.prev();
content.value = memo.content;
});
nextBtn.addEventListener('click',function(){
let memo = memos.next();
content.value = memo.content;
});
</script>

class Boy{
constructor(mediator) {
this.mediator=mediator;
this.salary=1000;
}
learnGirl() {
this.mediator.learnGirl();
}
}
class Girl{
constructor(mediator) {
this.mediator=mediator;
this.age=28;
}
learnBoy() {
this.mediator.learnBoy();
}
}
class Mediator{
constructor(boy,girl) {
this.boy=boy;
this.girl=girl;
}
learnBoy() {
console.log(`这个男孩月薪${this.boy.salary*10}`);
}
learnGirl() {
console.log(`这个女孩年龄${this.girl.age-10}`);
}
}
let boy=new Boy();
let girl=new Girl();
let mediator=new Mediator(boy,girl);
boy.mediator=mediator;
girl.mediator=mediator;
boy.learnGirl();
girl.learnBoy();

class Father{
constructor(name,wealth) {
this.name=name;
this.wealth=wealth;
}
accept(viewer) {
viewer.viewFather(this);
}
}
class Mother{
constructor(name,character) {
this.name=name;
this.character=character;
}
accept(viewer) {
viewer.viewMother(this);
}
}
class Son{
constructor(name,look) {
this.name=name;
this.look=look;
}
accept(viewer) {
viewer.viewSon(this);
}
}
class Family{
constructor(father,mother,son) {
this.father=father;
this.mother=mother
this.son=son;
}
view(viewer) {
this.father.accept(viewer);
this.mother.accept(viewer);
this.son.accept(viewer);
}
}
class Girl{
constructor(name) {
this.name=name;
}
viewFather(father) {
console.log(`${this.name} ${father.name} 的财富 ${father.wealth}`);
}
viewMother(mother) {
console.log(`${this.name} ${mother.name} 的性格 ${mother.character}`);
}
viewSon(son) {
console.log(`${this.name} ${son.name} 的相貌 ${son.look}`);
}
}
let father=new Father('冯爸爸',999999);
let mother=new Mother('冯妈妈','温柔');
let son=new Son('冯绍峰','帅');
let family=new Family(father,mother,son);
let zhaoliying=new Girl('赵丽颖');
family.view(zhaoliying);
let babel = require('babel-core');
let t=require('babel-types');
let preCalculator={
visitor: {
BinaryExpression(path) {
let node=path.node;
console.log(node.operator);
}
}
}
const result = babel.transform('const sum = 1+2',{
plugins:[
preCalculator
]
});
//console.log(result.code);