将登陆信息等重要信息存放为session、其他信息如果需要保留,可以放在cookie中
session_idsession_id对应的数据存储空间session_id作为全局唯一标示符通过cookie发送给客户端session_id通过请求头中的cookie发送给服务器session_id把此标识符在服务器端的数据取出var express = require('express');
var cookieParser = require('cookie-parser');
var app = express();
app.use(cookieParser());
//存放会话数据 key卡号 value就是卡号对应的数据对象
var sessions = {};
//与客户端约定的会话ID
var SESSION_KEY = 'connect.sid'
//当用户访问根目录的时候 执行对应的回调函数
app.get('/',function(req,res){
res.setHeader('Content-Type','text/html;charset=utf-8');
// 1. 先取出cookie中的sessionId 卡号
var sessionId = req.cookies[SESSION_KEY];
// 如果有卡号的,也就是有ID的话 老顾客
if(sessionId){
//取出此卡号对应的信息,余额
var sessionObj = sessions[sessionId];
if(sessionObj){
//扣掉10块钱
sessionObj.balance = sessionObj.balance -10;
res.send('欢迎你老顾客,你卡上还剩'+sessionObj.balance);
}else{
genId(res);
}
//如果没有的话就是新顾客
}else{
genId(res);
}
function genId(res){
//由店家生成一个唯一的卡号
var id = Date.now()+''+Math.random();
//要在店家的小本上记录一下此卡号对应的余额
sessions[id] = {balance:100};
//把这个卡发给顾客带回家
res.cookie(SESSION_KEY,id);
//告诉 用户送他一张卡
res.send('欢迎你新顾客,送你一张价值100元的剪发卡');
}
});
app.listen(9090);

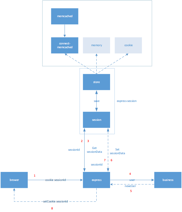
$ npm install express-session
| 参数 | 描述 |
|---|---|
| name | 设置 cookie 中,保存 session 的字段名称,默认为 connect.sid |
| store | session 的存储方式,默认存放在内存中,也可以使用 redis,mongodb 等 |
| secret | 通过设置的 secret 字符串,来计算 hash 值并放在 cookie 中,使产生的 signedCookie 防篡改 |
| cookie | 设置存放 session id 的 cookie 的相关选项,默认为 (default: { path: '/', httpOnly: true, secure: false, maxAge: null }) |
| genid | 产生一个新的 session_id 时,所使用的函数, 默认使用 uid2 这个 npm 包 |
| rolling | 每个请求都重新设置一个 cookie,默认为 false |
| saveUninitialized | 是指无论有没有session cookie,每次请求都设置个session cookie ,默认给个标示为 connect.sid |
| resave | 是指每次请求都重新设置session cookie,假设你的cookie是10分钟过期,每次请求都会再设置10分钟 |
let express = require('express');
let session = require('express-session');
let path = require('path');
let FileStore = require('./filestore')(session);
let app = express();
app.use(session({
secret: 'zfpx',
resave: true,
saveUninitialized: true,
store: new FileStore({
root: path.join(__dirname, 'sessions'),
maxAge: 1000,
gc: 1
})
}));
app.get('/visit', function (req, res) {
let visit = req.session.visit;
if (visit) {
visit = visit + 1;
} else {
visit = 1;
}
req.session.visit = visit;
res.send(`欢迎你的第${visit}次光临`);
});
app.listen(8080);
var express = require('express');
var cookieParser = require('cookie-parser');
var session = require('express-session');
var uuid = require('uuid');
var app = express();
app.set('view engine', 'html');
app.engine('html', require('ejs').__express);
app.set('views', __dirname);
app.use(require('cookie-parser')());
app.use(session({secret: 'zfpx',
resave: true,
saveUninitialized: true}));
/**
* curl -v -H "cookie: username=customer" http://localhost:8080/user
*/
function checkUser(req, res, next) {
if (req.session && req.session.username)
next();
else
res.redirect('/');
}
//进入登录页
app.get('/', function (req, res) {
res.render('index');
});
//登录
app.get('/login', function (req, res) {
req.session.username = req.query.username;
res.redirect('/user');
});
//用户页面
app.get('/user', function (req, res) {
console.log(req.session);
res.render('user', {username: req.session.username});
});
//用户退出
app.get('/logout', function (req, res) {
req.session.usrename = null;
res.redirect('/');
});
app.listen(8080);
| 方法 | 含义 |
|---|---|
| get | 获取sessoin |
| set | 设置session |
| destroy | 销毁session |
let util = require('util');
let mkdirp = require('mkdirp');
let fs = require('fs');
const path = require('path');
function createFileStore(session) {
const Store = session.Store;
util.inherits(FileStore, Store);
function FileStore(options) {
let { dir = path.resolve(__dirname, 'sessions') } = options || {};
this.dir = dir;
mkdirp(this.dir);
}
FileStore.prototype.resolve = function (sessionId) {
return path.join(this.dir, `${sessionId}.json`);
}
FileStore.prototype.get = function (sessionId, callback) {
fs.readFile(this.resolve(sessionId), 'utf8', (err, data) => {
if (err) return callback(err);
callback(err, JSON.parse(data));
});
}
FileStore.prototype.set = function (sessionId, session, callback) {
fs.writeFile(this.resolve(sessionId), JSON.stringify(session), callback);
}
FileStore.prototype.destroy = function (sessionId, callback) {
fs.unlink(this.resolve(sessionId), callback);
}
return FileStore;
}
module.exports = createFileStore;
//FileStore
let util = require('util');
var redis = require("redis");
function createRedisStore(session) {
const Store = session.Store;
util.inherits(RedisStore, Store);
function RedisStore(options = {}) {
this.client = redis.createClient(options.port || 6379, options.host || 'localhost');
}
RedisStore.prototype.get = function (sessionId, callback) {
this.client.get(String(sessionId), (err, data) => {
callback(err, JSON.parse(data));
});
}
RedisStore.prototype.set = function (sessionId, session, callback) {
this.client.set(sessionId, JSON.stringify(session), callback);
}
RedisStore.prototype.destroy = function (sessionId, callback) {
this.client.del(sessionId, callback);
}
return RedisStore;
}
module.exports = createRedisStore;
//FileStore