
let store = createStore(reducer);
let dispatch = store.dispatch;
store.dispatch = function (action) {
console.log(store.getState().number);
dispatch(action);
console.log(store.getState().number)
};
export default store;
src\store\index.js
import { createStore,applyMiddleware } from '../redux';
import reducer from './reducers';
let logger = store => dispatch => action=>{
console.log(store.getState().number);
dispatch(action);
console.log(store.getState().number)
};
export default applyMiddleware(logger)(createStore)(reducer);
src\redux\applyMiddleware.js
import compose from './compose'
export default function applyMiddleware(...middlewares) {
return createStore=>(...args)=>{
const store = createStore(...args);
let dispatch = ()=>{
throw new Error('不允许派发正在构建中的中间件!');
}
const middlewareAPI= {
getState:store.getState,
dispatch:(...args)=>dispatch(...args)
}
const chain = middlewares.map(middleware=>middleware(middlewareAPI));
dispatch = compose(...chain)(store.dispatch);
return {
...store,
dispatch
}
};
}
src\redux\compose.js
function add1(str){
return '1'+str;
}
function add2(str){
return '2'+str;
}
function add3(str){
return '3'+str;
}
function compose(...funcs){
return funcs.reduce((a,b)=>(...args)=>a(b(...args)));
}
let result = compose(add3,add2,add1)('zfpx');
console.log(result);
export default function compose(...funcs) {
if (funcs.length === 0) {
return arg => arg
}
if (funcs.length === 1) {
return funcs[0]
}
return funcs.reduce((a, b) => (...args) => a(b(...args)))
}

src\components\Counter.js
import React, { Component } from 'react';
import actions from '../store/actions/counter';
import {connect} from '../react-redux'
class Counter extends Component {
render() {
return (
<div>
<p>{this.props.number}</p>
<button onClick={this.props.increment}>+</button>
<button onClick={this.props.incrementAsync}>异步+1</button>
<button onClick={this.props.incrementPromise}>promise异步+1</button>
</div>
)
}
}
let mapStateToProps = state=>state;
export default connect(
mapStateToProps,
actions
)(Counter)
src\store\index.js
import { createStore,applyMiddleware } from '../redux';
import reducer from './reducers';
import logger from '../redux-logger';
import thunk from '../redux-thunk';
import promise from '../redux-promise';
export default applyMiddleware(thunk,promise,logger)(createStore)(reducer);
src\store\reducers\index.js
import counter from './counter';
export default counter;
src\store\actions\counter.js
import * as types from '../action-types';
export default {
increment(){
return {type:types.INCREMENT};
},
decrement(){
return {type:types.DECREMENT};
},
incrementAsync(){
return function(dispatch){
setTimeout(()=>{
dispatch({type:types.INCREMENT});
},1000);
}
},
incrementPromise(){
return {
type:types.INCREMENT,
payload:new Promise((resolve,reject)=>{
let result = Math.random();
if(result>.5){
resolve(result);
}else{
reject(result);
}
},1000)
}
}
}
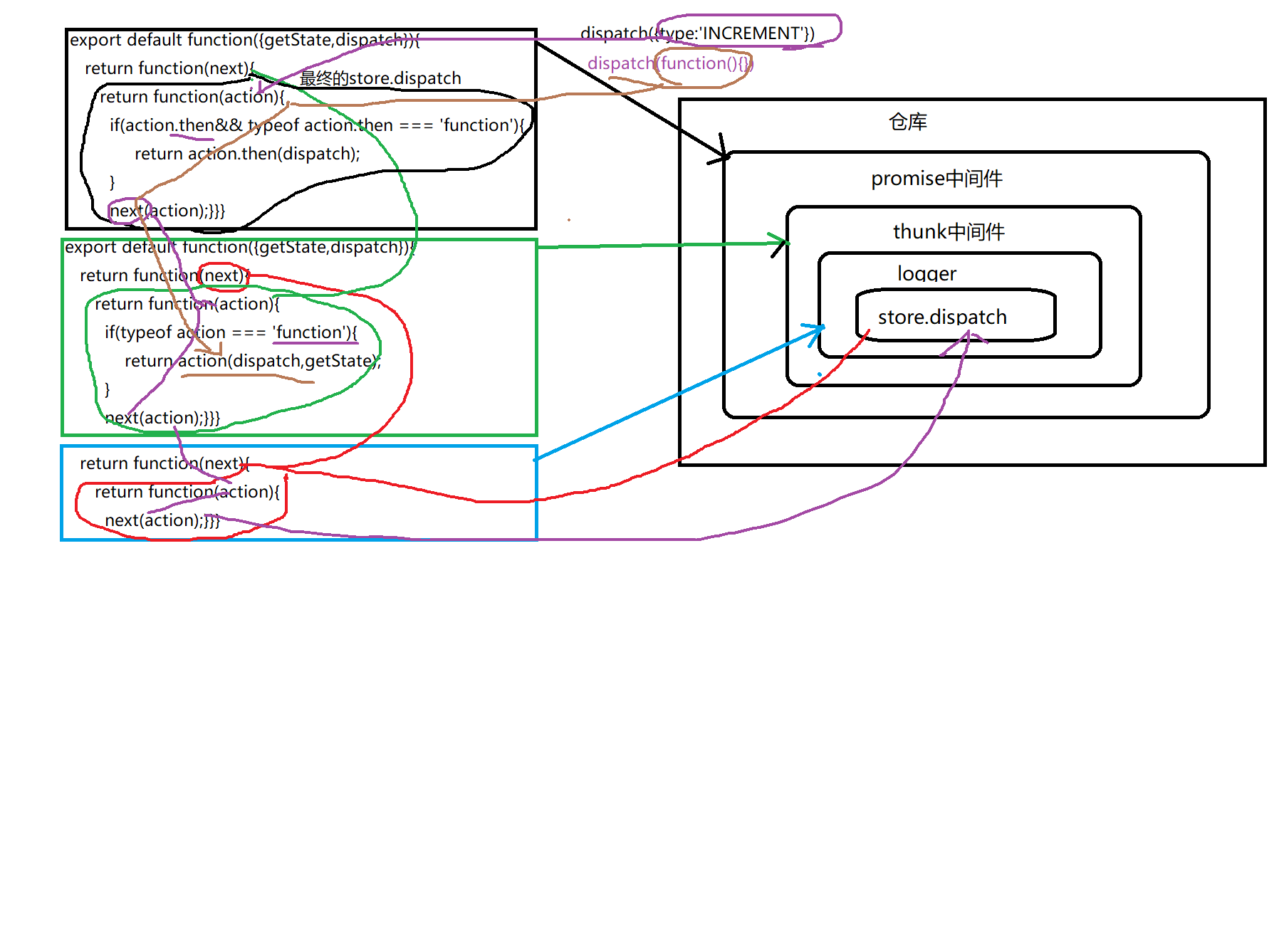
src\redux-logger.js redux-logger.js
export default store => dispatch => action=>{
console.log(store.getState().number);
dispatch(action);
console.log(store.getState().number)
};
src\redux-thunk.js redux-thunk
function createThunkMiddleware(extraArgument) {
return ({dispatch,getState}) => next => action => {
if (typeof action == 'function') {
return action(dispatch, getState, extraArgument);
}
return next(action);
}
}
const thunk = createThunkMiddleware();
thunk.withExtraArgument = createThunkMiddleware;
export default thunk;
src\redux-promise.js redux-promise
function isPromise(obj) {
return !!obj && (typeof obj === 'object' || typeof obj === 'function') && typeof obj.then === 'function';
}
export default function promiseMiddleware({ dispatch }) {
return next => action => {
return isPromise(action.payload)
? action.payload
.then(result => dispatch({ ...action, payload: result }))
.catch(error => {
dispatch({ ...action, payload: error, error: true });
return Promise.reject(error);
})
: next(action);
};
}
import React,{Component} from 'react';
import ReactDOM from 'react-dom';
import Counter from './components/Counter';
import {Provider} from './react-redux';
+import {store,persistor} from './store';
+import { PersistGate } from './redux-persist/integration/react'
ReactDOM.render(<Provider store={store}>
+ <PersistGate persistor={persistor}>
<Counter/>
+ </PersistGate>
</Provider>,document.getElementById('root'));
src\store\index.js
import {createStore} from '../redux';
import reducer from './reducers';
import {applyMiddleware} from '../redux';
import logger from '../redux-logger';
import thunk from '../redux-thunk';
import promise from '../redux-promise';
+import { persistStore, persistReducer } from '../redux-persist'
+import storage from '../redux-persist/lib/storage'
+const persistConfig = {
+ key: 'root',
+ storage,
+}
+const persistedReducer = persistReducer(persistConfig, reducer);
+const store = applyMiddleware(thunk,promise,logger)(createStore)(persistedReducer);
+let persistor = persistStore(store)
+export {persistor,store};
src\redux-persist\index.js
import persistReducer from './persistReducer';
import persistStore from './persistStore';
export {
persistReducer,
persistStore
}
src\redux-persist\persistReducer.js
export default function (persistConfig, reducer) {
let isInited = false;
return (state, action) => {
switch (action.type) {
case 'PERSIST_INIT':
isInited = true;
let value = persistConfig.storage.getItem('persist:'+ persistConfig.key);
state = value ? JSON.parse(value) : undefined;
return reducer(state, action);
default:
if (isInited) {
state = reducer(state, action);
persistConfig.storage.setItem('persist:'+ persistConfig.key, JSON.stringify(state));
return state;
}
return reducer(state, action);
}
}
}
src\redux-persist\persistStore.js
export default function (store) {
let persistor = {
...store,
initState() {
persistor.dispatch({
type: 'PERSIST_INIT',
})
}
};
return persistor;
}
src\redux-persist\lib\storage.js
let storage = {
setItem(key,val) {
localStorage.setItem(key,val);
},
getItem(key) {
return localStorage.getItem(key);
}
}
export default storage;
src\redux-persist\integration\react.js
import React, { Component } from 'react';
class PersistGate extends Component {
componentDidMount() {
this.props.persistor.initState();
}
render() {
return this.props.children;
}
}
export {PersistGate}
src\store\actions\counter.js
import * as types from '../action-types';
//import { createAction } from 'redux-actions';
function createAction(type,payloadCreator){
return function actionCreator(...args){
return {type,payload:payloadCreator(...args)};
}
}
const add = createAction(types.ADD,(payload)=>payload*2);
const minus = createAction(types.MINUS,(payload)=>payload*2);
export default {
add,
minus
}
src\store\reducers\counter.js
import * as types from '../action-types';
//import {handleAction} from 'redux-actions';
import actions from '../actions/counter';
function handleAction(type,reducer ,defaultState){
return function(state=defaultState,action){
if(action.type === type){
return reducer(state,action);
}
return state;
}
}
const initialState = {number:0};
const reducer = handleAction(types.ADD,(state,action)=>{
return {
...state,number:state.number+action.payload
}
},initialState);
export default reducer;
actions\counter.js
import * as types from '../action-types';
//import { createAction,createActions } from 'redux-actions';
export default createActions({
[types.ADD]:(payload)=>payload*2,
[types.MINUS]:(payload)=>payload*2
});
function createActions(actions){
let newActions = {};
for(let type in actions){
newActions[type]= function(...args){
return {type,payload:actions[type](...args)}
}
}
return newActions;
}
reducers\counter.js
import * as types from '../action-types';
//import {handleAction,handleActions } from 'redux-actions';
import actions from '../actions/counter';
const initialState = {number:0};
function handleActions(reducers,initialState){
return function(state=initialState,action){
let types = Object.keys(reducers);
for(let i=0;i<types.length;i++){
let type = types[i];
if(type === action.type){
return reducers[type](state,action);
}
}
return state;
}
}
export default handleActions({
[types.ADD]:(state,action)=>{
return {
...state,number:state.number+action.payload
}
},
[types.MINUS]:(state,action)=>{
return {
...state,number:state.number-action.payload
}
}
},initialState);
mapStateToProps方法作为从Redux Store上获取数据过程中的重要一环,它一定不能有性能缺陷,它本身是一个函数,通过计算返回一个对象,这个计算过程通常是基于Redux Store状态树进行的,而很明显的Redux状态树越复杂,这个计算过程可能就越耗时,我们应该要能够尽可能减少这个计算过程,比如重复在相同状态下渲染组件,多次的计算过程显然是多余的,我们是否可以缓存该结果呢?这个问题的解决者就是reselect,它可以提高应用获取数据的性能reselect的原理是,只要相关状态不变,即直接使用上一次的缓存结果//import { createSelector } from 'reselect'
function createSelector(selector,reducer){
let lastState;
let value;
return function(state){
let newState = selector(state);
if(lastState !== newState){
value = reducer(newState);
lastState = newState;
}
return value;
}
}
const counterSelector = state => state.counter;
const getCounterSelector = createSelector(
counterSelector,
counter => {
console.log('重新计算number')
return counter.number;
}
)
let initialState = {
counter: {
number:0
}
}
console.log(getCounterSelector(initialState));
console.log(getCounterSelector(initialState));
+console.log(getCounterSelector(initialState));
+initialState.counter.number+=1;
+console.log(getCounterSelector(initialState));
+ console.log(getCounterSelector(initialState));
+ initialState.counter={number:1}
+ console.log(getCounterSelector(initialState));
+const immutable = require("immutable");
+let initialState = immutable.Map({counter: {number:0}})
+console.log(getCounterSelector(initialState.toJS()));
+initialState = initialState.setIn(['counter','number'],1);
+console.log(getCounterSelector(initialState.toJS()));
src\index.js
import React from 'react';
import ReactDOM from 'react-dom';
import Counter1 from './components/Counter1';
import Counter2 from './components/Counter2';
import {Provider} from 'react-redux';
import store from './store';
ReactDOM.render(
<Provider store={store}>
<><Counter1/><Counter2/></>
</Provider>,document.getElementById('root'));
src\components\Counter1.js
import React from 'react';
import {connect} from 'react-redux';
import { createSelector } from 'reselect'
import actions from '../store/actions/counter1';
class Counter extends React.Component{
render(){
return (
<div>
<p>{this.props.number}</p>
<button onClick={this.props.add}>+</button>
<button onClick={this.props.minus}>-</button>
</div>
)
}
}
const getCounterSelector = state => state.get('counter1');
const counterSelector = createSelector(
getCounterSelector,
counter1 =>{
console.log('重新计算counter1',counter1);
return counter1;
}
)
export default connect(
state=>counterSelector(state),
actions
)(Counter)
src\components\Counter2.js
import React from 'react';
import {connect} from 'react-redux';
import { createSelector } from 'reselect'
import actions from '../store/actions/counter2';
class Counter extends React.Component{
render(){
return (
<div>
<p>{this.props.number}</p>
<button onClick={()=>this.props.add(5)}>+</button>
<button onClick={()=>this.props.minus(5)}>-</button>
</div>
)
}
}
const getCounterSelector = state => state.get('counter2');
const counterSelector = createSelector(
getCounterSelector,
counter2 =>{
console.log('重新计算counter2',counter2)
return counter2;
}
)
export default connect(
state=>counterSelector(state),
actions
)(Counter)
src\store\index.js
import {createStore,applyMiddleware} from 'redux';
import reducer from './reducers';
import logger from 'redux-logger';
import thunk from 'redux-thunk';
import promise from 'redux-promise';
let store = applyMiddleware(promise,thunk,logger)(createStore)(reducer);
export default store;
src\store\reducers\index.js
//import {combineReducers} from 'redux';
import {combineReducers} from 'redux-immutable';
import counter1 from './counter1';
import counter2 from './counter2';
export default combineReducers({
counter1,
counter2
});
src\store\reducers\counter1.js
import * as types from '../action-types';
import actions from '../actions/counter';
const initialState = {number:0};
export default function(state=initialState,action){
switch(action.type){
case types.ADD1:
return {number:state.number+1};
case types.MINUS1:
return {number:state.number-1};
default:
return state;
}
};
src\store\reducers\counter2.js
import * as types from '../action-types';
import actions from '../actions/counter';
const initialState = {number:0};
export default function(state=initialState,action){
switch(action.type){
case types.ADD2:
return {number:state.number+1};
case types.MINUS2:
return {number:state.number-1};
default:
return state;
}
};
src\store\actions\counter1.js
import * as types from '../action-types';
export default {
add(){
return {type:types.ADD1}
},
minus(){
return {type:types.MINUS1}
}
}
src\store\actions\counter2.js
import * as types from '../action-types';
export default {
add(){
return {type:types.ADD2}
},
minus(){
return {type:types.MINUS2}
}
}
import React, { Component, lazy, Suspense } from "react";
import ReactDOM from "react-dom";
import PropTypes from 'prop-types';
import {createStore} from 'redux';
//import undoable from 'redux-undo';
const INCREMENT='INCREMENT';
const DECREMENT = 'DECREMENT';
const UNDO_COUNTER = 'UNDO_COUNTER';
const REDO_COUNTER = 'REDO_COUNTER';
function reducer(state=0,action){
switch(action.type){
case INCREMENT:
return state+1;
case DECREMENT:
return state-1;
default:
return state;
}
}
function undoable(reducer,config){
const {undoType="@@redux-unto/UNDO",redoType="@@redux-unto/REDO"}= config;
const initialState = {
past:[],
futer:[],
present:reducer(undefined,{})
}
return function(state=initialState,action){
const {past,present,future} = state;
switch(action.type){
case undoType:
const previous = past[past.length-1];
const newPast = past.slice(0,past.length-1);
return {
past:newPast,
present:previous,
future:[present,...future]
}
break;
case redoType:
const next = future[0];
const newFuture = future.slice(1);
return {
past:[...past,present],
present:next,
future:newFuture
}
break;
default:
const newPresent = reducer(present,action);
return {
past:[...past,present],
present:newPresent,
future:[]
}
}
}
}
let undoableReducer = undoable(reducer,{
undoType:UNDO_COUNTER,
redoType:REDO_COUNTER
});
let store=createStore(undoableReducer);
class Counter extends Component{
constructor(props) {
super(props);
this.state={value:store.getState()};
}
componentDidMount() {
this.unsubscribe=store.subscribe(()=>this.setState({value:store.getState()}));
}
componentWillUnmount() {
this.unsubscribe();
}
undo(){
store.dispatch({type:UNDO_COUNTER});
}
redo(){
store.dispatch({type:REDO_COUNTER});
}
add = ()=>{
store.dispatch({type:INCREMENT});
}
render() {
const {value,onInrement,onDecrement}=this.props;
//{"past":[],"present":0,"future":[],"history":{"past":[],"present":0,"future":[]}}
console.log(JSON.stringify(this.state.value));
return (
<div>
<p>{this.state.value.present}</p>
<button onClick={this.add}>+</button>
<button onClick={()=>store.dispatch({type:DECREMENT})}>-</button>
<button onClick={this.undo}>undo</button>
<button onClick={this.redo}>redo</button>
</div>
)
}
}
ReactDOM.render(<Counter/>, document.querySelector("#root"));