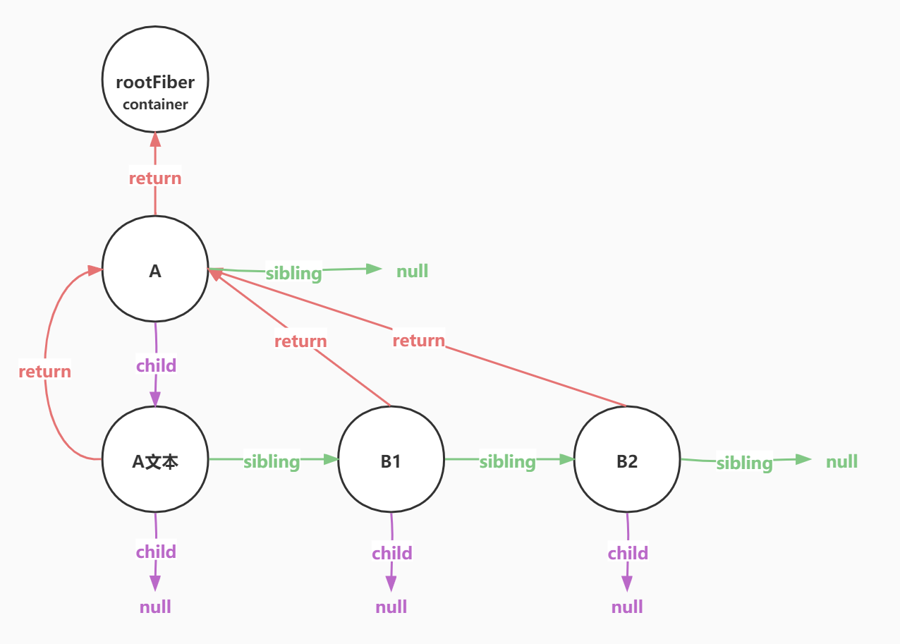
let element = {
type: 'div',
key: 'A',
props: {
style,
children: [
'A文本',
{ type: 'div', key: 'B1', props: { style, children: 'B1文本' } },
{ type: 'div', key: 'B2', props: { style, children: 'B2文本' } }
]
}
}



function initializeUpdateQueue(fiber) {
const queue = {
//这是一个环状链表,存放着等待生效的更新
shared: {
pending: null
}
};
fiber.updateQueue = queue;
}
function createUpdate() {
return {};
}
function enqueueUpdate(fiber, update) {
//取出fiber上的更新队列
const updateQueue = fiber.updateQueue;
const sharedQueue = updateQueue.shared;
//取出等待生效的更新环状链表
const pending = sharedQueue.pending;
//如果环状链表为空
if (!pending) {
//构建环状链表
update.next = update;
} else {
//让新的更新的next指向第一个更新
update.next = pending.next;
//让原来的pending指向新的更新
pending.next = update;
}
//sharedQueue的pending指向新的更新
sharedQueue.pending = update;
}
let fiber = { baseState: { number: 0 } };
initializeUpdateQueue(fiber);
const update1 = createUpdate();
update1.payload = { number: 1 };
enqueueUpdate(fiber, update1);
const update2 = createUpdate();
update2.payload = { number: 2 };
enqueueUpdate(fiber, update2);
const update3 = createUpdate();
update3.payload = { number: 3 };
enqueueUpdate(fiber, update3);
console.log(fiber.updateQueue.shared.pending);



const NoFlags = 0b000000000000000000;//0
const Placement = 0b000000000000000010;//2
const Update = 0b000000000000000100;//4
const Deletion = 0b000000000000001000;//8
const PlacementAndUpdate = 0b000000000000000110;
010
100
110
console.log((Placement | Update) === PlacementAndUpdate);
110
010
100
console.log((PlacementAndUpdate & Placement) === Update);
fiber树构建过程中,每当一个fiber节点的flags字段不为NoFlags时(代表需要执行副作用),就把该fiber节点添加到effectList中effectList是一个单向链表,firstEffect代表链表中的第一个fiber节点,lastEffect代表链表中的最后一个fiber节点深度优先的,也就是先向下构建子级Fiber节点,子级节点构建完成后,再向上构建父级Fiber节点,所以EffectList中总是子级Fiber节点在前面completeUnitOfWork方法,在这个方法里,不仅会对节点完成构建,也会将有flags的Fiber节点添加到fffectList



function collectEffectList(returnFiber, completedWork) {
if (returnFiber) {
if (!returnFiber.firstEffect) {
returnFiber.firstEffect = completedWork.firstEffect;
}
if (completedWork.lastEffect) {
if (returnFiber.lastEffect) {
returnFiber.lastEffect.nextEffect = completedWork.firstEffect;
}
returnFiber.lastEffect = completedWork.lastEffect;
}
//如果这个fiber有副作用,我们会在孩子们的副使用后面添加它自己的副作用
const flags = completedWork.flags;
if (flags) {
if (returnFiber.lastEffect) {
returnFiber.lastEffect.nextEffect = completedWork;
} else {
returnFiber.firstEffect = completedWork;
}
returnFiber.lastEffect = completedWork;
}
}
}
//fiber.firstEffect = fiber.nextEffect = fiber.lastEffect = null;
let rootFiber = { key: 'root' };
let fiberA = { key: 'A', flags: 'Placement' };
let fiberB = { key: 'B', flags: 'Placement' };
let fiberC = { key: 'C', flags: 'Placement' };
collectEffectList(fiberA, fiberB);
collectEffectList(fiberA, fiberC);
collectEffectList(rootFiber, fiberA);
let effectLists = '';
let nextEffect = rootFiber.firstEffect;
while (nextEffect) {
effectLists += `${nextEffect.key}=>`;
nextEffect = nextEffect.nextEffect;
}
effectLists += 'null';
console.log(effectLists);
package.json
{
"scripts": {
+ "start": "set DISABLE_NEW_JSX_TRANSFORM=true&&react-scripts start",
+ "build": "set DISABLE_NEW_JSX_TRANSFORM=true&&react-scripts build",
+ "test": "set DISABLE_NEW_JSX_TRANSFORM=true&&react-scripts test",
+ "eject": "set DISABLE_NEW_JSX_TRANSFORM=true&&react-scripts eject"
}
}
src\index.js
import React from './react';
//import ReactDOM from 'react-dom';
let element = <div key="title" id="title">div</div>;
console.log(element);
/*
ReactDOM.render(element,document.getElementById('root'));
*/
src\ReactSymbols.js
export let REACT_ELEMENT_TYPE = Symbol.for('react.element');
src\react.js
import { REACT_ELEMENT_TYPE } from './ReactSymbols';
const RESERVED_PROPS = {
key: true,
ref: true,
__self: true,
__source: true
};
/**
* 创建React元素
* @param {*} type 类型
* @param {*} config 配置对象
* @param {*} children 第1个儿子
*/
function createElement(type, config, children) {
let propName;
//提取保留名称
const props = {};
let key = null;
let ref = null;
if (config) {
if (config.ref) {
ref = config.ref;
}
if (config.key) {
key = '' + config.key;
}
// 其余属性将添加到新的属性对象
for (propName in config) {
if (!RESERVED_PROPS.hasOwnProperty(propName)) {
props[propName] = config[propName];
}
}
}
const childrenLength = arguments.length - 2;
if (childrenLength === 1) {
props.children = children;
} else if (childrenLength > 1) {
const childArray = Array(childrenLength);
for (let i = 0; i < childrenLength; i++) {
childArray[i] = arguments[i + 2];
}
props.children = childArray;
}
return {
//此标记允许我们将其唯一标识为React元素
$$typeof: REACT_ELEMENT_TYPE,
//属于元素的内置属性
type,
ref,
key,
props
}
}
const React = {
createElement
}
export default React;


src\index.js
import React from './react';
import ReactDOM from './react-dom';
let element = <div key="title" id="title">div</div>;
console.log(element);
ReactDOM.render(
element,
document.getElementById('root')
);
src\react-dom.js
import { createFiberRoot } from './ReactFiberRoot';
import { updateContainer } from './ReactFiberReconciler';
function render(element, container) {
let fiberRoot = createFiberRoot(container);
updateContainer(element, fiberRoot);
}
const ReactDOM = {
render
}
export default ReactDOM;
src\ReactFiberRoot.js
import { createHostRootFiber } from './ReactFiber';
import { initializeUpdateQueue } from './ReactUpdateQueue';
export function createFiberRoot(containerInfo) {
const root = new FiberRootNode(containerInfo);
const hostRootFiber = createHostRootFiber();
root.current = hostRootFiber;
hostRootFiber.stateNode = root;
initializeUpdateQueue(hostRootFiber);
return root;
}
function FiberRootNode(containerInfo) {
this.containerInfo = containerInfo;
}
src\ReactFiber.js
import { HostRoot } from './ReactWorkTags';
/**
* 创建根fiber
* @returns 根fiber
*/
export function createHostRootFiber() {
return createFiber(HostRoot);
}
/**
* 创建fiber
* @param {*} tag fiber类型
* @param {*} pendingProps 新属性对象
* @param {*} key 唯一标识
* @returns 创建的fiber
*/
const createFiber = function (tag, pendingProps, key) {
return new FiberNode(tag, pendingProps, key);
};
/**
* fiber构建函数
* @param {*} tag fiber类型
* @param {*} pendingProps 新属性对象
* @param {*} key 唯一标识
*/
function FiberNode(tag, pendingProps, key) {
this.tag = tag;
this.pendingProps = pendingProps;
this.key = key;
}
src\ReactWorkTags.js
//根fiber,对应的其实是容器containerInfo
export const HostRoot = 3;
src\ReactUpdateQueue.js
/**
* 初始化fiber节点上的更新队列
* @param {*} fiber
*/
export function initializeUpdateQueue(fiber) {
const queue = {
//这是一个环状链表,存放着等待生效的更新
shared: {
pending: null
}
};
fiber.updateQueue = queue;
}
/**
* 创建更新对象
* @returns 更新对象
*/
export function createUpdate() {
return {};
}
/**
* 把更新对象添加到fiber的更新队列中
* @param {*} fiber fiber节点
* @param {*} update 新的更新对象
*/
export function enqueueUpdate(fiber, update) {
//取出fiber上的更新队列
const updateQueue = fiber.updateQueue;
const sharedQueue = updateQueue.shared;
//取出等待生效的更新环状链表
const pending = sharedQueue.pending;
//如果环状链表为空
if (!pending) {
//构建环状链表
update.next = update;
} else {
//让新的更新的next指向第一个更新
update.next = pending.next;
//让原来的pending指向新的更新
pending.next = update;
}
//sharedQueue的pending指向新的更新
sharedQueue.pending = update;
}
src\ReactFiberReconciler.js
import { createUpdate, enqueueUpdate } from './ReactUpdateQueue';
import { scheduleUpdateOnFiber } from './ReactFiberWorkLoop';
/**
* 把element元素渲染到容器中
* @param {*} element 要渲染的虚拟DOM
* @param {*} container 容器
*/
export function updateContainer(element, container) {
//获取HostRootFiber
const current = container.current;
//创建一个更新对象
const update = createUpdate();
//更新对象的payload为{ element }
update.payload = { element };
//把更新对象添加到更新队列中
enqueueUpdate(current, update);
//开始从HostRootFiber调度更新
scheduleUpdateOnFiber(current);
}
src\ReactFiberWorkLoop.js
import { HostRoot } from './ReactWorkTags';
/**
* 向上获取HostRoot节点
* @param {*} sourceFiber 更新来源fiber
* @returns
*/
function markUpdateLaneFromFiberToRoot(sourceFiber) {
let node = sourceFiber;
let parent = node.return;
//一直向上找父亲,找不到为止
while (parent) {
node = parent;
parent = parent.return;
}
//如果找到的是HostRoot就返回FiberRootNode,其实就是容器div#root
if (node.tag === HostRoot) {
return node.stateNode;
}
}
export function scheduleUpdateOnFiber(fiber) {
//向上获取HostRoot节点
const root = markUpdateLaneFromFiberToRoot(fiber);
//执行HostRoot上的更新
performSyncWorkOnRoot(root);
}
/**
* 开始执行FiberRootNode上的工作
* @param {*} root FiberRootNode
*/
function performSyncWorkOnRoot(root) {
console.log(root);
}

src\ReactFiberWorkLoop.js
import { HostRoot } from './ReactWorkTags';
+import { createWorkInProgress } from './ReactFiber';
+//正在调度的fiberRoot根节点
+let workInProgressRoot = null;
+//正在处理的fiber节点
+let workInProgress = null;
/**
* 向上获取HostRoot节点
* @param {*} sourceFiber 更新来源fiber
* @returns
*/
function markUpdateLaneFromFiberToRoot(sourceFiber) {
let node = sourceFiber;
let parent = node.return;
//一直向上找父亲,找不到为止
while (parent) {
node = parent;
parent = parent.return;
}
//如果找到的是HostRoot就返回FiberRootNode,其实就是容器div#root
if (node.tag === HostRoot) {
return node.stateNode;
}
}
/**
* 向上查找到根节点开始调度更新
* @param {*} fiber
*/
export function scheduleUpdateOnFiber(fiber) {
//向上获取HostRoot节点
const root = markUpdateLaneFromFiberToRoot(fiber);
//执行HostRoot上的更新
performSyncWorkOnRoot(root);
}
/**
* 开始执行FiberRootNode上的工作
* @param {*} root FiberRootNode
*/
function performSyncWorkOnRoot(root) {
+ //先赋值给当前正在执行工作的FiberRootNode根节点
+ workInProgressRoot = root;
+ //创建一个新的处理中的fiber节点
+ workInProgress = createWorkInProgress(workInProgressRoot.current);
+ console.log(workInProgress);
}
src\ReactFiber.js
import { HostRoot } from './ReactWorkTags';
+import { NoFlags } from './ReactFiberFlags';
/**
* 创建根fiber
* @returns 根fiber
*/
export function createHostRootFiber() {
return createFiber(HostRoot);
}
/**
* 创建fiber
* @param {*} tag fiber类型
* @param {*} pendingProps 新属性对象
* @param {*} key 唯一标识
* @returns 创建的fiber
*/
const createFiber = function (tag, pendingProps, key) {
return new FiberNode(tag, pendingProps, key);
};
/**
* fiber构建函数
* @param {*} tag fiber类型
* @param {*} pendingProps 新属性对象
* @param {*} key 唯一标识
*/
function FiberNode(tag, pendingProps, key) {
this.tag = tag;
this.pendingProps = pendingProps;
this.key = key;
}
+/**
+ * 基于老的current创建新的workInProgress
+ * @param {*} current 老的fiber
+ * @returns
+ */
+export function createWorkInProgress(current, pendingProps) {
+ let workInProgress = current.alternate;
+ if (!workInProgress) {
+ workInProgress = createFiber(current.tag, pendingProps, current.key);
+ workInProgress.type = current.type;
+ workInProgress.stateNode = current.stateNode;
+ workInProgress.alternate = current;
+ current.alternate = workInProgress;
+ } else {
+ workInProgress.pendingProps = pendingProps;
+ workInProgress.flags = NoFlags;
+ }
+ //清空原来的child
+ workInProgress.child = null;
+ //清空原来的sibling
+ workInProgress.sibling = null;
+ //清空原来的副作用链
+ workInProgress.firstEffect = workInProgress.nextEffect = workInProgress.lastEffect = null;
+ workInProgress.updateQueue = current.updateQueue;
+ return workInProgress;
+}
src\ReactFiberFlags.js
export const NoFlags = 0b000000000000000000;

src\index.js
import React from './react';
import ReactDOM from './react-dom';
let element = <div key="title" id="title" style={{ border: '1px solid red' }}>div</div>;
ReactDOM.render(
element,
document.getElementById('root')
);
src\ReactFiberWorkLoop.js
+import { HostRoot, HostComponent } from './ReactWorkTags';
import { createWorkInProgress } from './ReactFiber';
+import { beginWork } from './ReactFiberBeginWork';
+import { completeWork } from './ReactFiberCompleteWork';
+import { Placement } from './ReactFiberFlags';
+import { commitPlacement } from './ReactFiberCommitWork';
//正在调度的fiberRoot根节点
let workInProgressRoot = null;
//正在处理的fiber节点
let workInProgress = null;
/**
* 向上获取HostRoot节点
* @param {*} sourceFiber 更新来源fiber
* @returns
*/
function markUpdateLaneFromFiberToRoot(sourceFiber) {
let node = sourceFiber;
let parent = node.return;
//一直向上找父亲,找不到为止
while (parent) {
node = parent;
parent = parent.return;
}
//如果找到的是HostRoot就返回FiberRootNode,其实就是容器div#root
if (node.tag === HostRoot) {
return node.stateNode;
}
}
/**
* 向上查找到根节点开始调度更新
* @param {*} fiber
*/
export function scheduleUpdateOnFiber(fiber) {
//向上获取HostRoot节点
const root = markUpdateLaneFromFiberToRoot(fiber);
//执行HostRoot上的更新
performSyncWorkOnRoot(root);
}
/**
* 开始执行FiberRootNode上的工作
* @param {*} root FiberRootNode
*/
function performSyncWorkOnRoot(root) {
//先赋值给当前正在执行工作的FiberRootNode根节点
workInProgressRoot = root;
//创建一个新的处理中的fiber节点
workInProgress = createWorkInProgress(workInProgressRoot.current);
+ workLoopSync();
+ commitRoot();
}
+function commitRoot(root) {
+ //构建成功的新的fiber树
+ const finishedWork = workInProgressRoot.current.alternate;
+ //当前完成的构建工作等于finishedWork
+ workInProgressRoot.finishedWork = finishedWork;
+ commitMutationEffects(workInProgressRoot);
+}
+function getFlag(flags) {
+ switch (flags) {
+ case Placement:
+ return '添加';
+ default:
+ break;
+ }
+}
+function commitMutationEffects(root) {
+ const finishedWork = root.finishedWork;
+ let nextEffect = finishedWork.firstEffect;
+ let effectList = '';
+ while (nextEffect) {
+ effectList += `(${getFlag(nextEffect.flags)}#${nextEffect.type}#${nextEffect.+key})=>`;
+ const flags = nextEffect.flags;
+ if (flags === Placement) {
+ commitPlacement(nextEffect);
+ }
+ nextEffect = nextEffect.nextEffect;
+ }
+ effectList += 'null';
+ console.log(effectList);
+ root.current = finishedWork;
+}
+function workLoopSync() {
+ while (workInProgress) {
+ performUnitOfWork(workInProgress);
+ }
+}
+/**
+ * 执行单个工作单元
+ * @param {*} unitOfWork 单个fiber
+ */
+function performUnitOfWork(unitOfWork) {
+ //获取当前fiber的alternate
+ const current = unitOfWork.alternate;
+ //开始构建此fiber的子fiter链表
+ let next = beginWork(current, unitOfWork);
+ //更新属性
+ unitOfWork.memoizedProps = unitOfWork.pendingProps;
+ //如果有子fiber,就继续执行
+ if (next) {
+ workInProgress = next;
+ } else {
+ //如果没有子fiber,就完成当前的fiber
+ completeUnitOfWork(unitOfWork);
+ }
+}
+
+function completeUnitOfWork(unitOfWork) {
+ //尝试完成当前的工作单元,然后移动到下一个弟弟
+ //如果没有下一个弟弟,返回到父Fiber
+ let completedWork = unitOfWork;
+ do {
+ const current = completedWork.alternate;
+ const returnFiber = completedWork.return;
+ completeWork(current, completedWork);
+ collectEffectList(returnFiber, completedWork)
+ const siblingFiber = completedWork.sibling;
+ if (siblingFiber) {
+ //如果此 returnFiber 中还有更多工作要做,请执行下一步
+ workInProgress = siblingFiber;
+ return;
+ }
+ //否则,返回父级
+ completedWork = returnFiber;
+ //更新我们正在处理的下一件事
+ workInProgress = completedWork;
+ } while (completedWork);
+}
+function collectEffectList(returnFiber, completedWork) {
+ if (returnFiber) {
+ if (!returnFiber.firstEffect) {
+ returnFiber.firstEffect = completedWork.firstEffect;
+ }
+ if (completedWork.lastEffect) {
+ if (returnFiber.lastEffect) {
+ returnFiber.lastEffect.nextEffect = completedWork.firstEffect;
+ }
+ returnFiber.lastEffect = completedWork.lastEffect;
+ }
+ //如果这个fiber有副作用,我们会在孩子们的副使用后面添加它自己的副作用
+ const flags = completedWork.flags;
+ if (flags) {
+ if (returnFiber.lastEffect) {
+ returnFiber.lastEffect.nextEffect = completedWork;
+ } else {
+ returnFiber.firstEffect = completedWork;
+ }
+ returnFiber.lastEffect = completedWork;
+ }
+ }
+}
src\ReactWorkTags.js
//根fiber,对应的其实是容器containerInfo
export const HostRoot = 3;
+export const HostComponent = 5;
src\ReactFiberBeginWork.js
import { shouldSetTextContent } from './ReactDOMHostConfig';
import { reconcileChildFibers, mountChildFibers } from './ReactChildFiber';
import { HostRoot, HostComponent } from './ReactWorkTags';
/**
* 开始构建当前fiber的子fiber结构
* @param {*} current
* @param {*} workInProgress
* @returns 返回第一个子fiber节点
*/
export function beginWork(current, workInProgress) {
switch (workInProgress.tag) {
case HostRoot:
return updateHostRoot(current, workInProgress);
case HostComponent:
return updateHostComponent(current, workInProgress);
default:
break;
}
}
/**
* 构建hostRoot的新的子fiber链表
* @param {*} current 当前fiber的老fiber
* @param {*} workInProgress 当前正在构建的fiber
* @returns
*/
function updateHostRoot(current, workInProgress) {
const updateQueue = workInProgress.updateQueue;
const nextChildren = updateQueue.shared.pending.payload.element;
reconcileChildren(current, workInProgress, nextChildren);
updateQueue.shared.pending = null;
return workInProgress.child;
}
/**
* 构建原生fiber的新的子fiber链表
* @param {*} current 当前fiber的老fiber
* @param {*} workInProgress 当前正在构建的fiber
* @returns
*/
function updateHostComponent(current, workInProgress) {
//原生fiber的类型
const type = workInProgress.type;
//等待生效的属性
const nextProps = workInProgress.pendingProps;
//新的子虚拟DOM
let nextChildren = nextProps.children;
//判断是唯一的fiber子节点,如果是的话跳过子fiber节点的构建
const isDirectTextChild = shouldSetTextContent(type, nextProps);
if (isDirectTextChild) {
//如果host节点只有一个文件儿子节点的时候是个特例
//我们不会把它当作一个具体化的孩子来处理
//我们将在host环境处理它,这避免了分配另一个 HostText Fiber节点并遍历它
nextChildren = null;
}
reconcileChildren(current, workInProgress, nextChildren);
return workInProgress.child;
}
export function reconcileChildren(current, workInProgress, nextChildren) {
//如果老的fiber存在,进行更新逻辑
if (current) {
workInProgress.child = reconcileChildFibers(
workInProgress,
current && current.child,
nextChildren
);
//如果老的fiber不存在,进行创建逻辑
} else {
workInProgress.child = mountChildFibers(
workInProgress,
current && current.child,
nextChildren
);
}
}
src\ReactFiberCompleteWork.js
import { createInstance, finalizeInitialChildren } from './ReactDOMHostConfig';
import { HostComponent } from './ReactWorkTags';
export function completeWork(current, workInProgress) {
const newProps = workInProgress.pendingProps;
switch (workInProgress.tag) {
case HostComponent: {
if (current && workInProgress.stateNode) {
} else {
const type = workInProgress.type;
const instance = createInstance(type, newProps);
workInProgress.stateNode = instance;
finalizeInitialChildren(instance, type, newProps);
}
break;
}
default:
break;
}
}
src\ReactFiberFlags.js
export const NoFlags = 0b000000000000000000;
+export const Placement = 0b000000000000000010;
src\ReactDOMHostConfig.js
import { createElement, setInitialProperties } from './ReactDOMComponent'
export function shouldSetTextContent(type, props) {
return (
typeof props.children === 'string' ||
typeof props.children === 'number'
);
}
export function createInstance(type) {
return createElement(type);
}
export function finalizeInitialChildren(domElement, type, props) {
setInitialProperties(domElement, type, props);
}
export function appendChild(parentInstance, child) {
parentInstance.appendChild(child);
}
export function insertBefore(parentInstance, child, beforeChild) {
parentInstance.insertBefore(child, beforeChild);
}
src\ReactDOMComponent.js
export function createElement(type) {
return document.createElement(type);
}
export function setInitialProperties(domElement, tag, rawProps) {
for (const propKey in rawProps) {
const nextProp = rawProps[propKey];
if (propKey === children) {
if (typeof nextProp === 'string' || typeof nextProp === 'number') {
domElement.textContent = nextProp;
}
} else if (propKey === 'style') {
let styleObj = rawProps[propKey];
for (let styleProp in styleObj) {
domElement.style[styleProp] = styleObj[styleProp];
}
} else {
domElement[propKey] = nextProp;
}
}
}
src\ReactChildFiber.js
import { Placement } from './ReactFiberFlags';
import { createFiberFromElement } from './ReactFiber';
import { REACT_ELEMENT_TYPE } from './ReactSymbols';
function ChildReconciler(shouldTrackSideEffects) {
function placeSingleChild(newFiber) {
//如果要跟踪副作用并且没有老的fiber的话,就把此fiber标记为新建
if (shouldTrackSideEffects && !newFiber.alternate) {
newFiber.flags = Placement;
}
return newFiber;
}
function reconcileSingleElement(returnFiber, currentFirstChild, element) {
//根据虚拟DOM创建fiber节点
const created = createFiberFromElement(element);
//让新的fiber的return指向当前的父fiber
created.return = returnFiber;
return created;
}
function reconcileChildFibers(returnFiber, currentFirstChild, newChild) {
const isObject = typeof newChild === 'object' && (newChild);
if (isObject) {
switch (newChild.$$typeof) {
case REACT_ELEMENT_TYPE:
return placeSingleChild(
reconcileSingleElement(returnFiber, currentFirstChild, newChild)
);
default:
break;
}
}
}
return reconcileChildFibers;
}
export const reconcileChildFibers = ChildReconciler(true);
export const mountChildFibers = ChildReconciler(false);
src\ReactFiber.js
+import { HostRoot, HostComponent } from './ReactWorkTags';
import { NoFlags } from './ReactFiberFlags';
/**
* 创建根fiber
* @returns 根fiber
*/
export function createHostRootFiber() {
return createFiber(HostRoot);
}
/**
* 创建fiber
* @param {*} tag fiber类型
* @param {*} pendingProps 新属性对象
* @param {*} key 唯一标识
* @returns 创建的fiber
*/
const createFiber = function (tag, pendingProps, key) {
return new FiberNode(tag, pendingProps, key);
};
/**
* fiber构建函数
* @param {*} tag fiber类型
* @param {*} pendingProps 新属性对象
* @param {*} key 唯一标识
*/
function FiberNode(tag, pendingProps, key) {
this.tag = tag;
this.pendingProps = pendingProps;
this.key = key;
}
/**
* 基于老的current创建新的workInProgress
* @param {*} current 老的fiber
* @returns
*/
export function createWorkInProgress(current, pendingProps) {
let workInProgress = current.alternate;
if (!workInProgress) {
workInProgress = createFiber(current.tag, pendingProps, current.key);
workInProgress.type = current.type;
workInProgress.stateNode = current.stateNode;
workInProgress.alternate = current;
current.alternate = workInProgress;
} else {
workInProgress.pendingProps = pendingProps;
workInProgress.flags = NoFlags;
}
//清空原来的child
workInProgress.child = null;
//清空原来的sibling
workInProgress.sibling = null;
//清空原来的副作用链
workInProgress.firstEffect = workInProgress.nextEffect = workInProgress.lastEffect = null;
workInProgress.updateQueue = current.updateQueue;
return workInProgress;
}
+export function createFiberFromElement(element) {
+ const { key, type, props } = element;
+ let fiberTag;
+ if (typeof type === 'string') {
+ fiberTag = HostComponent;
+ }
+ const fiber = createFiber(fiberTag, props, key);
+ fiber.type = type;
+ return fiber;
+}
src\ReactFiberCommitWork.js
import { HostComponent, HostRoot } from './ReactWorkTags';
import { appendChild, insertBefore } from './ReactDOMHostConfig';
import { Placement } from './ReactFiberFlags';
function getParentStateNode(fiber) {
const parent = fiber.return;
do {
if (parent.tag === HostComponent) {
return parent.stateNode;
} else if (parent.tag === HostRoot) {
return parent.stateNode.containerInfo
}
parent = parent.return;
} while (parent);
}
export function commitPlacement(finishedWork) {
let stateNode = finishedWork.stateNode;
let parentStateNode = getParentStateNode(finishedWork);
appendChild(parentStateNode, stateNode);
}


.eslintrc
{
"rules": {
"react-hooks/rules-of-hooks": "off"
}
}
public\index.html
<!DOCTYPE html>
<html lang="en">
<head>
<meta charset="utf-8" />
<meta name="viewport" content="width=device-width, initial-scale=1" />
<meta name="theme-color" content="#000000" />
<title>React App</title>
</head>
<body>
<div id="root"></div>
<div>
<button id="single1">1.key相同,类型相同</button><br/>
<div key="title" id="title"><br/>
div<br/>
</div><br/>
<button id="single1Update">复用老节点,只更新属性</button><br/>
<div key="title" id="title2"><br/>
div2<br/>
</div>
</div>
<hr/>
</body>
</html>
src\index.js
import React from './react';
import ReactDOM from './react-dom';
//1. key相同,类型相同,复用老节点,只更新属性
single1.addEventListener('click', () => {
let element = (
<div key="title" id="title">title</div>
);
ReactDOM.render(element, root);
});
single1Update.addEventListener('click', () => {
let element = (
<div key="title" id="title2">title2</div>
);
ReactDOM.render(element, root);
});
src\react-dom.js
import { createFiberRoot } from './ReactFiberRoot';
import { updateContainer } from './ReactFiberReconciler';
function render(element, container) {
+ let fiberRoot = container._reactRootContainer;
+ if (!fiberRoot) {
+ fiberRoot = container._reactRootContainer = createFiberRoot(container);
+ }
updateContainer(element, fiberRoot);
}
const ReactDOM = {
render
}
export default ReactDOM;
src\ReactFiberWorkLoop.js
import { HostRoot, HostComponent } from './ReactWorkTags';
import { createWorkInProgress } from './ReactFiber';
import { beginWork } from './ReactFiberBeginWork';
import { completeWork } from './ReactFiberCompleteWork';
+import { Placement, Update, Deletion } from './ReactFiberFlags';
+import { commitPlacement,commitWork,commitDeletion } from './ReactFiberCommitWork';
//正在调度的fiberRoot根节点
let workInProgressRoot = null;
//正在处理的fiber节点
let workInProgress = null;
+//最大更新深度
+const NESTED_UPDATE_LIMIT = 50;
+let nestedUpdateCount = 0;
/**
* 向上获取HostRoot节点
* @param {*} sourceFiber 更新来源fiber
* @returns
*/
function markUpdateLaneFromFiberToRoot(sourceFiber) {
let node = sourceFiber;
let parent = node.return;
//一直向上找父亲,找不到为止
while (parent) {
node = parent;
parent = parent.return;
}
//如果找到的是HostRoot就返回FiberRootNode,其实就是容器div#root
if (node.tag === HostRoot) {
return node.stateNode;
}
}
/**
* 向上查找到根节点开始调度更新
* @param {*} fiber
*/
export function scheduleUpdateOnFiber(fiber) {
checkForNestedUpdates();
//向上获取HostRoot节点
const root = markUpdateLaneFromFiberToRoot(fiber);
//执行HostRoot上的更新
performSyncWorkOnRoot(root);
}
+function checkForNestedUpdates() {
+ if (++nestedUpdateCount > NESTED_UPDATE_LIMIT) {
+ throw new Error('Maximum update depth exceeded');
+ }
+}
/**
* 开始执行FiberRootNode上的工作
* @param {*} root FiberRootNode
*/
function performSyncWorkOnRoot(root) {
//先赋值给当前正在执行工作的FiberRootNode根节点
workInProgressRoot = root;
//创建一个新的处理中的fiber节点
workInProgress = createWorkInProgress(workInProgressRoot.current);
workLoopSync();
commitRoot();
}
function commitRoot(root) {
//构建成功的新的fiber树
const finishedWork = workInProgressRoot.current.alternate;
//当前完成的构建工作等于finishedWork
workInProgressRoot.finishedWork = finishedWork;
commitMutationEffects(workInProgressRoot);
+ nestedUpdateCount--;
}
function getFlag(flags) {
switch (flags) {
case Placement:
return '添加';
+ case Update:
+ return '更新';
+ case Deletion:
+ return '删除';
}
}
function commitMutationEffects(root) {
const finishedWork = root.finishedWork;
let nextEffect = finishedWork.firstEffect;
let effectList = '';
while (nextEffect) {
effectList += `(${getFlag(nextEffect.flags)}#${nextEffect.type}#${nextEffect.key})=>`;
const flags = nextEffect.flags;
+ const current = nextEffect.alternate;
if (flags === Placement) {
commitPlacement(nextEffect);
+ } else if (flags === Update) {
+ commitWork(current, nextEffect);
+ } else if (flags === Deletion) {
+ commitDeletion(nextEffect);
+ }
nextEffect = nextEffect.nextEffect;
}
effectList += 'null';
console.log(effectList);
root.current = finishedWork;
}
function commitPlacement(nextEffect) {
let stateNode = fiber.stateNode;
let parentStateNode = getParentStateNode(nextEffect);
parentStateNode.appendChild(stateNode);
}
function getParentStateNode(fiber) {
const parent = fiber.return;
do {
if (parent.tag === HostComponent) {
return parent.stateNode;
} else if (parent.tag === HostRoot) {
return parent.stateNode.containerInfo
}
parent = parent.return;
} while (parent);
}
function workLoopSync() {
while (workInProgress) {
performUnitOfWork(workInProgress);
}
}
/**
* 执行单个工作单元
* @param {*} unitOfWork 单个fiber
*/
function performUnitOfWork(unitOfWork) {
//获取当前fiber的alternate
const current = unitOfWork.alternate;
//开始构建此fiber的子fiter链表
let next = beginWork(current, unitOfWork);
//更新属性
unitOfWork.memoizedProps = unitOfWork.pendingProps;
//如果有子fiber,就继续执行
if (next) {
workInProgress = next;
} else {
//如果没有子fiber,就完成当前的fiber
completeUnitOfWork(unitOfWork);
}
}
function completeUnitOfWork(unitOfWork) {
//尝试完成当前的工作单元,然后移动到下一个弟弟
//如果没有下一个弟弟,返回到父Fiber
let completedWork = unitOfWork;
do {
const current = completedWork.alternate;
const returnFiber = completedWork.return;
completeWork(current, completedWork);
collectEffectList(returnFiber, completedWork)
const siblingFiber = completedWork.sibling;
if (siblingFiber) {
//如果此 returnFiber 中还有更多工作要做,请执行下一步
workInProgress = siblingFiber;
return;
}
//否则,返回父级
completedWork = returnFiber;
//更新我们正在处理的下一件事
workInProgress = completedWork;
} while (completedWork);
}
function collectEffectList(returnFiber, completedWork) {
if (returnFiber) {
if (!returnFiber.firstEffect) {
returnFiber.firstEffect = completedWork.firstEffect;
}
if (completedWork.lastEffect) {
if (returnFiber.lastEffect) {
returnFiber.lastEffect.nextEffect = completedWork.firstEffect;
}
returnFiber.lastEffect = completedWork.lastEffect;
}
//如果这个fiber有副作用,我们会在孩子们的副使用后面添加它自己的副作用
const flags = completedWork.flags;
if (flags) {
if (returnFiber.lastEffect) {
returnFiber.lastEffect.nextEffect = completedWork;
} else {
returnFiber.firstEffect = completedWork;
}
returnFiber.lastEffect = completedWork;
}
}
}
src\ReactFiberFlags.js
export const NoFlags = 0b000000000000000000;//0
export const Placement = 0b000000000000000010;//2
+export const Update = 0b000000000000000100;//4
+export const Deletion = 0b000000000000001000;//8
src\ReactFiberCommitWork.js
import { updateProperties } from './ReactDOMComponent';
import { HostComponent } from './ReactWorkTags';
import {appendChild,removeChild} from './ReactFiberHostConfig';
+/**
+ * 更新DOM节点的属性
+ * @param {*} current
+ * @param {*} finishedWork
+ */
+export function commitWork(current, finishedWork) {
+ switch (finishedWork.tag) {
+ case HostComponent: {
+ const updatePayload = finishedWork.updateQueue;
+ finishedWork.updateQueue = null;
+ if (updatePayload) {
+ updateProperties(finishedWork.stateNode, updatePayload);
+ }
+ }
+ default:
+ break;
+ }
+}
+function commitDeletion(fiber) {
+ if (!fiber) {
+ return;
+ }
+ let parentStateNode = getParentStateNode(fiber);
+ removeChild(parentStateNode, fiber.stateNode);
+}
function getParentStateNode(fiber) {
const parent = fiber.return;
do {
if (parent.tag === HostComponent) {
return parent.stateNode;
} else if (parent.tag === HostRoot) {
return parent.stateNode.containerInfo
}
parent = parent.return;
} while (parent);
}
export function commitPlacement(finishedWork) {
let stateNode = finishedWork.stateNode;
let parentStateNode = getParentStateNode(finishedWork);
appendChild(parentStateNode, stateNode);
}
src\ReactDOMComponent.js
export function createElement(type) {
return document.createElement(type);
}
/**
* 设置初始化属性
* @param {*} domElement DOM节点
* @param {*} tag 标签
* @param {*} rawProps 属性对象
*/
export function setInitialProperties(domElement, tag, rawProps) {
for (const propKey in rawProps) {
const nextProp = rawProps[propKey];
if (propKey === "children") {
if (typeof nextProp === 'string' || typeof nextProp === 'number') {
domElement.textContent = nextProp;
}
} else if (propKey === 'style') {
let styleObj = rawProps[propKey];
for (let styleProp in styleObj) {
domElement.style[styleProp] = styleObj[styleProp];
}
} else {
domElement[propKey] = nextProp;
}
}
}
+/**
+ * 比较属性的差异
+ * @param {*} domElement DOM节点
+ * @param {*} tag 标签
+ * @param {*} lastProps 老属性
+ * @param {*} nextProps 新属性
+ * @returns
+ */
+export function diffProperties(domElement, tag, lastProps = {}, nextProps = {}) {
+ let updatePayload = null;
+ let propKey;
+ for (propKey in lastProps) {
+ //老有新没有
+ if (lastProps.hasOwnProperty(propKey) && (!nextProps.hasOwnProperty(propKey))) {
+ // 对于所有其他已删除的属性,我们将其添加到队列中。
+ // 我们用改为提交阶段中允许的属性列表
+ (updatePayload = updatePayload || []).push(propKey, null);
+ }
+ }
+ for (propKey in nextProps) {
+ const nextProp = nextProps[propKey];
+ if (propKey === "children") {
+ if (typeof nextProp === 'string' || typeof nextProp === 'number') {
+ if (nextProp !== lastProps[propKey]) {
+ (updatePayload = updatePayload || []).push(propKey, '' + nextProp);
+ }
+ }
+ } else {
+ let oldProp = lastProps[propKey];
+ if (oldProp !== nextProp) {
+ (updatePayload = updatePayload || []).push(propKey, nextProp);
+ }
+ }
+ }
+ return updatePayload;
+}
+/**
+ * 更新DOM节点的属性
+ * @param {*} domElement DOM节点
+ * @param {*} updatePayload 要更新的属性
+ */
+export function updateProperties(domElement, updatePayload) {
+ for (let i = 0; i < updatePayload.length; i += 2) {
+ const propKey = updatePayload[i];
+ const propValue = updatePayload[i + 1];
+ if (propKey === "children") {
+ domElement.textContent = propValue;
+ } else {
+ domElement.setAttribute(propKey, propValue);
+ }
+ }
+
+}
src\ReactChildFiber.js
+import { Placement, Deletion } from './ReactFiberFlags';
+import { createFiberFromElement, createWorkInProgress } from './ReactFiber';
import { REACT_ELEMENT_TYPE } from './ReactSymbols';
function ChildReconciler(shouldTrackSideEffects) {
function placeSingleChild(newFiber) {
//如果要跟踪副作用并且没有老的fiber的话,就把此fiber标记为新建
if (shouldTrackSideEffects && !newFiber.alternate) {
newFiber.flags = Placement;
}
return newFiber;
}
+ function deleteChild(returnFiber, childToDelete) {
+ if (!shouldTrackSideEffects) {
+ return;
+ }
+ //把此fiber添加到父亲待删除的副作用链表中
+ const last = returnFiber.lastEffect;
+ if (last) {//如果父亲有尾部,就把此fiber添加到尾部的nextEffect上
+ last.nextEffect = childToDelete;
+ //然后让父亲的尾部等于自己
+ returnFiber.lastEffect = childToDelete;
+ } else {
+ //如果父亲的副作用链表为空,头和尾向childToDelete
+ returnFiber.firstEffect = returnFiber.lastEffect = childToDelete;
+ }
+ //清空它的nextEffect
+ childToDelete.nextEffect = null;
+ //把此fiber标记为删除
+ childToDelete.flags = Deletion;
+ }
+ function deleteRemainingChildren(returnFiber, currentFirstChild) {
+ let childToDelete = currentFirstChild;
+ while (childToDelete) {
+ deleteChild(returnFiber, childToDelete);
+ childToDelete = childToDelete.sibling;
+ }
+ return null;
+ }
+ /**
+ * 复用老的fiber
+ * @param {*} fiber 老fiber
+ * @param {*} pendingProps 新属性
+ * @returns
+ */
+ function useFiber(fiber, pendingProps) {
+ //根据老的fiber创建新的fiber
+ return createWorkInProgress(fiber, pendingProps);
+ }
+ function reconcileSingleElement(returnFiber, currentFirstChild, element) {
+ //新jsx元素的key
+ const key = element.key;
+ //第一个老的fiber节点
+ let child = currentFirstChild;
+ //判断是否有老的fiber节点
+ while (child) {
+ //先判断两者的key是相同
+ if (child.key === key) {
+ //再判断类型是否相同,如果相同
+ if (child.type === element.type) {
+ //删除剩下的所有的老fiber节点
+ deleteRemainingChildren(returnFiber, child.sibling);
+ //复用这个老的fiber节点,并传递新的属性
+ const existing = useFiber(child, element.props);
+ //让新的fiber的return指向当前的父fiber
+ existing.return = returnFiber;
+ //返回复用的fiber
+ return existing;
+ }else{
+ //如果key相同但类型不同,不再进行后续匹配,老fiber全部全部删除
+ deleteRemainingChildren(returnFiber, child);
+ break;
+ }
+ } else {
+ //如果key不一样,则把当前的老fiber标记为删除,继续匹配弟弟
+ deleteChild(returnFiber, child);
+ }
+ //找弟弟继续匹配
+ child = child.sibling;
+ }
//根据虚拟DOM创建fiber节点
const created = createFiberFromElement(element);
//让新的fiber的return指向当前的父fiber
created.return = returnFiber;
return created;
}
function reconcileChildFibers(returnFiber, currentFirstChild, newChild) {
const isObject = typeof newChild === 'object' && (newChild);
if (isObject) {
switch (newChild.$$typeof) {
case REACT_ELEMENT_TYPE:
return placeSingleChild(
reconcileSingleElement(returnFiber, currentFirstChild, newChild)
);
default:
break;
}
}
}
return reconcileChildFibers;
}
export const reconcileChildFibers = ChildReconciler(true);
export const mountChildFibers = ChildReconciler(false);
src\ReactDOMHostConfig.js
+import { createElement, setInitialProperties, diffProperties } from './ReactDOMComponent'
export function shouldSetTextContent(type, props) {
return (
typeof props.children === 'string' ||
typeof props.children === 'number'
);
}
export function createInstance(type) {
return createElement(type);
}
export function finalizeInitialChildren(domElement, type, props) {
setInitialProperties(domElement, type, props);
}
+export function prepareUpdate(domElement, type, oldProps, newProps) {
+ return diffProperties(
+ domElement,
+ type,
+ oldProps,
+ newProps
+ );
+}
+export function removeChild(parentInstance, child) {
+ parentInstance.removeChild(child);
+}
src\ReactFiberCompleteWork.js
+import { createInstance, finalizeInitialChildren, prepareUpdate } from './ReactDOMHostConfig';
import { HostComponent } from './ReactWorkTags';
+import { Update } from './ReactFiberFlags';
export function completeWork(current, workInProgress) {
const newProps = workInProgress.pendingProps;
switch (workInProgress.tag) {
case HostComponent: {
if (current && workInProgress.stateNode) {
+ updateHostComponent(current, workInProgress, workInProgress.tag, newProps);
} else {
const type = workInProgress.type;
const instance = createInstance(type, newProps);
workInProgress.stateNode = instance;
finalizeInitialChildren(instance, type, newProps);
}
break;
}
default:
break;
}
}
+/**
+ * 更新原生DOM组件
+ * @param {*} current 老fiber
+ * @param {*} workInProgress 新fiber
+ * @param {*} type 类型
+ * @param {*} newProps 新属性
+ */
+function updateHostComponent(current, workInProgress, type, newProps) {
+ //如果我们有一个替代方案,这意味着这是一个更新,我们需要安排一个副作用来进行更新
+ const oldProps = current.memoizedProps;
+ const instance = workInProgress.stateNode;
+ //如果我们因为我们的一个孩子更新而得到更新,我们不会有 newProps 所以我们必须重用它们。
+ const updatePayload = prepareUpdate(instance, type, oldProps, newProps);
+ workInProgress.updateQueue = updatePayload;
+ if (updatePayload) {
+ markUpdate(workInProgress);
+ }
+}
+function markUpdate(workInProgress) {
+ //用更新效果标记fiber。 这会将 Placement 转换为 PlacementAndUpdate。
+ workInProgress.flags |= Update;
+}
public\index.html
<!DOCTYPE html>
<html lang="en">
<head>
<meta charset="utf-8" />
<meta name="viewport" content="width=device-width, initial-scale=1" />
<meta name="theme-color" content="#000000" />
<title>React App</title>
</head>
<body>
<div id="root"></div>
<div>
<button id="single2">2.key相同,类型不同</button><br/>
<div key="title" id="title"><br/>
div<br/>
</div><br/>
<button id="single2Update">删除老节点,添加新节点</button><br/>
<p key="title" id="title"><br/>
p<br/>
</p><br/>
</div>
<hr/>
</body>
</html>
src\index.js
import React from './react';
import ReactDOM from './react-dom';
//2.key相同,类型不同,删除老节点,添加新节点
single2.addEventListener('click', () => {
let element = (
<div key="title" id="title">title</div>
);
ReactDOM.render(element, root);
});
single2Update.addEventListener('click', () => {
let element = (
<p key="title" id="title">title</p>
);
ReactDOM.render(element, root);
});
<!DOCTYPE html>
<html lang="en">
<head>
<meta charset="utf-8" />
<meta name="viewport" content="width=device-width, initial-scale=1" />
<meta name="theme-color" content="#000000" />
<title>React App</title>
</head>
<body>
<div id="root"></div>
<div>
<button id="single3">3.类型相同,key不同</button><br/>
<div key="title1" id="title"><br/>
title<br/>
</div><br/>
<button id="single3Update">删除老节点,添加新节点</button><br/>
<div key="title2" id="title"><br/>
title<br/>
</div><br/>
</div>
<hr/>
</body>
</html>
import React from './react';
import ReactDOM from './react-dom';
//3.类型相同,key不同,删除老节点,添加新节点
single3.addEventListener('click', () => {
let element = (
<div key="title1" id="title">title</div>
);
ReactDOM.render(element, root);
});
single3Update.addEventListener('click', () => {
let element = (
<div key="title2" id="title">title</div>
);
ReactDOM.render(element, root);
});

<!DOCTYPE html>
<html lang="en">
<head>
<meta charset="utf-8" />
<meta name="viewport" content="width=device-width, initial-scale=1" />
<meta name="theme-color" content="#000000" />
<title>React App</title>
</head>
<body>
<div id="root"></div>
<div>
<button id="single4">4.原来多个节点,现在只有一个节点</button><br/>
<ul key="ul"><br/>
<li key="A">A</li><br/>
<li key="B" id="B">B</li><br/>
<li key="C">C</li><br/>
</ul><br/>
<button id="single4Update">保留并更新这一个节点,删除其它节点</button><br/>
<ul key="ul"><br/>
<li key="B" id="B2">B2</li><br/>
</ul><br/>
</div>
<hr/>
<hr />
</body>
</html>
import React from './react';
import ReactDOM from './react-dom';
//4.原来多个节点,现在只有一个节点,删除多余节点
single4.addEventListener('click', () => {
let element = (
<ul key="ul">
<li key="A">A</li>
<li key="B" id="B">B</li>
<li key="C">C</li>
</ul>
);
ReactDOM.render(element, root);
});
single4Update.addEventListener('click', () => {
let element = (
<ul key="ul">
<li key="B" id="B2">B2</li>
</ul>
);
ReactDOM.render(element, root);
});
src\ReactChildFiber.js
import { Placement, Deletion } from './ReactFiberFlags';
import { createFiberFromElement, createWorkInProgress } from './ReactFiber';
import { REACT_ELEMENT_TYPE } from './ReactSymbols';
function ChildReconciler(shouldTrackSideEffects) {
function placeSingleChild(newFiber) {
//如果要跟踪副作用并且没有老的fiber的话,就把此fiber标记为新建
if (shouldTrackSideEffects && !newFiber.alternate) {
newFiber.flags = Placement;
}
return newFiber;
}
function deleteChild(returnFiber, childToDelete) {
if (!shouldTrackSideEffects) {
return;
}
//把此fiber添加到父亲待删除的副作用链表中
const last = returnFiber.lastEffect;
if (last) {//如果父亲有尾部,就把此fiber添加到尾部的nextEffect上
last.nextEffect = childToDelete;
//然后让父亲的尾部等于自己
returnFiber.lastEffect = childToDelete;
} else {
//如果父亲的副作用链表为空,头和尾向childToDelete
returnFiber.firstEffect = returnFiber.lastEffect = childToDelete;
}
//清空它的nextEffect
childToDelete.nextEffect = null;
//把此fiber标记为删除
childToDelete.flags = Deletion;
}
function deleteRemainingChildren(returnFiber, currentFirstChild) {
let childToDelete = currentFirstChild;
while (childToDelete) {
deleteChild(returnFiber, childToDelete);
childToDelete = childToDelete.sibling;
}
return null;
}
/**
* 复用老的fiber
* @param {*} fiber 老fiber
* @param {*} pendingProps 新属性
* @returns
*/
function useFiber(fiber, pendingProps) {
//根据老的fiber创建新的fiber
return createWorkInProgress(fiber, pendingProps);
}
/**
* 单节点DIFF
* @param {*} returnFiber 当前父亲fiber
* @param {*} currentFirstChild 当前第一个子节fiber
* @param {*} element JSX虚拟DOM
* @returns
*/
function reconcileSingleElement(returnFiber, currentFirstChild, element) {
//新jsx元素的key
const key = element.key;
//第一个老的fiber节点
let child = currentFirstChild;
//判断是否有老的fiber节点
while (child) {
//先判断两者的key是相同
if (child.key === key) {
//再判断类型是否相同,如果相同
if (child.type === element.type) {
//删除剩下的所有的老fiber节点
deleteRemainingChildren(returnFiber, child.sibling);
//复用这个老的fiber节点,并传递新的属性
const existing = useFiber(child, element.props);
//让新的fiber的return指向当前的父fiber
existing.return = returnFiber;
//返回复用的fiber
return existing;
} else {
//如果key相同但类型不同,不再进行后续匹配,后面的全部删除
deleteRemainingChildren(returnFiber, child);
break;
}
} else {
//如果key不一样,则把当前的老fiber标记为删除,继续匹配弟弟
deleteChild(returnFiber, child);
}
//找弟弟继续匹配
child = child.sibling;
}
//根据虚拟DOM创建fiber节点
const created = createFiberFromElement(element);
//让新的fiber的return指向当前的父fiber
created.return = returnFiber;
return created;
}
+ function createChild(returnFiber, newChild) {
+ if (typeof newChild === 'object' && newChild) {
+ switch (newChild.$$typeof) {
+ case REACT_ELEMENT_TYPE: {
+ const created = createFiberFromElement(newChild);
+ created.return = returnFiber;
+ return created;
+ }
+ default:
+ break;
+ }
+ }
+ }
+ /**
+ * 协调子节点
+ * @param {*} returnFiber 父fiber
+ * @param {*} currentFirstChild 当前的第一个子fiber
+ * @param {*} newChildren JSX对象
+ * @returns
+ */
+ function reconcileChildrenArray(returnFiber, currentFirstChild, newChildren) {
+ //该算法无法通过两端搜索进行优化,因为fiber上没有反向指针
+ //我在试着看看我们能用这个模型走多远。如果它最终不值得,我们可以稍后添加它
+ //返回的第一个fiber子节点
+ let resultingFirstChild = null;
+ //上一个新的fiber节点
+ let previousNewFiber = null;
+ //比较中的旧的fiber节点
+ let oldFiber = currentFirstChild;
+ //新的索引
+ let newIdx = 0;
+ //如果老fiber完成,新的JSX没有完成
+ if (!oldFiber) {
+ for (; newIdx < newChildren.length; newIdx++) {
+ const newFiber = createChild(returnFiber, newChildren[newIdx]);
+ if (!previousNewFiber) {
+ resultingFirstChild = newFiber;
+ } else {
+ previousNewFiber.sibling = newFiber;
+ }
+ previousNewFiber = newFiber;
+ }
+ return resultingFirstChild;
+ }
+ return resultingFirstChild;
+ }
function reconcileChildFibers(returnFiber, currentFirstChild, newChild) {
const isObject = typeof newChild === 'object' && (newChild);
if (isObject) {
switch (newChild.$$typeof) {
case REACT_ELEMENT_TYPE:
return placeSingleChild(
reconcileSingleElement(returnFiber, currentFirstChild, newChild)
);
default:
break;
}
}
+ if (Array.isArray(newChild)) {
+ return reconcileChildrenArray(returnFiber, currentFirstChild, newChild);
+ }
}
return reconcileChildFibers;
}
export const reconcileChildFibers = ChildReconciler(true);
export const mountChildFibers = ChildReconciler(false);
src\ReactFiberCompleteWork.js
+import { createInstance, finalizeInitialChildren, prepareUpdate, appendInitialChild } from './ReactDOMHostConfig';
import { HostComponent } from './ReactWorkTags';
import { Update } from './ReactFiberFlags';
export function completeWork(current, workInProgress) {
const newProps = workInProgress.pendingProps;
switch (workInProgress.tag) {
case HostComponent: {
if (current && workInProgress.stateNode) {
updateHostComponent(current, workInProgress, workInProgress.tag, newProps);
} else {
const type = workInProgress.type;
const instance = createInstance(type, newProps);
+ appendAllChildren(instance, workInProgress);
workInProgress.stateNode = instance;
finalizeInitialChildren(instance, type, newProps);
}
break;
}
default:
break;
}
}
/**
* 更新原生DOM组件
* @param {*} current 老fiber
* @param {*} workInProgress 新fiber
* @param {*} type 类型
* @param {*} newProps 新属性
*/
function updateHostComponent(current, workInProgress, type, newProps) {
//如果我们有一个替代方案,这意味着这是一个更新,我们需要安排一个副作用来进行更新
const oldProps = current.memoizedProps;
const instance = workInProgress.stateNode;
//如果我们因为我们的一个孩子更新而得到更新,我们不会有 newProps 所以我们必须重用它们。
const updatePayload = prepareUpdate(instance, type, oldProps, newProps);
workInProgress.updateQueue = updatePayload;
if (updatePayload) {
markUpdate(workInProgress);
}
}
function markUpdate(workInProgress) {
//用更新效果标记fiber。 这会将 Placement 转换为 PlacementAndUpdate。
workInProgress.flags |= Update;
}
+function appendAllChildren(parent, workInProgress) {
+ let node = workInProgress.child;
+ //我们只有创建的顶层 Fiber,但我们需要向下递归它的子节点以找到所有终端节点。
+ while (node) {
+ if (node.tag === HostComponent) {
+ let instance = node.stateNode;
+ appendInitialChild(parent, instance);
+ }
+ if (node === workInProgress) {
+ return;
+ }
+ while (!(node.sibling)) {
+ if (!(node.return) || node.return === workInProgress) {
+ return;
+ }
+ node = node.return;
+ }
+ node = node.sibling;
+ }
+}
src\ReactDOMHostConfig.js
import { createElement, setInitialProperties, diffProperties } from './ReactDOMComponent'
export function shouldSetTextContent(type, props) {
return (
typeof props.children === 'string' ||
typeof props.children === 'number'
);
}
export function createInstance(type) {
return createElement(type);
}
export function finalizeInitialChildren(domElement, type, props) {
setInitialProperties(domElement, type, props);
}
export function prepareUpdate(domElement, type, oldProps, newProps) {
return diffProperties(
domElement,
type,
oldProps,
newProps
);
}
export function appendChild(parentInstance, child) {
parentInstance.appendChild(child);
}
export function insertBefore(parentInstance, child, beforeChild) {
parentInstance.insertBefore(child, beforeChild);
}
+export function appendInitialChild(parentInstance, child) {
+ parentInstance.appendChild(child);
+}
节点移动的逻辑

public\index.html
<!DOCTYPE html>
<html lang="en">
<head>
<meta charset="utf-8" />
<meta name="viewport" content="width=device-width, initial-scale=1" />
<meta name="theme-color" content="#000000" />
<title>React App</title>
</head>
<body>
<div id="root"></div>
<div>
<button id="multi1">5.多个节点的数量和key相同,有的type不同</button><br/>
<ul key="ul"><br/>
<li key="A">A</li><br/>
<li key="B" id="B">B</li><br/>
<li key="C"id="C">C</li><br/>
</ul><br/>
<button id="multi1Update">更新属性,type不同的删除老节点,删除新节点</button><br/>
<ul key="ul"><br/>
<li key="A">A</li><br/>
<p key="B" id="B2">B2</p><br/>
<li key="C" id="C2" >C2</li><br/>
</ul><br/>
</div>
<hr/>
</body>
</html>
src\index.js
import React from './react';
import ReactDOM from './react-dom';
//多节点diff
//5.多个节点的数量、类型和key全部相同,只更新属性
multi1.addEventListener('click', () => {
let element = (
<ul key="ul">
<li key="A">A</li>
<li key="B" id="B">B</li>
<li key="C" id="C">C</li>
</ul>
);
ReactDOM.render(element, root);
});
multi1Update.addEventListener('click', () => {
let element = (
<ul key="ul">
<li key="A">A</li>
<p key="B" id="B2">B2</p>
<li key="C" id="C2">C2</li>
</ul>
);
ReactDOM.render(element, root);
});
src\ReactChildFiber.js
import { Placement, Deletion } from './ReactFiberFlags';
import { createFiberFromElement, createWorkInProgress } from './ReactFiber';
import { REACT_ELEMENT_TYPE } from './ReactSymbols';
function ChildReconciler(shouldTrackSideEffects) {
function placeSingleChild(newFiber) {
//如果要跟踪副作用并且没有老的fiber的话,就把此fiber标记为新建
if (shouldTrackSideEffects && !newFiber.alternate) {
newFiber.flags = Placement;
}
return newFiber;
}
function deleteChild(returnFiber, childToDelete) {
if (!shouldTrackSideEffects) {
return;
}
//把此fiber添加到父亲待删除的副作用链表中
const last = returnFiber.lastEffect;
if (last) {//如果父亲有尾部,就把此fiber添加到尾部的nextEffect上
last.nextEffect = childToDelete;
//然后让父亲的尾部等于自己
returnFiber.lastEffect = childToDelete;
} else {
//如果父亲的副作用链表为空,头和尾向childToDelete
returnFiber.firstEffect = returnFiber.lastEffect = childToDelete;
}
//清空它的nextEffect
childToDelete.nextEffect = null;
//把此fiber标记为删除
childToDelete.flags = Deletion;
}
function deleteRemainingChildren(returnFiber, currentFirstChild) {
let childToDelete = currentFirstChild;
while (childToDelete) {
deleteChild(returnFiber, childToDelete);
childToDelete = childToDelete.sibling;
}
return null;
}
/**
* 复用老的fiber
* @param {*} fiber 老fiber
* @param {*} pendingProps 新属性
* @returns
*/
function useFiber(fiber, pendingProps) {
//根据老的fiber创建新的fiber
return createWorkInProgress(fiber, pendingProps);
}
/**
* 单节点DIFF
* @param {*} returnFiber 当前父亲fiber
* @param {*} currentFirstChild 当前第一个子节fiber
* @param {*} element JSX虚拟DOM
* @returns
*/
function reconcileSingleElement(returnFiber, currentFirstChild, element) {
//新jsx元素的key
const key = element.key;
//第一个老的fiber节点
let child = currentFirstChild;
//判断是否有老的fiber节点
while (child) {
//先判断两者的key是相同
if (child.key === key) {
//再判断类型是否相同,如果相同
if (child.type === element.type) {
//删除剩下的所有的老fiber节点
deleteRemainingChildren(returnFiber, child.sibling);
//复用这个老的fiber节点,并传递新的属性
const existing = useFiber(child, element.props);
//让新的fiber的return指向当前的父fiber
existing.return = returnFiber;
//返回复用的fiber
return existing;
} else {
//如果key相同但类型不同,不再进行后续匹配,后面的全部删除
deleteRemainingChildren(returnFiber, child);
break;
}
} else {
//如果key不一样,则把当前的老fiber标记为删除,继续匹配弟弟
deleteChild(returnFiber, child);
}
//找弟弟继续匹配
child = child.sibling;
}
//根据虚拟DOM创建fiber节点
const created = createFiberFromElement(element);
//让新的fiber的return指向当前的父fiber
created.return = returnFiber;
return created;
}
function createChild(returnFiber, newChild) {
if (typeof newChild === 'object' && newChild) {
switch (newChild.$$typeof) {
case REACT_ELEMENT_TYPE: {
const created = createFiberFromElement(newChild);
created.return = returnFiber;
return created;
}
default:
break;
}
}
}
+ /**
+ * 更新元素
+ * @param {*} returnFiber 父fiber
+ * @param {*} current 老的的子fiber节点
+ * @param {*} element 新的JSX节点
+ * @returns
+ */
+ function updateElement(returnFiber, current, element) {
+ //如果老fiber存在
+ if (current) {
+ //而且新老type类型也一样
+ if (current.type === element.type) {
+ //复用老的fiber
+ const existing = useFiber(current, element.props);
+ existing.return = returnFiber;
+ return existing;
+ }
+ }
+ //如果老fiber不存在,则创建新的fiber
+ const created = createFiberFromElement(element);
+ created.return = returnFiber;
+ return created;
+ }
+ function updateSlot(returnFiber, oldFiber, newChild) {
+ //获取老fiber节点的key
+ const key = oldFiber ? oldFiber.key : null;
+ //如果新的JSX子节点是一个对象
+ if (typeof newChild === 'object' && newChild) {
+ //如果新老key是一样的,则表示找到了可复用的节点
+ if (newChild.key === key) {
+ return updateElement(returnFiber, oldFiber, newChild);
+ } else {
+ //key不存在,不能复用
+ return null;
+ }
+ }
+ }
+ function placeChild(newFiber, newIndex) {
+ newFiber.index = newIndex;
+ if (!shouldTrackSideEffects) {
+ return;
+ }
+ const current = newFiber.alternate;
+ if (current) {
+
+ } else {
+ newFiber.flags = Placement;
+ return;
+ }
+ }
/**
* 协调子节点
* @param {*} returnFiber 父fiber
* @param {*} currentFirstChild 当前的第一个子fiber
* @param {*} newChildren JSX对象
* @returns
*/
function reconcileChildrenArray(returnFiber, currentFirstChild, newChildren) {
//该算法无法通过两端搜索进行优化,因为fiber上没有反向指针
//我在试着看看我们能用这个模型走多远。如果它最终不值得,我们可以稍后添加它
//返回的第一个fiber子节点
let resultingFirstChild = null;
//上一个新的fiber节点
let previousNewFiber = null;
//比较中的旧的fiber节点
let oldFiber = currentFirstChild;
+ //下一个老的fiber
+ let nextOldFiber = null;
//新的索引
let newIdx = 0;
+ //先处理节点更新的情况
+ for (; oldFiber && newIdx < newChildren.length; newIdx++) {
+ //先缓存下下一个老的fiber节点
+ nextOldFiber = oldFiber.sibling;
+ //更新复用的新fiber
+ //判断key和type是否相同,如果相同表示可以复用,newIdx++后和下一个oldFiber比较
+ const newFiber = updateSlot(returnFiber, oldFiber, newChildren[newIdx]);
+ if (!newFiber) {
+ break;
+ }
+ //如果类型相同,但类型不同,但没有重用现有fiber,因此需要删除现有子级fiber
+ if (oldFiber && !(newFiber.alternate)) {
+ deleteChild(returnFiber, oldFiber);
+ }
+ //放置此newFiber到newIdx,就是设置newFiber的index索引
+ placeChild(newFiber, newIdx);
+ //如果previousNewFiber不存在表示这是第一个fiber
+ if (!previousNewFiber) {
+ resultingFirstChild = newFiber;
+ } else {
+ //否则上一个新fiber的sibling等于这个newFiber
+ previousNewFiber.sibling = newFiber;
+ }
+ //让当前的newFiber等于previousNewFiber
+ previousNewFiber = newFiber;
+ //下一个老fiber
+ oldFiber = nextOldFiber;
+ }
//如果老fiber完成,新的JSX没有完成
if (!oldFiber) {
for (; newIdx < newChildren.length; newIdx++) {
const newFiber = createChild(returnFiber, newChildren[newIdx]);
if (!previousNewFiber) {
resultingFirstChild = newFiber;
} else {
previousNewFiber.sibling = newFiber;
}
previousNewFiber = newFiber;
}
return resultingFirstChild;
}
return resultingFirstChild;
}
function reconcileChildFibers(returnFiber, currentFirstChild, newChild) {
const isObject = typeof newChild === 'object' && (newChild);
if (isObject) {
switch (newChild.$$typeof) {
case REACT_ELEMENT_TYPE:
return placeSingleChild(
reconcileSingleElement(returnFiber, currentFirstChild, newChild)
);
default:
break;
}
}
if (Array.isArray(newChild)) {
return reconcileChildrenArray(returnFiber, currentFirstChild, newChild);
}
}
return reconcileChildFibers;
}
export const reconcileChildFibers = ChildReconciler(true);
export const mountChildFibers = ChildReconciler(false);
src\ReactFiberWorkLoop.js
import { HostRoot, HostComponent } from './ReactWorkTags';
import { createWorkInProgress } from './ReactFiber';
import { beginWork } from './ReactFiberBeginWork';
import { completeWork } from './ReactFiberCompleteWork';
import { Placement, Update, Deletion } from './ReactFiberFlags';
import { commitWork } from './ReactFiberCommitWork';
//正在调度的fiberRoot根节点
let workInProgressRoot = null;
//正在处理的fiber节点
let workInProgress = null;
//最大更新深度
const NESTED_UPDATE_LIMIT = 50;
let nestedUpdateCount = 0;
/**
* 向上获取HostRoot节点
* @param {*} sourceFiber 更新来源fiber
* @returns
*/
function markUpdateLaneFromFiberToRoot(sourceFiber) {
let node = sourceFiber;
let parent = node.return;
//一直向上找父亲,找不到为止
while (parent) {
node = parent;
parent = parent.return;
}
//如果找到的是HostRoot就返回FiberRootNode,其实就是容器div#root
if (node.tag === HostRoot) {
return node.stateNode;
}
}
/**
* 向上查找到根节点开始调度更新
* @param {*} fiber
*/
export function scheduleUpdateOnFiber(fiber) {
checkForNestedUpdates();
//向上获取HostRoot节点
const root = markUpdateLaneFromFiberToRoot(fiber);
//执行HostRoot上的更新
performSyncWorkOnRoot(root);
}
function checkForNestedUpdates() {
if (++nestedUpdateCount > NESTED_UPDATE_LIMIT) {
throw new Error('Maximum update depth exceeded');
}
}
/**
* 开始执行FiberRootNode上的工作
* @param {*} root FiberRootNode
*/
function performSyncWorkOnRoot(root) {
//先赋值给当前正在执行工作的FiberRootNode根节点
workInProgressRoot = root;
//创建一个新的处理中的fiber节点
workInProgress = createWorkInProgress(workInProgressRoot.current);
workLoopSync();
commitRoot();
}
function commitRoot(root) {
//构建成功的新的fiber树
const finishedWork = workInProgressRoot.current.alternate;
//当前完成的构建工作等于finishedWork
workInProgressRoot.finishedWork = finishedWork;
commitMutationEffects(workInProgressRoot);
nestedUpdateCount--;
}
function getFlag(flags) {
switch (flags) {
case Placement:
return '添加';
case Update:
return '更新';
case Deletion:
return '删除';
}
}
function commitMutationEffects(root) {
const finishedWork = root.finishedWork;
let nextEffect = finishedWork.firstEffect;
let effectList = '';
while (nextEffect) {
effectList += `(${getFlag(nextEffect.flags)}#${nextEffect.type}#${nextEffect.key})=>`;
const flags = nextEffect.flags;
const current = nextEffect.alternate;
if (flags === Placement) {
commitPlacement(nextEffect);
} else if (flags === Update) {
commitWork(current, nextEffect);
} else if (flags === Deletion) {
commitDeletion(nextEffect);
}
nextEffect = nextEffect.nextEffect;
}
effectList += 'null';
console.log(effectList);
root.current = finishedWork;
}
function commitDeletion(fiber) {
if (!fiber) {
return;
}
let parentStateNode = getParentStateNode(fiber);
parentStateNode.removeChild(fiber.stateNode);
}
function workLoopSync() {
while (workInProgress) {
performUnitOfWork(workInProgress);
}
}
/**
* 执行单个工作单元
* @param {*} unitOfWork 单个fiber
*/
function performUnitOfWork(unitOfWork) {
//获取当前fiber的alternate
const current = unitOfWork.alternate;
//开始构建此fiber的子fiber链表
let next = beginWork(current, unitOfWork);
//更新属性
unitOfWork.memoizedProps = unitOfWork.pendingProps;
//如果有子fiber,就继续执行
if (next) {
workInProgress = next;
} else {
//如果没有子fiber,就完成当前的fiber
completeUnitOfWork(unitOfWork);
}
}
function completeUnitOfWork(unitOfWork) {
//尝试完成当前的工作单元,然后移动到下一个弟弟
//如果没有下一个弟弟,返回到父Fiber
let completedWork = unitOfWork;
do {
const current = completedWork.alternate;
const returnFiber = completedWork.return;
completeWork(current, completedWork);
collectEffectList(returnFiber, completedWork)
const siblingFiber = completedWork.sibling;
if (siblingFiber) {
//如果此 returnFiber 中还有更多工作要做,请执行下一步
workInProgress = siblingFiber;
return;
}
//否则,返回父级
completedWork = returnFiber;
//更新我们正在处理的下一件事
workInProgress = completedWork;
} while (completedWork);
}
function collectEffectList(returnFiber, completedWork) {
if (returnFiber) {
if (!returnFiber.firstEffect) {
returnFiber.firstEffect = completedWork.firstEffect;
}
if (completedWork.lastEffect) {
if (returnFiber.lastEffect) {
returnFiber.lastEffect.nextEffect = completedWork.firstEffect;
}
returnFiber.lastEffect = completedWork.lastEffect;
}
//如果这个fiber有副作用,我们会在孩子们的副使用后面添加它自己的副作用
const flags = completedWork.flags;
if (flags) {
if (returnFiber.lastEffect) {
returnFiber.lastEffect.nextEffect = completedWork;
} else {
returnFiber.firstEffect = completedWork;
}
returnFiber.lastEffect = completedWork;
}
}
}
src\ReactFiberCommitWork.js
import { updateProperties } from './ReactDOMComponent';
import { HostComponent, HostRoot } from './ReactWorkTags';
import { appendChild, insertBefore } from './ReactDOMHostConfig';
import { Placement } from './ReactFiberFlags';
/**
* 更新DOM节点的属性
* @param {*} current
* @param {*} finishedWork
*/
export function commitWork(current, finishedWork) {
switch (finishedWork.tag) {
case HostComponent: {
const updatePayload = finishedWork.updateQueue;
finishedWork.updateQueue = null;
if (updatePayload) {
updateProperties(finishedWork.stateNode, updatePayload);
}
}
default:
break;
}
}
function getParentStateNode(fiber) {
const parent = fiber.return;
do {
if (parent.tag === HostComponent) {
return parent.stateNode;
} else if (parent.tag === HostRoot) {
return parent.stateNode.containerInfo
}
parent = parent.return;
} while (parent);
}
+function getHostSibling(fiber) {
+ let node = fiber.sibling;
+ while (node) {
+ if (!(node.flags & Placement)) {
+ return node.stateNode;
+ }
+ node = node.sibling;
+ }
+ return null;
+}
export function commitPlacement(finishedWork) {
let stateNode = finishedWork.stateNode;
let parentStateNode = getParentStateNode(finishedWork);
+ let before = getHostSibling(finishedWork);
+ if (before) {
+ insertBefore(parentStateNode, stateNode, before);
+ } else {
+ appendChild(parentStateNode, stateNode);
+ }
}
<!DOCTYPE html>
<html lang="en">
<head>
<meta charset="utf-8" />
<meta name="viewport" content="width=device-width, initial-scale=1" />
<meta name="theme-color" content="#000000" />
<title>React App</title>
</head>
<body>
<div id="root"></div>
<div>
<button id="multi2">6.多个节点的类型和key全部相同,有新增元素</button><br/>
<ul key="ul"><br/>
<li key="A">A</li><br/>
<li key="B" id="B">B</li><br/>
<li key="C">C</li><br/>
</ul><br/>
<button id="multi2Update">增加新元素并更新老元素</button><br/>
<ul key="ul"><br/>
<li key="A">A</li><br/>
<li key="B" id="B2">B2</li><br/>
<li key="C">C</li><br/>
<li key="D">D</li><br/>
</ul><br/>
</div>
<hr/>
</body>
</html>
src\index.js
import React from './react';
import ReactDOM from './react-dom';
//6.多个节点的类型和key全部相同,有新增元素
multi2.addEventListener('click', () => {
let element = (
<ul key="ul">
<li key="A">A</li>
<li key="B" id="B">B</li>
<li key="C">C</li>
</ul>
);
ReactDOM.render(element, root);
});
//增加新元素并更新老元素
multi2Update.addEventListener('click', () => {
let element = (
<ul key="ul">
<li key="A">A</li>
<li key="B" id="B2">B2</li>
<li key="C">C</li>
<li key="D">D</li>
</ul>
);
ReactDOM.render(element, root);
});
src\ReactChildFiber.js
import { Placement, Deletion } from './ReactFiberFlags';
import { createFiberFromElement, createWorkInProgress } from './ReactFiber';
import { REACT_ELEMENT_TYPE } from './ReactSymbols';
function ChildReconciler(shouldTrackSideEffects) {
function placeSingleChild(newFiber) {
//如果要跟踪副作用并且没有老的fiber的话,就把此fiber标记为新建
if (shouldTrackSideEffects && !newFiber.alternate) {
newFiber.flags = Placement;
}
return newFiber;
}
function deleteChild(returnFiber, childToDelete) {
if (!shouldTrackSideEffects) {
return;
}
//把此fiber添加到父亲待删除的副作用链表中
const last = returnFiber.lastEffect;
if (last) {//如果父亲有尾部,就把此fiber添加到尾部的nextEffect上
last.nextEffect = childToDelete;
//然后让父亲的尾部等于自己
returnFiber.lastEffect = childToDelete;
} else {
//如果父亲的副作用链表为空,头和尾向childToDelete
returnFiber.firstEffect = returnFiber.lastEffect = childToDelete;
}
//清空它的nextEffect
childToDelete.nextEffect = null;
//把此fiber标记为删除
childToDelete.flags = Deletion;
}
function deleteRemainingChildren(returnFiber, currentFirstChild) {
let childToDelete = currentFirstChild;
while (childToDelete) {
deleteChild(returnFiber, childToDelete);
childToDelete = childToDelete.sibling;
}
return null;
}
/**
* 复用老的fiber
* @param {*} fiber 老fiber
* @param {*} pendingProps 新属性
* @returns
*/
function useFiber(fiber, pendingProps) {
//根据老的fiber创建新的fiber
return createWorkInProgress(fiber, pendingProps);
}
/**
* 单节点DIFF
* @param {*} returnFiber 当前父亲fiber
* @param {*} currentFirstChild 当前第一个子节fiber
* @param {*} element JSX虚拟DOM
* @returns
*/
function reconcileSingleElement(returnFiber, currentFirstChild, element) {
//新jsx元素的key
const key = element.key;
//第一个老的fiber节点
let child = currentFirstChild;
//判断是否有老的fiber节点
while (child) {
//先判断两者的key是相同
if (child.key === key) {
//再判断类型是否相同,如果相同
if (child.type === element.type) {
//删除剩下的所有的老fiber节点
deleteRemainingChildren(returnFiber, child.sibling);
//复用这个老的fiber节点,并传递新的属性
const existing = useFiber(child, element.props);
//让新的fiber的return指向当前的父fiber
existing.return = returnFiber;
//返回复用的fiber
return existing;
} else {
//如果key相同但类型不同,不再进行后续匹配,后面的全部删除
deleteRemainingChildren(returnFiber, child);
break;
}
} else {
//如果key不一样,则把当前的老fiber标记为删除,继续匹配弟弟
deleteChild(returnFiber, child);
}
//找弟弟继续匹配
child = child.sibling;
}
//根据虚拟DOM创建fiber节点
const created = createFiberFromElement(element);
//让新的fiber的return指向当前的父fiber
created.return = returnFiber;
return created;
}
function createChild(returnFiber, newChild) {
if (typeof newChild === 'object' && newChild) {
switch (newChild.$$typeof) {
case REACT_ELEMENT_TYPE: {
const created = createFiberFromElement(newChild);
created.return = returnFiber;
return created;
}
default:
break;
}
}
}
/**
* 更新元素
* @param {*} returnFiber 父fiber
* @param {*} current 老的的子fiber节点
* @param {*} element 新的JSX节点
* @returns
*/
function updateElement(returnFiber, current, element) {
//如果老fiber存在
if (current) {
//而且新老type类型也一样
if (current.type === element.type) {
//复用老的fiber
const existing = useFiber(current, element.props);
existing.return = returnFiber;
return existing;
}
}
//如果老fiber不存在,则创建新的fiber
const created = createFiberFromElement(element);
created.return = returnFiber;
return created;
}
function updateSlot(returnFiber, oldFiber, newChild) {
//获取老fiber节点的key
const key = oldFiber ? oldFiber.key : null;
//如果新的JSX子节点是一个对象
if (typeof newChild === 'object' && newChild) {
//如果新老key是一样的,则表示找到了可复用的节点
if (newChild.key === key) {
return updateElement(returnFiber, oldFiber, newChild);
} else {
//key不存在,不能复用
return null;
}
}
}
function placeChild(newFiber, newIndex) {
newFiber.index = newIndex;
if (!shouldTrackSideEffects) {
return;
}
const current = newFiber.alternate;
if (current) {
} else {
newFiber.flags = Placement;
return;
}
}
/**
* 协调子节点
* @param {*} returnFiber 父fiber
* @param {*} currentFirstChild 当前的第一个子fiber
* @param {*} newChildren JSX对象
* @returns
*/
function reconcileChildrenArray(returnFiber, currentFirstChild, newChildren) {
//该算法无法通过两端搜索进行优化,因为fiber上没有反向指针
//我在试着看看我们能用这个模型走多远。如果它最终不值得,我们可以稍后添加它
//返回的第一个fiber子节点
let resultingFirstChild = null;
//上一个新的fiber节点
let previousNewFiber = null;
//比较中的旧的fiber节点
let oldFiber = currentFirstChild;
//下一个老的fiber
let nextOldFiber = null;
//新的索引
let newIdx = 0;
//先处理节点更新的情况
for (; oldFiber && newIdx < newChildren.length; newIdx++) {
//先缓存下下一个老的fiber节点
nextOldFiber = oldFiber.sibling;
//更新复用的新fiber
//判断key和type是否相同,如果相同表示可以复用,newIdx++后和下一个oldFiber比较
const newFiber = updateSlot(returnFiber, oldFiber, newChildren[newIdx]);
if (!newFiber) {
break;
}
//如果类型相同,但类型不同,但没有重用现有fiber,因此需要删除现有子级fiber
if (oldFiber && !(newFiber.alternate)) {
deleteChild(returnFiber, oldFiber);
}
//放置此newFiber到newIdx,就是设置newFiber的index索引
placeChild(newFiber, newIdx);
//如果previousNewFiber不存在表示这是第一个fiber
if (!previousNewFiber) {
resultingFirstChild = newFiber;
} else {
//否则上一个新fiber的sibling等于这个newFiber
previousNewFiber.sibling = newFiber;
}
//让当前的newFiber等于previousNewFiber
previousNewFiber = newFiber;
//下一个老fiber
oldFiber = nextOldFiber;
}
//如果老fiber完成,新的JSX没有完成
if (!oldFiber) {
for (; newIdx < newChildren.length; newIdx++) {
const newFiber = createChild(returnFiber, newChildren[newIdx]);
+ placeChild(newFiber, newIdx);
if (!previousNewFiber) {
resultingFirstChild = newFiber;
} else {
previousNewFiber.sibling = newFiber;
}
previousNewFiber = newFiber;
}
return resultingFirstChild;
}
return resultingFirstChild;
}
function reconcileChildFibers(returnFiber, currentFirstChild, newChild) {
const isObject = typeof newChild === 'object' && (newChild);
if (isObject) {
switch (newChild.$$typeof) {
case REACT_ELEMENT_TYPE:
return placeSingleChild(
reconcileSingleElement(returnFiber, currentFirstChild, newChild)
);
default:
break;
}
}
if (Array.isArray(newChild)) {
return reconcileChildrenArray(returnFiber, currentFirstChild, newChild);
}
}
return reconcileChildFibers;
}
export const reconcileChildFibers = ChildReconciler(true);
export const mountChildFibers = ChildReconciler(false);
public\index.html
<!DOCTYPE html>
<html lang="en">
<head>
<meta charset="utf-8" />
<meta name="viewport" content="width=device-width, initial-scale=1" />
<meta name="theme-color" content="#000000" />
<title>React App</title>
</head>
<body>
<div id="root"></div>
<div>
<button id="multi3">7.多个节点的类型和key全部相同,有删除老元素</button><br/>
<ul key="ul"><br/>
<li key="A">A</li><br/>
<li key="B" id="B">B</li><br/>
<li key="C">C</li><br/>
</ul><br/>
<button id="multi3Update">删除老元素并更新老元素</button><br/>
<ul key="ul"><br/>
<li key="A">A</li><br/>
<li key="B" id="B2">B2</li><br/>
</ul><br/>
</div>
<hr/>
</body>
</html>
src\index.js
import React from './react';
import ReactDOM from './react-dom';
//7.多个节点的类型和key全部相同,有删除老元素
multi3.addEventListener('click', () => {
let element = (
<ul key="ul">
<li key="A">A</li>
<li key="B" id="B">B</li>
<li key="C">C</li>
</ul>
);
ReactDOM.render(element, root);
});
multi3Update.addEventListener('click', () => {
let element = (
<ul key="ul">
<li key="A">A</li>
<li key="B" id="B2">B2</li>
</ul>
);
ReactDOM.render(element, root);
});
src\ReactChildFiber.js
import { Placement, Deletion } from './ReactFiberFlags';
import { createFiberFromElement, createWorkInProgress } from './ReactFiber';
import { REACT_ELEMENT_TYPE } from './ReactSymbols';
function ChildReconciler(shouldTrackSideEffects) {
function placeSingleChild(newFiber) {
//如果要跟踪副作用并且没有老的fiber的话,就把此fiber标记为新建
if (shouldTrackSideEffects && !newFiber.alternate) {
newFiber.flags = Placement;
}
return newFiber;
}
function deleteChild(returnFiber, childToDelete) {
if (!shouldTrackSideEffects) {
return;
}
//把此fiber添加到父亲待删除的副作用链表中
const last = returnFiber.lastEffect;
if (last) {//如果父亲有尾部,就把此fiber添加到尾部的nextEffect上
last.nextEffect = childToDelete;
//然后让父亲的尾部等于自己
returnFiber.lastEffect = childToDelete;
} else {
//如果父亲的副作用链表为空,头和尾向childToDelete
returnFiber.firstEffect = returnFiber.lastEffect = childToDelete;
}
//清空它的nextEffect
childToDelete.nextEffect = null;
//把此fiber标记为删除
childToDelete.flags = Deletion;
}
function deleteRemainingChildren(returnFiber, currentFirstChild) {
let childToDelete = currentFirstChild;
while (childToDelete) {
deleteChild(returnFiber, childToDelete);
childToDelete = childToDelete.sibling;
}
return null;
}
/**
* 复用老的fiber
* @param {*} fiber 老fiber
* @param {*} pendingProps 新属性
* @returns
*/
function useFiber(fiber, pendingProps) {
//根据老的fiber创建新的fiber
return createWorkInProgress(fiber, pendingProps);
}
/**
* 单节点DIFF
* @param {*} returnFiber 当前父亲fiber
* @param {*} currentFirstChild 当前第一个子节fiber
* @param {*} element JSX虚拟DOM
* @returns
*/
function reconcileSingleElement(returnFiber, currentFirstChild, element) {
//新jsx元素的key
const key = element.key;
//第一个老的fiber节点
let child = currentFirstChild;
//判断是否有老的fiber节点
while (child) {
//先判断两者的key是相同
if (child.key === key) {
//再判断类型是否相同,如果相同
if (child.type === element.type) {
//删除剩下的所有的老fiber节点
deleteRemainingChildren(returnFiber, child.sibling);
//复用这个老的fiber节点,并传递新的属性
const existing = useFiber(child, element.props);
//让新的fiber的return指向当前的父fiber
existing.return = returnFiber;
//返回复用的fiber
return existing;
} else {
//如果key相同但类型不同,不再进行后续匹配,后面的全部删除
deleteRemainingChildren(returnFiber, child);
break;
}
} else {
//如果key不一样,则把当前的老fiber标记为删除,继续匹配弟弟
deleteChild(returnFiber, child);
}
//找弟弟继续匹配
child = child.sibling;
}
//根据虚拟DOM创建fiber节点
const created = createFiberFromElement(element);
//让新的fiber的return指向当前的父fiber
created.return = returnFiber;
return created;
}
function createChild(returnFiber, newChild) {
if (typeof newChild === 'object' && newChild) {
switch (newChild.$$typeof) {
case REACT_ELEMENT_TYPE: {
const created = createFiberFromElement(newChild);
created.return = returnFiber;
return created;
}
default:
break;
}
}
}
/**
* 更新元素
* @param {*} returnFiber 父fiber
* @param {*} current 老的的子fiber节点
* @param {*} element 新的JSX节点
* @returns
*/
function updateElement(returnFiber, current, element) {
//如果老fiber存在
if (current) {
//而且新老type类型也一样
if (current.type === element.type) {
//复用老的fiber
const existing = useFiber(current, element.props);
existing.return = returnFiber;
return existing;
}
}
//如果老fiber不存在,则创建新的fiber
const created = createFiberFromElement(element);
created.return = returnFiber;
return created;
}
function updateSlot(returnFiber, oldFiber, newChild) {
//获取老fiber节点的key
const key = oldFiber ? oldFiber.key : null;
//如果新的JSX子节点是一个对象
if (typeof newChild === 'object' && newChild) {
//如果新老key是一样的,则表示找到了可复用的节点
if (newChild.key === key) {
return updateElement(returnFiber, oldFiber, newChild);
} else {
//key不存在,不能复用
return null;
}
}
}
function placeChild(newFiber, newIndex) {
newFiber.index = newIndex;
if (!shouldTrackSideEffects) {
return;
}
const current = newFiber.alternate;
if (current) {
} else {
newFiber.flags = Placement;
return;
}
}
/**
* 协调子节点
* @param {*} returnFiber 父fiber
* @param {*} currentFirstChild 当前的第一个子fiber
* @param {*} newChildren JSX对象
* @returns
*/
function reconcileChildrenArray(returnFiber, currentFirstChild, newChildren) {
//该算法无法通过两端搜索进行优化,因为fiber上没有反向指针
//我在试着看看我们能用这个模型走多远。如果它最终不值得,我们可以稍后添加它
//返回的第一个fiber子节点
let resultingFirstChild = null;
//上一个新的fiber节点
let previousNewFiber = null;
//比较中的旧的fiber节点
let oldFiber = currentFirstChild;
//下一个老的fiber
let nextOldFiber = null;
//新的索引
let newIdx = 0;
//先处理节点更新的情况
for (; oldFiber && newIdx < newChildren.length; newIdx++) {
//先缓存下下一个老的fiber节点
nextOldFiber = oldFiber.sibling;
//更新复用的新fiber
//判断key和type是否相同,如果相同表示可以复用,newIdx++后和下一个oldFiber比较
const newFiber = updateSlot(returnFiber, oldFiber, newChildren[newIdx]);
if (!newFiber) {
break;
}
//如果类型相同,但类型不同,但没有重用现有fiber,因此需要删除现有子级fiber
if (oldFiber && !(newFiber.alternate)) {
deleteChild(returnFiber, oldFiber);
}
//放置此newFiber到newIdx,就是设置newFiber的index索引
placeChild(newFiber, newIdx);
//如果previousNewFiber不存在表示这是第一个fiber
if (!previousNewFiber) {
resultingFirstChild = newFiber;
} else {
//否则上一个新fiber的sibling等于这个newFiber
previousNewFiber.sibling = newFiber;
}
//让当前的newFiber等于previousNewFiber
previousNewFiber = newFiber;
//下一个老fiber
oldFiber = nextOldFiber;
}
+ //如果新的遍历完了,删除掉所有老的剩下的fiber,直接返回resultingFirstChild
+ if (newIdx === newChildren.length) {
+ deleteRemainingChildren(returnFiber, oldFiber);
+ return resultingFirstChild;
+ }
//如果老fiber完成,新的JSX没有完成
if (!oldFiber) {
for (; newIdx < newChildren.length; newIdx++) {
const newFiber = createChild(returnFiber, newChildren[newIdx]);
placeChild(newFiber, newIdx);
if (!previousNewFiber) {
resultingFirstChild = newFiber;
} else {
previousNewFiber.sibling = newFiber;
}
previousNewFiber = newFiber;
}
return resultingFirstChild;
}
return resultingFirstChild;
}
function reconcileChildFibers(returnFiber, currentFirstChild, newChild) {
const isObject = typeof newChild === 'object' && (newChild);
if (isObject) {
switch (newChild.$$typeof) {
case REACT_ELEMENT_TYPE:
return placeSingleChild(
reconcileSingleElement(returnFiber, currentFirstChild, newChild)
);
default:
break;
}
}
if (Array.isArray(newChild)) {
return reconcileChildrenArray(returnFiber, currentFirstChild, newChild);
}
}
return reconcileChildFibers;
}
export const reconcileChildFibers = ChildReconciler(true);
export const mountChildFibers = ChildReconciler(false);
lastPlacedIndex变量,表示不需要移动的老节点的索引
public\index.html
<!DOCTYPE html>
<html lang="en">
<head>
<meta charset="utf-8" />
<meta name="viewport" content="width=device-width, initial-scale=1" />
<meta name="theme-color" content="#000000" />
<title>React App</title>
</head>
<body>
<div id="root"></div>
<div>
<button id="multi5">9.多个节点数量不同、key不同</button><br/>
<ul key="ul"><br/>
<li key="A">A</li><br/>
<li key="B" id="b">B</li><br/>
<li key="C">C</li><br/>
<li key="D">D</li><br/>
<li key="E">E</li><br/>
<li key="F">F</li><br/>
</ul><br/>
<button id="multi5Update">处理节点移动的情况</button><br/>
<ul key="ul"><br/>
<li key="A">A</li><br/>
<li key="C">C</li><br/>
<li key="E">E</li><br/>
<li key="B" id="b2">B2</li><br/>
<li key="G">G</li><br/>
<li key="D">D</li><br/>
</ul><br/>
</div>
<hr/>
</body>
</html>
src\index.js
import React from './react';
import ReactDOM from './react-dom';
//9.多个节点数量不同、key不同
multi5.addEventListener('click', () => {
let element = (
<ul key="ul">
<li key="A">A</li>
<li key="B" id="b">B</li>
<li key="C">C</li>
<li key="D">D</li>
<li key="E">E</li>
<li key="F">F</li>
</ul>
);
ReactDOM.render(element, root);
});
multi5Update.addEventListener('click', () => {
let element = (
<ul key="ul">
<li key="A">A</li>
<li key="C">C</li>
<li key="E">E</li>
<li key="B" id="b2">B2</li>
<li key="G">G</li>
<li key="D">D</li>
</ul>
);
ReactDOM.render(element, root);
});
src\ReactChildFiber.js
import { Placement, Deletion } from './ReactFiberFlags';
import { createFiberFromElement, createWorkInProgress } from './ReactFiber';
import { REACT_ELEMENT_TYPE } from './ReactSymbols';
function ChildReconciler(shouldTrackSideEffects) {
function placeSingleChild(newFiber) {
//如果要跟踪副作用并且没有老的fiber的话,就把此fiber标记为新建
if (shouldTrackSideEffects && !newFiber.alternate) {
newFiber.flags = Placement;
}
return newFiber;
}
function deleteChild(returnFiber, childToDelete) {
if (!shouldTrackSideEffects) {
return;
}
//把此fiber添加到父亲待删除的副作用链表中
const last = returnFiber.lastEffect;
if (last) {//如果父亲有尾部,就把此fiber添加到尾部的nextEffect上
last.nextEffect = childToDelete;
//然后让父亲的尾部等于自己
returnFiber.lastEffect = childToDelete;
} else {
//如果父亲的副作用链表为空,头和尾向childToDelete
returnFiber.firstEffect = returnFiber.lastEffect = childToDelete;
}
//清空它的nextEffect
childToDelete.nextEffect = null;
//把此fiber标记为删除
childToDelete.flags = Deletion;
}
function deleteRemainingChildren(returnFiber, currentFirstChild) {
let childToDelete = currentFirstChild;
while (childToDelete) {
deleteChild(returnFiber, childToDelete);
childToDelete = childToDelete.sibling;
}
return null;
}
/**
* 复用老的fiber
* @param {*} fiber 老fiber
* @param {*} pendingProps 新属性
* @returns
*/
function useFiber(fiber, pendingProps) {
//根据老的fiber创建新的fiber
return createWorkInProgress(fiber, pendingProps);
}
/**
* 单节点DIFF
* @param {*} returnFiber 当前父亲fiber
* @param {*} currentFirstChild 当前第一个子节fiber
* @param {*} element JSX虚拟DOM
* @returns
*/
function reconcileSingleElement(returnFiber, currentFirstChild, element) {
//新jsx元素的key
const key = element.key;
//第一个老的fiber节点
let child = currentFirstChild;
//判断是否有老的fiber节点
while (child) {
//先判断两者的key是相同
if (child.key === key) {
//再判断类型是否相同,如果相同
if (child.type === element.type) {
//删除剩下的所有的老fiber节点
deleteRemainingChildren(returnFiber, child.sibling);
//复用这个老的fiber节点,并传递新的属性
const existing = useFiber(child, element.props);
//让新的fiber的return指向当前的父fiber
existing.return = returnFiber;
//返回复用的fiber
return existing;
} else {
//如果key相同但类型不同,不再进行后续匹配,后面的全部删除
deleteRemainingChildren(returnFiber, child);
break;
}
} else {
//如果key不一样,则把当前的老fiber标记为删除,继续匹配弟弟
deleteChild(returnFiber, child);
}
//找弟弟继续匹配
child = child.sibling;
}
//根据虚拟DOM创建fiber节点
const created = createFiberFromElement(element);
//让新的fiber的return指向当前的父fiber
created.return = returnFiber;
return created;
}
function createChild(returnFiber, newChild) {
if (typeof newChild === 'object' && newChild) {
switch (newChild.$$typeof) {
case REACT_ELEMENT_TYPE: {
const created = createFiberFromElement(newChild);
created.return = returnFiber;
return created;
}
default:
break;
}
}
}
/**
* 更新元素
* @param {*} returnFiber 父fiber
* @param {*} current 老的的子fiber节点
* @param {*} element 新的JSX节点
* @returns
*/
function updateElement(returnFiber, current, element) {
//如果老fiber存在
if (current) {
//而且新老type类型也一样
if (current.type === element.type) {
//复用老的fiber
const existing = useFiber(current, element.props);
existing.return = returnFiber;
return existing;
}
}
//如果老fiber不存在,则创建新的fiber
const created = createFiberFromElement(element);
created.return = returnFiber;
return created;
}
function updateSlot(returnFiber, oldFiber, newChild) {
//获取老fiber节点的key
const key = oldFiber ? oldFiber.key : null;
//如果新的JSX子节点是一个对象
if (typeof newChild === 'object' && newChild) {
//如果新老key是一样的,则表示找到了可复用的节点
if (newChild.key === key) {
return updateElement(returnFiber, oldFiber, newChild);
} else {
//key不存在,不能复用
return null;
}
}
}
+ function placeChild(newFiber, lastPlacedIndex, newIndex) {
newFiber.index = newIndex;
if (!shouldTrackSideEffects) {
+ return lastPlacedIndex;
}
const current = newFiber.alternate;
if (current) {
+ const oldIndex = current.index;
+ if (oldIndex < lastPlacedIndex) {
+ //这是一个移动操作
+ newFiber.flags = Placement;
+ return lastPlacedIndex;
+ } else {
+ //这个项目可以保留在原地
+ return oldIndex;
+ }
} else {
newFiber.flags = Placement;
+ return lastPlacedIndex;
}
}
+ function updateFromMap(existingChildren, returnFiber, newIdx, newChild) {
+ if (typeof newChild === 'object' && newChild) {
+ switch (newChild.$$typeof) {
+ case REACT_ELEMENT_TYPE: {
+ const matchedFiber =
+ existingChildren.get(newChild.key || newIdx) || null;
+ return updateElement(returnFiber, matchedFiber, newChild);
+ }
+ default:
+ break;
+ }
+ }
+ return null;
+ }
+ function mapRemainingChildren(returnFiber, currentFirstChild,) {
+ //将剩余的子对象添加到临时map中以便我们可以通过key快速找到它们
+ //隐式的key值为null的话会使用索引作
+ const existingChildren = new Map();
+ let existingChild = currentFirstChild;
+ while (existingChild) {
+ if (existingChild.key) {
+ existingChildren.set(existingChild.key, existingChild);
+ } else {
+ existingChildren.set(existingChild.index, existingChild);
+ }
+ existingChild = existingChild.sibling;
+ }
+ return existingChildren;
+ }
/**
* 协调子节点
* @param {*} returnFiber 父fiber
* @param {*} currentFirstChild 当前的第一个子fiber
* @param {*} newChildren JSX对象
* @returns
*/
function reconcileChildrenArray(returnFiber, currentFirstChild, newChildren) {
//该算法无法通过两端搜索进行优化,因为fiber上没有反向指针
//我在试着看看我们能用这个模型走多远。如果它最终不值得,我们可以稍后添加它
//返回的第一个fiber子节点
let resultingFirstChild = null;
//上一个新的fiber节点
let previousNewFiber = null;
//比较中的旧的fiber节点
let oldFiber = currentFirstChild;
+ //上次不需要移动的放置索引
+ let lastPlacedIndex = 0;
//下一个老的fiber
let nextOldFiber = null;
//新的索引
let newIdx = 0;
//先处理节点更新的情况
for (; oldFiber && newIdx < newChildren.length; newIdx++) {
//先缓存下下一个老的fiber节点
nextOldFiber = oldFiber.sibling;
//更新复用的新fiber
//判断key和type是否相同,如果相同表示可以复用,newIdx++后和下一个oldFiber比较
const newFiber = updateSlot(returnFiber, oldFiber, newChildren[newIdx]);
if (!newFiber) {
break;
}
//如果类型相同,但类型不同,但没有重用现有fiber,因此需要删除现有子级fiber
if (oldFiber && !(newFiber.alternate)) {
deleteChild(returnFiber, oldFiber);
}
//放置此newFiber到newIdx,就是设置newFiber的index索引
+ lastPlacedIndex = placeChild(newFiber, lastPlacedIndex, newIdx);
//如果previousNewFiber不存在表示这是第一个fiber
if (!previousNewFiber) {
resultingFirstChild = newFiber;
} else {
//否则上一个新fiber的sibling等于这个newFiber
previousNewFiber.sibling = newFiber;
}
//让当前的newFiber等于previousNewFiber
previousNewFiber = newFiber;
//下一个老fiber
oldFiber = nextOldFiber;
}
//如果新的遍历完了,删除掉所有老的剩下的fiber,直接返回resultingFirstChild
if (newIdx === newChildren.length) {
deleteRemainingChildren(returnFiber, oldFiber);
return resultingFirstChild;
}
//如果老fiber完成,新的JSX没有完成
if (!oldFiber) {
for (; newIdx < newChildren.length; newIdx++) {
debugger
const newFiber = createChild(returnFiber, newChildren[newIdx]);
+ lastPlacedIndex = placeChild(newFiber, lastPlacedIndex, newIdx);
if (!previousNewFiber) {
resultingFirstChild = newFiber;
} else {
previousNewFiber.sibling = newFiber;
}
previousNewFiber = newFiber;
}
return resultingFirstChild;
}
+ //将所有儿子添加到key map以进行快速查找。
+ const existingChildren = mapRemainingChildren(returnFiber, oldFiber);
+ // Keep scanning and use the map to restore deleted items as moves.
+ //继续扫描并使用map在移动时还原已删除的项目。
+ for (; newIdx < newChildren.length; newIdx++) {
+ const newFiber = updateFromMap(existingChildren, returnFiber, newIdx, newChildren[newIdx]);
+ if (newFiber) {
+ if (newFiber.alternate) {
+ //新fiber正在处理中,但如果存在current
+ //这意味着我们重用了fiber。我们需要删除它从子列表中删除
+ //这样我们就不会将其添加到删除列表中
+ existingChildren.delete(newFiber.key || newIdx);
+ }
+ lastPlacedIndex = placeChild(newFiber, lastPlacedIndex, newIdx);
+ if (!previousNewFiber) {
+ resultingFirstChild = newFiber;
+ } else {
+ previousNewFiber.sibling = newFiber;
+ }
+ previousNewFiber = newFiber;
+ }
+ }
+ //已删除上面未使用的所有现有子项
+ //我们需要将它们添加到删除列表中
+ existingChildren.forEach(child => deleteChild(returnFiber, child));
return resultingFirstChild;
}
function reconcileChildFibers(returnFiber, currentFirstChild, newChild) {
const isObject = typeof newChild === 'object' && (newChild);
if (isObject) {
switch (newChild.$$typeof) {
case REACT_ELEMENT_TYPE:
return placeSingleChild(
reconcileSingleElement(returnFiber, currentFirstChild, newChild)
);
default:
break;
}
}
if (Array.isArray(newChild)) {
return reconcileChildrenArray(returnFiber, currentFirstChild, newChild);
}
}
return reconcileChildFibers;
}
export const reconcileChildFibers = ChildReconciler(true);
export const mountChildFibers = ChildReconciler(false);
src\ReactFiberFlags.js
export const NoFlags = 0b000000000000000000;//0
export const Placement = 0b000000000000000010;//2
export const Update = 0b000000000000000100;//4
+export const PlacementAndUpdate = 0b000000000000000110;
export const Deletion = 0b000000000000001000;//8
src\ReactFiberWorkLoop.js
import { HostRoot, HostComponent } from './ReactWorkTags';
import { createWorkInProgress } from './ReactFiber';
import { beginWork } from './ReactFiberBeginWork';
import { completeWork } from './ReactFiberCompleteWork';
+import { Placement, Update, Deletion, PlacementAndUpdate } from './ReactFiberFlags';
import { commitWork } from './ReactFiberCommitWork';
//正在调度的fiberRoot根节点
let workInProgressRoot = null;
//正在处理的fiber节点
let workInProgress = null;
//最大更新深度
const NESTED_UPDATE_LIMIT = 50;
let nestedUpdateCount = 0;
/**
* 向上获取HostRoot节点
* @param {*} sourceFiber 更新来源fiber
* @returns
*/
function markUpdateLaneFromFiberToRoot(sourceFiber) {
let node = sourceFiber;
let parent = node.return;
//一直向上找父亲,找不到为止
while (parent) {
node = parent;
parent = parent.return;
}
//如果找到的是HostRoot就返回FiberRootNode,其实就是容器div#root
if (node.tag === HostRoot) {
return node.stateNode;
}
}
/**
* 向上查找到根节点开始调度更新
* @param {*} fiber
*/
export function scheduleUpdateOnFiber(fiber) {
checkForNestedUpdates();
//向上获取HostRoot节点
const root = markUpdateLaneFromFiberToRoot(fiber);
//执行HostRoot上的更新
performSyncWorkOnRoot(root);
}
function checkForNestedUpdates() {
if (++nestedUpdateCount > NESTED_UPDATE_LIMIT) {
throw new Error('Maximum update depth exceeded');
}
}
/**
* 开始执行FiberRootNode上的工作
* @param {*} root FiberRootNode
*/
function performSyncWorkOnRoot(root) {
//先赋值给当前正在执行工作的FiberRootNode根节点
workInProgressRoot = root;
//创建一个新的处理中的fiber节点
workInProgress = createWorkInProgress(workInProgressRoot.current);
workLoopSync();
commitRoot();
}
function commitRoot(root) {
//构建成功的新的fiber树
const finishedWork = workInProgressRoot.current.alternate;
//当前完成的构建工作等于finishedWork
workInProgressRoot.finishedWork = finishedWork;
commitMutationEffects(workInProgressRoot);
nestedUpdateCount--;
}
function getFlag(flags) {
switch (flags) {
case Placement:
return '添加';
case Update:
return '更新';
+ case PlacementAndUpdate:
+ return '移动更新';
case Deletion:
return '删除';
}
}
function commitMutationEffects(root) {
const finishedWork = root.finishedWork;
let nextEffect = finishedWork.firstEffect;
let effectList = '';
while (nextEffect) {
effectList += `(${getFlag(nextEffect.flags)}#${nextEffect.type}#${nextEffect.key})=>`;
const flags = nextEffect.flags;
const current = nextEffect.alternate;
if (flags === Placement) {
commitPlacement(nextEffect);
+ } else if (flags === PlacementAndUpdate) {
+ commitPlacement(nextEffect);
+ nextEffect.flags &= ~Placement;
+ commitWork(current, nextEffect);
+ } else if (flags === Update) {
commitWork(current, nextEffect);
} else if (flags === Deletion) {
commitDeletion(nextEffect);
}
nextEffect = nextEffect.nextEffect;
}
effectList += 'null';
console.log(effectList);
root.current = finishedWork;
}
function commitDeletion(fiber) {
if (!fiber) {
return;
}
let parentStateNode = getParentStateNode(fiber);
parentStateNode.removeChild(fiber.stateNode);
}
function commitPlacement(nextEffect) {
let stateNode = nextEffect.stateNode;
let parentStateNode = getParentStateNode(nextEffect);
let before = getHostSibling(nextEffect);
if (before) {
parentStateNode.insertBefore(stateNode, before);
} else {
parentStateNode.appendChild(stateNode);
}
}
function getHostSibling(fiber) {
let node = fiber.sibling;
while (node) {
if (!(node.flags & Placement)) {
return node.stateNode;
}
node = node.sibling;
}
return null;
}
function getParentStateNode(fiber) {
const parent = fiber.return;
do {
if (parent.tag === HostComponent) {
return parent.stateNode;
} else if (parent.tag === HostRoot) {
return parent.stateNode.containerInfo
}
parent = parent.return;
} while (parent);
}
function workLoopSync() {
while (workInProgress) {
performUnitOfWork(workInProgress);
}
}
/**
* 执行单个工作单元
* @param {*} unitOfWork 单个fiber
*/
function performUnitOfWork(unitOfWork) {
//获取当前fiber的alternate
const current = unitOfWork.alternate;
//开始构建此fiber的子fiter链表
let next = beginWork(current, unitOfWork);
//更新属性
unitOfWork.memoizedProps = unitOfWork.pendingProps;
//如果有子fiber,就继续执行
if (next) {
workInProgress = next;
} else {
//如果没有子fiber,就完成当前的fiber
completeUnitOfWork(unitOfWork);
}
}
function completeUnitOfWork(unitOfWork) {
//尝试完成当前的工作单元,然后移动到下一个弟弟
//如果没有下一个弟弟,返回到父Fiber
let completedWork = unitOfWork;
do {
const current = completedWork.alternate;
const returnFiber = completedWork.return;
completeWork(current, completedWork);
collectEffectList(returnFiber, completedWork)
const siblingFiber = completedWork.sibling;
if (siblingFiber) {
//如果此 returnFiber 中还有更多工作要做,请执行下一步
workInProgress = siblingFiber;
return;
}
//否则,返回父级
completedWork = returnFiber;
//更新我们正在处理的下一件事
workInProgress = completedWork;
} while (completedWork);
}
function collectEffectList(returnFiber, completedWork) {
if (returnFiber) {
if (!returnFiber.firstEffect) {
returnFiber.firstEffect = completedWork.firstEffect;
}
if (completedWork.lastEffect) {
if (returnFiber.lastEffect) {
returnFiber.lastEffect.nextEffect = completedWork.firstEffect;
}
returnFiber.lastEffect = completedWork.lastEffect;
}
//如果这个fiber有副作用,我们会在孩子们的副使用后面添加它自己的副作用
const flags = completedWork.flags;
if (flags) {
if (returnFiber.lastEffect) {
returnFiber.lastEffect.nextEffect = completedWork;
} else {
returnFiber.firstEffect = completedWork;
}
returnFiber.lastEffect = completedWork;
}
}
}