1. 通过流读取数据 #
- 用Readable创建对象readable后,便得到了一个可读流。
- 如果实现_read方法,就将流连接到一个底层数据源。
- 流通过调用_read向底层请求数据,底层再调用流的push方法将需要的数据传递过来。
- 当readable连接了数据源后,下游便可以调用readable.read(n)向流请求数据,同时监听readable的data事件来接收取到的数据。

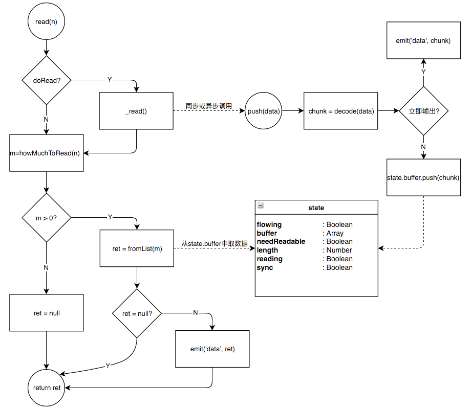
2. read(fs:2060,372) #
read方法中的逻辑可用下图表示

3. push(fs:2108,197) #
- 消耗方调用read(n)促使流输出数据,而流通过_read()使底层调用push方法将数据传给流。
- 如果流在流动模式下(state.flowing为true)输出数据,数据会自发地通过data事件输出,不需要消耗方反复调用read(n)。(fs:268)
- 如果调用push方法时缓存为空,则当前数据即为下一个需要的数据。这个数据可能先添加到缓存中,也可能直接输出。
- 执行read方法时,在调用_read后,如果从缓存中取到了数据,就以data事件输出(fs:482)。
- 所以,如果_read异步调用push时发现缓存为空,则意味着当前数据是下一个需要的数据,且不会被read方法输出,应当在push方法中立即以data事件输出(_stream_readable:268)。
4. end事件 #
- 在调用完_read()后,read(n)会试着从缓存中取数据(_stream_readable:459)。
- 如果_read()是异步调用push方法的,则此时缓存中的数据量不会增多,容易出现数据量不够的现象(_stream_readable:463)。
- 如果read(n)的返回值为null,说明这次未能从缓存中取出所需量的数据。
此时,消耗方需要等待新的数据到达后再次尝试调用read方法(_stream_readable:280)。
- 在数据到达后,流是通过readable事件来通知消耗方的(_stream_readable:280)。
- 在此种情况下,push方法如果立即输出数据,接收方直接监听data事件即可,否则数据被添加到缓存中,需要触发readable事件(_stream_readable:280)
- 消耗方必须监听这个readable事件,再调用read方法取得数据。
5. doRead #
- 流中维护了一个缓存,当缓存中的数据足够多时,调用read()不会引起_read()的调用,即不需要向底层请求数据。
- 用doRead来表示read(n)是否需要向底层取数据(_stream_readable:431)
- state.reading标志上次从底层取数据的操作是否已完成。一旦push方法被调用,就会设置为false,表示此次_read()结束。
- state.highWaterMark是给缓存大小设置的一个上限阈值。
- 如果取走n个数据后,缓存中保有的数据不足这个量,便会从底层取一次数据(_stream_readable:431)。
6. howMuchToRead #
- 用read(n)去取n个数据时,m = howMuchToRead(n)是将从缓存中实际获取的数据量(_stream_readable:346)。
- 可读流是获取底层数据的工具,消耗方通过调用read方法向流请求数据,流再从缓存中将数据返回,或以data事件输出。
- 如果缓存中数据不够,便会调用_read方法去底层取数据。
- 该方法在拿到底层数据后,调用push方法将数据交由流处理(立即输出或存入缓存)。
- 可以结合readable事件和read方法来将数据全部消耗,这是暂停模式的消耗方法。
- read(0) 只是填充缓存区,并不真正读取
- read() 如果处于流动模式,并且缓存区大小不为空,则返回缓存区第一个buffer的长度,否则读取整个缓存
如果读到了数据没有返回值,但是会发射data事件,数据也能取到,也就是用来清空缓存区