npm install vue --save
npm install webpack webpack-cli style-loader css-loader html-webpack-plugin vue-loader vue-template-compiler webpack-dev-server --save-dev
webpack.config.js
const { VueLoaderPlugin } = require('vue-loader')
const HtmlWebpackPlugin = require('html-webpack-plugin')
const webpack = require('webpack')
module.exports = {
mode: 'development',
devtool: false,
entry: './src/main.js',
module: {
rules: [
{
test: /\.vue$/,
loader: 'vue-loader'
}
]
},
plugins: [
new VueLoaderPlugin(),
new HtmlWebpackPlugin({
template: './src/index.html'
}),
new webpack.DefinePlugin({
__VUE_OPTIONS_API__: true,
__VUE_PROD_DEVTOOLS__: true
})
]
}
src\main.js
import { createApp } from 'vue'
import App from './App.vue'
createApp(App).mount('#app')
src\App.vue
<script>
console.log('App');
</script>
src\index.html
<!DOCTYPE html>
<html lang="en">
<head>
<meta charset="UTF-8">
<meta http-equiv="X-UA-Compatible" content="IE=edge">
<meta name="viewport" content="width=device-width, initial-scale=1.0">
<title>vue-loader</title>
</head>
<body>
<div id="app"></div>
</body>
</html>
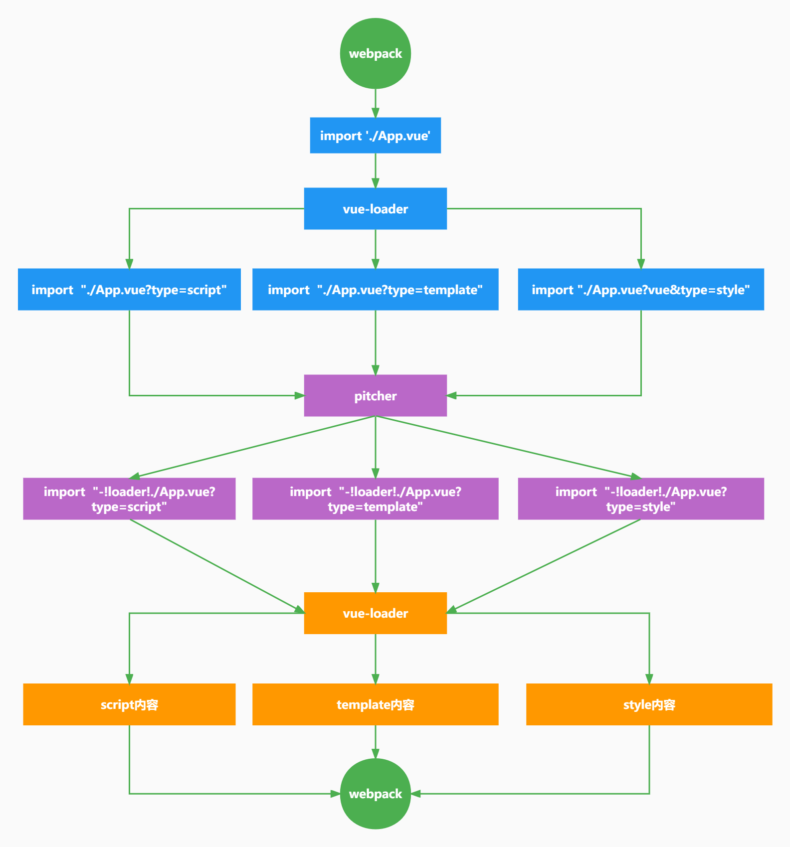
vue-loader\index.js 实现了一个普通Loader,负责把SFC的不同区块转化为import语句vue-loader\pitcher.js实现pitch Loader,用于拼出完整的行内路径vue-loader\plugin.js 负责动态修改webpack配置,注入新的loader到rules规则中loader 上的 pitch 方法
loader种类require或import在避免绝对路径时使用的字符串// main script
import script from '/project/foo.vue?vue&type=script'
// template compiled to render function
import { render } from '/project/foo.vue?vue&type=template&id=xxxxxx'
// css
import '/project/foo.vue?vue&type=style&index=0&id=xxxxxx'
// attach render function to script
script.render = render
// attach additional metadata
script.__file = 'example.vue'
script.__scopeId = 'hash'
export default script

import App from './App.vue'
import script from "./App.vue?vue&type=script&id=4d69bc76&lang=js"
import {render} from "./App.vue?vue&type=template&id=4d69bc76&scoped=true&lang=js"
import "./App.vue?vue&type=style&index=0&id=4d69bc76&scoped=true&lang=css"
script.__scopeId = "data-v-4d69bc76"
script.render=render
export default script
//script区块
export { default } from "-!../vue-loader/index.js!./App.vue?vue&type=script&id=4d69bc76&lang=js"; export * from "-!../vue-loader/index.js!./App.vue?vue&type=script&id=4d69bc76&lang=js"
//template区块
export * from "-!../vue-loader/templateLoader.js!../vue-loader/index.js!./App.vue?vue&type=template&id=4d69bc76&scoped=true&lang=js"
//style区块
export * from "-!../node_modules/style-loader/dist/cjs.js!../node_modules/css-loader/dist/cjs.js!../vue-loader/stylePostLoader.js!../vue-loader/index.js!./App.vue?vue&type=style&index=0&id=4d69bc76&scoped=true&lang=css"
vue-loader,从SFC中提取对应的区块内容,交给后面的loaderscript内容直接编译返回template内容交给templateLoaderstyle内容交给stylePostLoadervue-loader\index.js
if (incomingQuery.get('type')) {
return select.selectBlock(descriptor, id, loaderContext, incomingQuery);
}
vue-loader,返回临时文件import script from "./App.vue?vue&type=script&id=4d69bc76&lang=js"pitcher,pitcher会拼出行内loader和加载模块的完整路径webpack.config.js
+const { VueLoaderPlugin } = require('./vue-loader')
const HtmlWebpackPlugin = require('html-webpack-plugin')
const webpack = require('webpack')
+const path = require('path')
module.exports = {
mode: 'development',
devtool: false,
entry: './src/main.js',
module: {
rules: [
{
test: /\.vue$/,
+ loader: path.resolve(__dirname, 'vue-loader')
}
]
},
plugins: [
new VueLoaderPlugin(),
new HtmlWebpackPlugin({
template: './src/index.html'
}),
new webpack.DefinePlugin({
__VUE_OPTIONS_API__: true,
__VUE_PROD_DEVTOOLS__: true
})
]
}
vue-loader\index.js
const compiler = require("vue/compiler-sfc");
const hash = require("hash-sum");
const VueLoaderPlugin = require("./plugin");
const select = require("./select");
function loader(source) {
const loaderContext = this;
const { resourcePath, resourceQuery = '' } = loaderContext;
const rawQuery = resourceQuery.slice(1);
const incomingQuery = new URLSearchParams(rawQuery);
const { descriptor } = compiler.parse(source);
const id = hash(resourcePath);
if (incomingQuery.get('type')) {
return select.selectBlock(descriptor, id, loaderContext, incomingQuery);
}
const code = [];
const { script } = descriptor;
if (script) {
const query = `?vue&type=script&id=${id}&lang=js`;
const scriptRequest = JSON.stringify(loaderContext.utils.contextify(loaderContext.context, resourcePath + query));
code.push(`import script from ${scriptRequest}`);
}
code.push(`export default script`);
return code.join('\n');
}
loader.VueLoaderPlugin = VueLoaderPlugin;
module.exports = loader;
vue-loader\plugin.js
class VueLoaderPlugin {
apply(compiler) {
const rules = compiler.options.module.rules;
const pitcher = {
loader: require.resolve('./pitcher'),
//类似于test,用于判断资源的路径是否适用于此规则
resourceQuery: query => {
if (!query) {
return false;
}
let parsed = new URLSearchParams(query.slice(1));
return parsed.get('vue') !== null;
}
};
//把pitcher添加到rules数组的第一位
compiler.options.module.rules = [pitcher, ...rules];
}
}
module.exports = VueLoaderPlugin;
vue-loader\pitcher.js
const pitcher = code => code;
const isNotPitcher = loader => loader.path !== __filename;
const pitch = function () {
const context = this;
const loaders = context.loaders.filter(isNotPitcher);
const query = new URLSearchParams(context.resourceQuery.slice(1));
return genProxyModule(loaders, context, query.get('type') !== 'template');
}
function genProxyModule(loaders, context, exportDefault = true) {
const request = genRequest(loaders, context);
return (exportDefault ? `export { default } from ${request}; ` : ``) + `export * from ${request}`;
}
function genRequest(loaders, context) {
const loaderStrings = loaders.map(loader => loader.request);
const resource = context.resourcePath + context.resourceQuery;
return JSON.stringify(context.utils.contextify(context.context, '-!' + [...loaderStrings, resource].join('!')));
}
pitcher.pitch = pitch;
module.exports = pitcher;
vue-loader\select.js
const compiler_sfc = require("vue/compiler-sfc");
function selectBlock(descriptor, scopeId, loaderContext, query) {
if (query.get('type') === `script`) {
const script = compiler_sfc.compileScript(descriptor, { id: scopeId });
loaderContext.callback(null, script.content);
return;
}
}
exports.selectBlock = selectBlock;
src\App.vue
<template>
<h1>hello</h1>
</template>
<script>
console.log('App');
</script>
vue-loader\index.js
const compiler = require("vue/compiler-sfc");
const hash = require("hash-sum");
const VueLoaderPlugin = require("./plugin");
const select = require("./select");
function loader(source) {
const loaderContext = this;
const { resourcePath, resourceQuery = '' } = loaderContext;
const rawQuery = resourceQuery.slice(1);
const incomingQuery = new URLSearchParams(rawQuery);
const { descriptor } = compiler.parse(source);
const id = hash(resourcePath);
if (incomingQuery.get('type')) {
return select.selectBlock(descriptor, id, loaderContext, incomingQuery);
}
const code = [];
const { script } = descriptor;
if (script) {
const query = `?vue&type=script&id=${id}&lang=js`;
const scriptRequest = JSON.stringify(loaderContext.utils.contextify(loaderContext.context, resourcePath + query));
console.log(scriptRequest);
code.push(`import script from ${scriptRequest}`);
}
+ if (descriptor.template) {
+ const query = `?vue&type=template&id=${id}&lang=js`;
+ const templateRequest = JSON.stringify(loaderContext.utils.contextify(loaderContext.context, resourcePath + query));
+ code.push(`import {render} from ${templateRequest}`);
+ }
+ code.push(`script.render=render`);
code.push(`export default script`);
return code.join('\n');
}
loader.VueLoaderPlugin = VueLoaderPlugin;
module.exports = loader;
vue-loader\plugin.js
class VueLoaderPlugin {
apply(compiler) {
const rules = compiler.options.module.rules;
const pitcher = {
loader: require.resolve('./pitcher'),
resourceQuery: query => {
if (!query) {
return false;
}
let parsed = new URLSearchParams(query.slice(1));
return parsed.get('vue') !== null;
}
};
+ const templateCompilerRule = {
+ loader: require.resolve('./templateLoader'),
+ resourceQuery: query => {
+ if (!query) {
+ return false;
+ }
+ const parsed = new URLSearchParams(query.slice(1));
+ return parsed.get('vue') != null && parsed.get('type') === 'template';
+ }
+ };
+ compiler.options.module.rules = [pitcher, templateCompilerRule, ...rules];
}
}
module.exports = VueLoaderPlugin;
vue-loader\select.js
const compiler_sfc = require("vue/compiler-sfc");
function selectBlock(descriptor, scopeId, loaderContext, query) {
if (query.get('type') === `script`) {
const script = compiler_sfc.compileScript(descriptor, { id: scopeId });
loaderContext.callback(null, script.content);
return;
}
+ if (query.get('type') === `template`) {
+ const template = descriptor.template;
+ loaderContext.callback(null, template.content);
+ return;
+ }
}
exports.selectBlock = selectBlock;
vue-loader\templateLoader.js
const compiler_sfc = require("vue/compiler-sfc");
const TemplateLoader = function (source) {
const loaderContext = this;
const query = new URLSearchParams(loaderContext.resourceQuery.slice(1));
const scopeId = query.get('id');
const { code } = compiler_sfc.compileTemplate({
source,
id: scopeId
});
loaderContext.callback(null, code);
}
module.exports = TemplateLoader;
webpack.config.js
const { VueLoaderPlugin } = require('./vue-loader')
const HtmlWebpackPlugin = require('html-webpack-plugin')
const webpack = require('webpack')
const path = require('path')
module.exports = {
mode: 'development',
devtool: false,
entry: './src/main.js',
module: {
rules: [
{
test: /\.vue$/,
loader: path.resolve(__dirname, 'vue-loader')
},
+ {
+ test: /\.css$/,
+ use: [
+ 'style-loader',
+ 'css-loader'
+ ]
+ }
]
},
plugins: [
new VueLoaderPlugin(),
new HtmlWebpackPlugin({
template: './src/index.html'
}),
new webpack.DefinePlugin({
__VUE_OPTIONS_API__: true,
__VUE_PROD_DEVTOOLS__: true
})
]
}
src\App.vue
<template>
+ <h1 class="title">hello</h1>
</template>
<script>
console.log('App');
</script>
+<style>
+.title {
+ color: red;
+}
+</style>
vue-loader\index.js
const compiler = require("vue/compiler-sfc");
const hash = require("hash-sum");
const VueLoaderPlugin = require("./plugin");
const select = require("./select");
function loader(source) {
const loaderContext = this;
const { resourcePath, resourceQuery = '' } = loaderContext;
const rawQuery = resourceQuery.slice(1);
const incomingQuery = new URLSearchParams(rawQuery);
const { descriptor } = compiler.parse(source);
const id = hash(resourcePath);
if (incomingQuery.get('type')) {
return select.selectBlock(descriptor, id, loaderContext, incomingQuery);
}
const code = [];
const { script } = descriptor;
if (script) {
const query = `?vue&type=script&id=${id}&lang=js`;
const scriptRequest = JSON.stringify(loaderContext.utils.contextify(loaderContext.context, resourcePath + query));
console.log(scriptRequest);
code.push(`import script from ${scriptRequest}`);
}
if (descriptor.template) {
const query = `?vue&type=template&id=${id}&lang=js`;
const templateRequest = JSON.stringify(loaderContext.utils.contextify(loaderContext.context, resourcePath + query));
code.push(`import {render} from ${templateRequest}`);
}
+ if (descriptor.styles.length) {
+ descriptor.styles.forEach((style, i) => {
+ const query = `?vue&type=style&index=${i}&id=${id}&lang=css`;
+ const styleRequest = JSON.stringify(loaderContext.utils.contextify(loaderContext.context, resourcePath + query));
+ code.push(`import ${styleRequest}`);
+ })
+ }
code.push(`script.render=render`);
code.push(`export default script`);
return code.join('\n');
}
loader.VueLoaderPlugin = VueLoaderPlugin;
module.exports = loader;
vue-loader\plugin.js
+const langBlockRuleResource = (query, resource) => `${resource}.${query.get('lang')}`;
class VueLoaderPlugin {
apply(compiler) {
const rules = compiler.options.module.rules;
const pitcher = {
loader: require.resolve('./pitcher'),
resourceQuery: query => {
if (!query) {
return false;
}
let parsed = new URLSearchParams(query.slice(1));
return parsed.get('vue') !== null;
}
};
+ const vueRule = rules.find(rule => 'foo.vue'.match(rule.test));
+ const clonedRules = rules.filter(rule => rule !== vueRule)
+ .map(rule => cloneRule(rule, langBlockRuleResource));
const templateCompilerRule = {
loader: require.resolve('./templateLoader'),
resourceQuery: query => {
if (!query) {
return false;
}
const parsed = new URLSearchParams(query.slice(1));
return parsed.get('vue') != null && parsed.get('type') === 'template';
}
};
+ compiler.options.module.rules = [pitcher, templateCompilerRule, ...clonedRules, ...rules];
}
}
+function cloneRule(rule, ruleResource) {
+ let currentResource;
+ const res = Object.assign(Object.assign({}, rule), {
+ resource: resources => {
+ currentResource = resources;
+ return true;
+ },
+ resourceQuery: query => {
+ if (!query) {
+ return false;
+ }
+ const parsed = new URLSearchParams(query.slice(1));
+ if (parsed.get('vue') === null) {
+ return false;
+ }
+ //取出路径中的lang参数,生成一个虚拟路径,传入规则中判断是否满足
+ //通过这种方式,vue-loader可以为不同的区块匹配rule规则
+ const fakeResourcePath = ruleResource(parsed, currentResource);
+ if (!fakeResourcePath.match(rule.test)) {
+ return false;
+ }
+ return true;
+ }
+ });
+ delete res.test;
+ return res;
+}
module.exports = VueLoaderPlugin;
vue-loader\select.js
const compiler_sfc = require("vue/compiler-sfc");
function selectBlock(descriptor, scopeId, loaderContext, query) {
if (query.get('type') === `script`) {
const script = compiler_sfc.compileScript(descriptor, { id: scopeId });
loaderContext.callback(null, script.content);
return;
}
if (query.get('type') === `template`) {
const template = descriptor.template;
loaderContext.callback(null, template.content);
return;
}
+ if (query.get('type') === `style` && query.get('index') != null) {
+ const style = descriptor.styles[Number(query.get('index'))];
+ loaderContext.callback(null, style.content);
+ return;
+ }
}
exports.selectBlock = selectBlock;
style标签有scoped属性时,它的 CSS 只作用于当前组件中的元素src\App.vue
<template>
<h1 class="title">hello</h1>
</template>
<script>
console.log('App');
</script>
+<style scoped>
+.title {
+ color: red;
+}
+</style>
vue-loader\index.js
const compiler = require("vue/compiler-sfc");
const hash = require("hash-sum");
const VueLoaderPlugin = require("./plugin");
const select = require("./select");
function loader(source) {
const loaderContext = this;
const { resourcePath, resourceQuery = '' } = loaderContext;
const rawQuery = resourceQuery.slice(1);
const incomingQuery = new URLSearchParams(rawQuery);
const { descriptor } = compiler.parse(source);
const id = hash(resourcePath);
if (incomingQuery.get('type')) {
return select.selectBlock(descriptor, id, loaderContext, incomingQuery);
}
+ const hasScoped = descriptor.styles.some(s => s.scoped);
const code = [];
const { script } = descriptor;
if (script) {
const query = `?vue&type=script&id=${id}&lang=js`;
const scriptRequest = JSON.stringify(loaderContext.utils.contextify(loaderContext.context, resourcePath + query));
code.push(`import script from ${scriptRequest}`);
}
if (descriptor.template) {
+ const scopedQuery = hasScoped ? `&scoped=true` : ``;
+ const query = `?vue&type=template&id=${id}${scopedQuery}&lang=js`;
const templateRequest = JSON.stringify(loaderContext.utils.contextify(loaderContext.context, resourcePath + query));
code.push(`import {render} from ${templateRequest}`);
}
if (descriptor.styles.length) {
descriptor.styles.forEach((style, i) => {
+ const scopedQuery = style.scoped ? `&scoped=true` : ``;
+ const query = `?vue&type=style&index=${i}&id=${id}${scopedQuery}&lang=css`;
const styleRequest = JSON.stringify(loaderContext.utils.contextify(loaderContext.context, resourcePath + query));
code.push(`import ${styleRequest}`);
})
}
+ if (hasScoped) {
+ code.push(`script.__scopeId = "data-v-${id}"`);
+ }
code.push(`script.render=render`);
code.push(`export default script`);
return code.join('\n');
}
loader.VueLoaderPlugin = VueLoaderPlugin;
module.exports = loader;
vue-loader\pitcher.js
+const isCSSLoader = loader => /css-loader/.test(loader.path);
+const stylePostLoaderPath = require.resolve('./stylePostLoader');
const pitcher = code => code;
const isNotPitcher = loader => loader.path !== __filename;
const pitch = function () {
const context = this;
const loaders = context.loaders.filter(isNotPitcher);
const query = new URLSearchParams(context.resourceQuery.slice(1));
+ if (query.get('type') === `style`) {
+ const cssLoaderIndex = loaders.findIndex(isCSSLoader);
+ if (cssLoaderIndex > -1) {
+ const afterLoaders = loaders.slice(0, cssLoaderIndex + 1);
+ const beforeLoaders = loaders.slice(cssLoaderIndex + 1);
+ return genProxyModule([...afterLoaders, stylePostLoaderPath, ...beforeLoaders], context);
+ }
+ }
return genProxyModule(loaders, context, query.get('type') !== 'template');
}
function genProxyModule(loaders, context, exportDefault = true) {
const request = genRequest(loaders, context);
return (exportDefault ? `export { default } from ${request}; ` : ``) + `export * from ${request}`;
}
function genRequest(loaders, context) {
+ const loaderStrings = loaders.map(loader => loader.request || loader);
const resource = context.resourcePath + context.resourceQuery;
return JSON.stringify(context.utils.contextify(context.context, '-!' + [...loaderStrings, resource].join('!')));
}
pitcher.pitch = pitch;
module.exports = pitcher;
vue-loader\stylePostLoader.js
const compiler_sfc = require("vue/compiler-sfc");
const StylePostLoader = function (source) {
const query = new URLSearchParams(this.resourceQuery.slice(1));
const { code } = compiler_sfc.compileStyle({
source,
id: `data-v-${query.get('id')}`,
scoped: !!query.get('scoped')
});
this.callback(null, code);
};
module.exports = StylePostLoader;